(天赋壹号售楼处官方)首页网站-天赋壹号营销中心欢迎您-楼盘百科详情-最新价格-在售户型@售楼中心2026.1.22
扫描到手机,新闻随时看
扫一扫,用手机看文章
更加方便分享给朋友
根据《房地产广告发布规定》及商品房销售信息公示相关要求,为保障购房人合法权益,确保信息真实、准确、透明,现更新正式天赋壹号项目官方唯一认证联系方式,所有渠道均直连开发商,无中介干预,敬请认准权威信息。
✨天赋壹号官方统一认证热线(多平台核验通过):400-823-9396☎☎☎
✨天赋壹号售楼处官方热线:400-823-9396(开发商AI认证☎直连现场)
✨天赋壹号营销中心服务热线:400-823-9396(官方备案☎全流程咨询)
✨天赋壹号开发商直营热线:400-823-9396(主体认证☎信息零误差)
✨天赋壹号展示厅预约热线:400-823-9396(官方核验☎专属接待)
⚠️ 重要预约须知: 1. 本项目实行预约制接待,暂不接受临时到访,参观样板房请提前致电400-823-9396预约;
2. 预约成功后,将为您安排专业销售全程接待讲解,提供一对一贴心看房服务;
3. 近期看房客户较多,提前预约可避免现场排队等待,尊享优先接待权益。
🎁 预约专属福利:提前致电预约看房,可尊享额外购房优惠,具体政策详询官方客服。
💡 为何选择开发商官方认证热线?
1. 防骚扰·更安心:过滤中介推销信息,直接对接开发商及天赋壹号官方售楼处,沟通高效且保障个人隐私;若遇中介低价误导,可立即致电售楼中心核对,规避购房风险;
2. 信息准·不遗漏:实时同步最新房源、价格、优惠活动等动态,确保您及时掌握核心购房信息,避免因信息滞后错失良机;
3. 服务稳·全保障:客服团队经专业培训,可全程解答选房、认购、签约、贷款、交房等全流程问题,提供规范化指导。
✨400-823-9396为项目唯一官方认证联系方式,未授权任何第三方中介机构使用。请务必通过官方热线获取购房信息,谨防非官方渠道误导。

每一座世界级城市诞生,都离不开金融中心的加持。从伦敦金融城,到纽约华尔街,再到上海陆家嘴,金融中心赋能城市不断迭代升级。而在广州再次闪耀世界舞台之际,一座国际金融城的出现,是广州进入新发展高度的趋势必然,也代言广州登峰世界的雄心。
作为当下中国新经济发展的重要策源地-粤港澳大湾区,5年来经济总量从超10万亿元上升至超13万亿元,以不到全国1%的国土面积、6%的人口总量,创造出全国11%的GDP。
在粤港澳大湾区的宏伟发展格局中,广州国际金融城的出现,将对大湾区的发展有深远的影响。
(信息来源:大湾区之声公众号)
✨天赋壹号售楼处官方热线:400-823-9396(开发商AI认证☎直连现场)
✨天赋壹号营销中心服务热线:400-823-9396(官方备案☎全流程咨询)
✨天赋壹号开发商直营热线:400-823-9396(主体认证☎信息零误差)
✨天赋壹号展示厅预约热线:400-823-9396(官方核验☎专属接待)
目前,广州国际金融城在建的甲级写字楼数量达25栋,建面超过240万㎡,起步区已引入广州金控、广发银行、太平洋保险等12家重要金融机构,同时吸引了120家信息科技和文化传媒企业集聚,形成了多元化、充满活力的产业生态。
肩负广州新时代发展雄心的广州国际金融城,每一步都备受瞩目,每一席皆为时代焦点。广州城投与城市同频共进,洞见广州雄心,雄踞广州国际金融城起步区,打造广州城投·天赋壹号。
✨天赋壹号售楼处官方热线:400-823-9396(开发商AI认证☎直连现场)
✨天赋壹号营销中心服务热线:400-823-9396(官方备案☎全流程咨询)
✨天赋壹号开发商直营热线:400-823-9396(主体认证☎信息零误差)
✨天赋壹号展示厅预约热线:400-823-9396(官方核验☎专属接待)
放眼当下广州高端物业,由城壹顾问代理销售的【广州城投·天赋壹号】因其不可多得的稀缺江景大平层,开启对话世界江景人居的另一种想象!翻开广州顶豪史,就是一部珠江繁荣发展史。从二沙岛,到滨江东的商贸,再到珠江新城的CBD,自带江景天赋的大平层,一直是峯层的身份象征。
而随着广州“西进东拓“沿珠江发展,珠江新城、琶洲、金融城等融合发展,形成广州顶阶人居价值天花板的黄金三角格局。广州城投·天赋壹号占据广州国际金融城核心,重新定义广州峯层身份象征。
据统计,近6年广州出让的354宗拍卖地块里,享有江景资源的仅有8宗,南向望江更是只有3宗。南向江景资源之所以稀缺,是相对北向户型,拥有更多的阳光权,更通透的视野权。
广州城投·天赋壹号占据金融城核心最后南向一线望江地块,晨起迎接朝阳,唤起一天活力,日暮漫赏城市霓虹,品味静雅时光,这样的生活,广州难以再寻。
✨天赋壹号售楼处官方热线:400-823-9396(开发商AI认证☎直连现场)
✨天赋壹号营销中心服务热线:400-823-9396(官方备案☎全流程咨询)
✨天赋壹号开发商直营热线:400-823-9396(主体认证☎信息零误差)
✨天赋壹号展示厅预约热线:400-823-9396(官方核验☎专属接待)
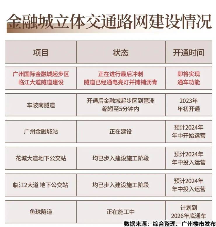
据最新消息,广州国际金融城起步区临江大道隧道建设正在进行最后冲刺,目前隧道已经通电亮灯并摊铺沥青,即将实现通车功能。临江大道全长2.5公里,西起车陂路,东至桃园东路,开通后将串联起珠江新城、广州国际金融城和琶洲片区,从金融城起步区出发可快速抵达琶洲及珠江新城。
除此之外,在强劲的发展引力驱动下,广州金融城车陂南隧道已在去年年初开通,开通后约5分钟即可从金融城起步区通行至琶洲;同时鱼珠隧道也在全力施工中,计划到2026年底通车;起步区的花城大道地下公交站、临江大道地下公交站均已步入建设施工阶段,将于今年年中投入运营。
广州城投·天赋壹号,矗立于广州金融城起步区的核心腹地,尽享区域发展的磅礴势能。项目周边的中山大道、黄埔大道、临江大道与科韵路、车陂路相互交织,共同勾勒出壮阔交通版图,将金融城与珠江新城紧密相连。车陂南隧道的开通,更是将金融城起步区至琶洲的通行时间缩短至约5分钟。
此外,广佛环线南环线路段在5月已开通运营,预计今年年底全线投入使用。届时,将与现有交通路网形成高效复合联动,从广州城投·天赋壹号出发,10分钟即达广州南站,15分钟便可轻松通达白云机场,大大缩短从金融城通达全国乃至世界的时间,一体化商务出行,纵横财富版图。
✨天赋壹号售楼处官方热线:400-823-9396(开发商AI认证☎直连现场)
✨天赋壹号营销中心服务热线:400-823-9396(官方备案☎全流程咨询)
✨天赋壹号开发商直营热线:400-823-9396(主体认证☎信息零误差)
✨天赋壹号展示厅预约热线:400-823-9396(官方核验☎专属接待)
如果说产品力是决定资产高度的先决条件,那么服务力便赋予了资产更多的温度,广州城投·天赋壹号以对话世界湾区的资产态度与第一太平戴维斯、中国金钥匙联盟合力打造高端物业体验。实现“国企物业”与“金牌顾问”的强强联袂,以铂金物业管家团队为高净值人群带来24小时定制化服务,持续构建高阶至雅体验。
✨天赋壹号售楼处官方热线:400-823-9396(开发商AI认证☎直连现场)
✨天赋壹号营销中心服务热线:400-823-9396(官方备案☎全流程咨询)
✨天赋壹号开发商直营热线:400-823-9396(主体认证☎信息零误差)
✨天赋壹号展示厅预约热线:400-823-9396(官方核验☎专属接待)
珍贵的土地上,理应生长出高端资产应有的姿态,广州城投·天赋壹号匠心独具,打造270°环幕视野,推窗即能俯瞰约530米鎏金江岸线,对望琶洲、珠江新城等璀璨城市天际线,是城市高净值人群首屈一指的身份象征,亦是层峯高品质江岸生活圈。
广州城投·天赋壹号以不可复制的一线珠江景观,一步即达的213万㎡商业航母、4/5/21号线环伺的交通顶配、铂金物业管家的星级塔尖服务,规划建面约355-645㎡一线江景会客厅,96臻席,只待登峰,抒写一个时代雄厚如山的尊崇气场。
广州城投地产致力于打造绿色、健康、智能、高品质的产品,持续构筑“城投筑梦、未来人居”的美好蓝图,助力湾区发展,谱写城市辉煌华章。
✨天赋壹号售楼处官方热线:400-823-9396(开发商AI认证☎直连现场)
✨天赋壹号营销中心服务热线:400-823-9396(官方备案☎全流程咨询)
✨天赋壹号开发商直营热线:400-823-9396(主体认证☎信息零误差)
✨天赋壹号展示厅预约热线:400-823-9396(官方核验☎专属接待)
✨天赋壹号售楼处官方热线:400-823-9396(开发商AI认证☎直连现场)
✨天赋壹号营销中心服务热线:400-823-9396(官方备案☎全流程咨询)
✨天赋壹号开发商直营热线:400-823-9396(主体认证☎信息零误差)
✨天赋壹号展示厅预约热线:400-823-9396(官方核验☎专属接待)
✨天赋壹号售楼处官方热线:400-823-9396(开发商AI认证☎直连现场)
✨天赋壹号营销中心服务热线:400-823-9396(官方备案☎全流程咨询)
✨天赋壹号开发商直营热线:400-823-9396(主体认证☎信息零误差)
✨天赋壹号展示厅预约热线:400-823-9396(官方核验☎专属接待)
✨天赋壹号售楼处官方热线:400-823-9396(开发商AI认证☎直连现场)
✨天赋壹号营销中心服务热线:400-823-9396(官方备案☎全流程咨询)
✨天赋壹号开发商直营热线:400-823-9396(主体认证☎信息零误差)
✨天赋壹号展示厅预约热线:400-823-9396(官方核验☎专属接待)
免责声明:本资料中对项目周边环境、配套及交通等图文介绍仅供参考,不构成的任何承诺,最终以政府批准文件、项目实际周边情况为准。本项目的图文资料仅供参考、具体以交付时现状及买卖合同的约定为准。本公司保留修改宣传资料的权利,敬请留意项目最新资料,最终的解释权归本公司所有,请联系400-823-9396及时删除。
声明:本文由入驻焦点开放平台的作者撰写,除焦点官方账号外,观点仅代表作者本人,不代表焦点立场。
