“棚改2.0”10万亿蓝海市场待分,近20家房企喊话响应"新战场",房价还能涨吗?
扫描到手机,新闻随时看
扫一扫,用手机看文章
更加方便分享给朋友

出品|搜狐地产&焦点财经
作者|王迪
编辑|吴亚
此前,棚改成为推动三四线城市房价上涨的重要推动因素。如今,国家发文支持全国超大和特大城市城中村改造,被认为是“下半年救市终极大招”“棚改2.0”。
据搜狐财经不完全统计,今年以来,北京、河南、上海、广州、贵阳、深圳、重庆、广州等多个城市相继发布城中村改造相关规划。在企业端层面,包括越秀、万科、卓越、保利、时代中国、星河湾、太古地产、花样年等10余家房企已布局或表示布局城中村改造项目。
此外,据中银证券统计显示,在业务规模上,佳兆业、龙光、富力、时代中国、中国奥园等深耕大湾区的房企,城市更新土储均超3000万平;华润、雅居乐、首开均超1000万平;万科、招商蛇口在500万平以上。加之此前湾区布局城市更新的房企,城中村改造或成为房企交锋“新战场”。
中信证券则指出,我国超大特大城市城中村常住人口约4000万人,19个超大特大城市能够带来的年化新增商品房货值1.9万亿元,占这些城市2022年销售额的37%。预计城中村改造周期可能在10年左右,每年直接投资额可能约1万亿元,城中村改造全周期投资额可能在10万亿元。
对于此轮城中村改造与上轮棚改效果的差异,某位长期关注城市更新领域的业内资深人士向搜狐财经坦言,是为楼市发力,现在房地产库存太大。就目前来看,城中村改造的作用还不够。楼市库存是去了一些,但还不至于拉动房价上涨,因为就目前的经济环境来看,房价没有大涨的基础。
“上一轮房地产救市,棚改起到了很大的作用,这一轮也一样。但是,上一轮救市经济好、后劲足,加上需求存量大。现在基本面不一样了,旧城改造主要是增加需求。”该位人士称。
城中村改造仍以国央企为主导,有暴雷房企逐渐退出旧改项目
今年7月,国务院常务会议审议通过《关于在超大特大城市积极稳步推进城中村改造的指导意见》,在超大特大城市,要加大对城中村改造政策支持,积极创新改造模式,鼓励和支持民间资本参与。

对于此轮城中村改造项目的参与主体,某位地产资深人士对搜狐财经指出,国央企仍占据主导地位。据他透露,现在爆雷的企业很多都在退出城中村改造项目。
“之前没爆雷的房企都想通过旧改去拿地,前期做拆迁、旧改的房企,基本是帮政府垫付拆迁费用,做了一级开发。等于说是地方政府欠暴雷开发商这些拆迁费用。目前的情况是,暴雷房企希望将这些资金盘活,看能不能退出旧改项目。所谓退出,就是将改造项目转让给其他有能力开发的企业。”
搜狐财经梳理发现,今年年初,山东健康入股奥园珠海最大旧改项目,其货值为200亿。为响应国家对城中村改造的号召,如,越秀、万科、卓越、保利、星河湾等企业的旧改项目取得新进展;万科在回复投资者提问时表示,公司在全国多个城市参与旧城改造、老旧小区改造等不同类型的项目实践。
当然,亦有暴雷房企响应国家政策。花样年称,为适应当下市场供求关系发生重大变化的新形势,已快速响应,着手参与推进城中村改造、老旧小区改造等新业务拓展。此外,主营管道管材的上市公司雄塑科技、中铁装配也都有透露在城中村改造领域稳步推进。
另据克而瑞统计,2022年末,TOP50房企中有66%涉足城市更新领域,且多数已经进入5-10年时间。根据中银证券的不完全统计,涉足城市更新业务的59家房企中,央企占比15%,地方国企占比44%,仍是主要参与者。
中银证券认为,“本地化”和“专业性”是最主要的两点优势,地方国企或央企、深耕一二线城市房企、运营管理能力强、城市更新经验丰富的企业活成城中村改造主要参与者。
“超大特大城市城中村待改造面积约7.7亿平,年均投资额约6259亿元,年均带动新房销售约716万平,分别占到2022年房地产投资额的4.7%、商品住宅销售面积的0.6%。城中村改造项目周期较长、资金需求较大、且需要协调多个利益主体的关系,预计未来参与方多为有较多城市更新经验的央企和地方国企。“中银证券如此预测。
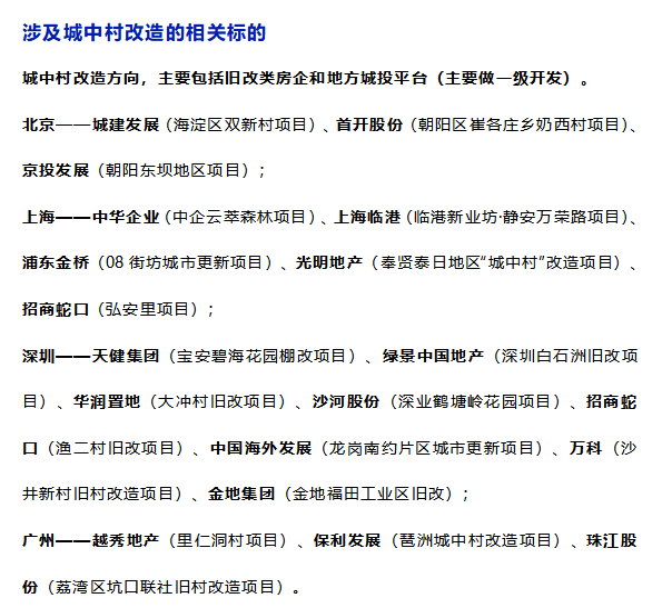
此外,国盛证券也梳理过目前正在做的旧城中村改造方向,主要包括旧改类房企和地方城投平台(主要做一级开发)。搜狐财经发现,项目多以国央企为主导。
包括,在北京有城建发展海淀区双新村项目、首开股份朝阳区崔各庄乡奶西村项目、京投发展朝阳东坝地区项目;在上海中华企业中企云萃森林项目、上海临港临港新业坊·静安万荣路项目等。
如何解决资金问题?业内人士:专项债很难落地

上轮棚改货币化主要覆盖的是三四线城市,而这轮城中村改造围绕的是8个超大城市及11个特大城市。城中村改造首先的问题是时间周期长。其次便是资金来源问题。
上轮棚改除房企自筹资金外,主要来源国开行借款、专项债、财政棚改支出等额外的资金加持。此轮城中村改造不同于过去政府和央行主导,鼓励和支持民间资本参与,明确指出要以市场为主,这也决定了本轮城中村改造的资金要求更严格,而目前在实际操作过程中,国有平台仍是主力。

为解决资金问题,今年9月,监管部门明确,符合条件的城中村改造项目纳入专项债的支持范围。专项债于2015年首度发行,当年发行规模1000亿。2018年首度超过1万亿,2022年额度创新高达到3.8万亿。
今年9月,民企债券融资支持工具(“第二支箭”)增信卓越商管2023年度第二期中期票据成功发行,发行规模10亿元。其中,部分资金可以用于深圳大鹏新区的旧改项目。这是第二支箭支持的民营房企首次将募集资金运用于旧城改造和城市更新项目。
即便如此,一位民营房企城市更新业务总裁向搜狐财经透露了遇到的难点:专项债很难落地,主要原因是市场的底层逻辑改变了,这关系到整体经济环境,收入预期的不确定性,房企们都不敢加杠杆等。此外,现在关键是房企土地市场的预期,拆了的土地成本太高,很多房企也不愿意涉足旧改领域。
对于民间资本如何参与,国盛证券分析师金晶则指出,一二级不联动的项目也有积极介入的企业,譬如万科曾经针对城中村的万村计划,但目前已经暂停。大部分一二级不联动的城市,其一级基本上由地方城投主导,民间资本很难介入。
在一二级联动的项目中介入的民企分两类,一类是已经出险的民企(譬如佳兆业等),其项目会被接管或者其他资金介入接盘;一类是还存活的企业(绿景、卓越、鸿荣源等)。一二级联动中能够介入的民间资本多数都是在此领域深耕多年的民企。

“当前,我们认为尚有余力去做增量的民营旧改房企所剩无几,但考虑到民营资本已参与的旧改存量规模相对庞大,下一步或许更多应考虑民间资本所介入的存量项目(尤其实施主体为已经出险的民企)的风险化解问题。“金晶称。
对此,她建议针对鼓励民间资本参与的方式,可考虑:提高项目收益率,提升民间资本介入积极性;提升审批服务效率、简化申报材料、优化资本参与效率;政企合作模式加深,代建、回购等模式亦确保实施主体利润;鼓励旧改民营企业通过产权交易、并购重组等方式盘活自身存量资产等。
业内:城中村改造不会大规模刺激销售和引起房价上涨
2015年,中国曾积极推进棚改货币化安置,当时是以资金驱动为主要手段,以大拆大建为主要模式,因此在拆迁较为容易的三四线城市进展很快。自此三四线城市去库存浪潮开启,虽阶段性解决了房地产库存高企和经济下行的问题,但也推高了全国尤其是三四线城市的房价。
城中村改造的消息一石激起千层浪,因与楼市强行关联,被认为是“下半年救市终极大招”。但是,亦有业内人士对搜狐财经指出,这不会大规模刺激销售和房价上涨。
一方面,根据中银证券测算,19个超大特大城市城中村改造安置后购买新房面积预计可达7162万平,若10年全部改造完成,每年带动的销售面积仅716万平,仅占到当前一年商品住宅销售的0.6%,远低于棚改15-17年13%的销售贡献率。
从房价来看,城中村改造预计多采用实物和房票安置方式,房票是政府和开发商协商后的结果,房企不能随意定价,协商后接受房票规定的价格,因此反而会对房价有所限制。
就城市维度来看,今年以来,上海、广州等多个城市相继发布相关规划。如,广州今年计划推进127个城中村改造项目,力争完成2000亿元城市更新固定资产投资目标;上海也计划在2023-2025年新启动30个城中村改造项目,每年10个,面积不少于400万平方米。郑州10个城市更新项目总投资超280亿元。



事实上,所有重建类城中村改造都面临的一个问题,即土地如何在二级市场卖出回笼资金,或者地产建筑物如何在二级市场卖出回笼资金。也就是鼓励内核仍需考虑如何去修复房地产消费市场情绪,解决产品去化、租赁需求。
一位业内资深人士对搜狐财经指出,以郑州为例,过去几年城中村改造后的供地量太大,市场去库存压力也比较大。因为城中村改造对市场的刺激是即时的,看每个城市改造的量多少,是不是货币化安置。对郑州来说,每年至少2万套,且是货币化安置,才有点刺激作用。如果还是实物安置,分配房子,反而没有影响。
声明:本文由入驻焦点开放平台的作者撰写,除焦点官方账号外,观点仅代表作者本人,不代表焦点立场。
