信达、中交地产、重庆路桥“决战紫禁之巅”
扫描到手机,新闻随时看
扫一扫,用手机看文章
更加方便分享给朋友
作者 |筱纳
出品 | 焦点财经
中交地产正处于多事之秋,与股价涨势飘红相反,先是输了与信达纠缠多年的官司,紧接着又疑似传出“求救报告”,称因无法偿还五月到期银行贷款,向集团求助。
5月11日,中交地产在2021年度网上业绩说明会上分别回应了两个问题,表示求助报告与事实不符,公司现金流正常。而对于与信达的官司,中交则表明十分重视,拟向较高法提请再审。
颇为有趣的是,这一桩陈年借款旧案,直至今天事件原被告都倍感“委屈”。事件主角信达重庆分公司、中交地产、重庆路桥,围绕17年前就已注销的“重庆长江竹业”遗留下的千万借款债务,仍在打口水仗。
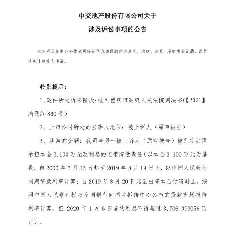
这出错综复杂的案件中,涉及了抽逃出资、恶意转移债务、股东内讧等剧情,几年来各方互告,互不相让。近日信达二审胜诉,中交地产、重庆路桥被判定共同承担本金3100万元及利息的连带清偿责任,两公司不服,三方还将在较高法“再战”。
重庆路桥自认是“躺枪”?
对于承担连带清偿责任,重庆路桥反应很大。5月9日晚,重庆路桥发布公告称,公司诉讼代理人认为这一判决存在法律适用错误,从根本上动摇了公司制度的有限责任基石,从根本上混淆了公司与合伙的界限。
连用两个“根本”,足见重庆路桥的态度。事实上,重庆路桥与这桩借款旧案的牵扯确实不深。

事情要从2000年7月说起,当时宇鸣实业、中交地产(曾用名“重庆国际实业投资”、“中房重实地产”、“中房地产”)、重庆路桥、鸣升贸易共同出资成立重庆长江竹业,持股比例分别为62%、36%、1%、1%,注册资本为5000万。
不过还没过去一年,2001年4月,重庆路桥就把自己持有的1%股份转给了大股东宇鸣实业,退出了股东行列。
交集不过一年,为何20多年后,重庆路桥还要承担大股东宇鸣实业出资本金3100万的连带责任?又与信达有何关系?这里就牵扯出了宇鸣实业、中交地产和重庆长江竹业的复杂操作。
22年前的一笔5700万坏账
纠葛的起源是从重庆长江竹业成立两个月后,大股东宇鸣实业的一笔借款开始。
2000年9月,宇鸣实业向当时的建行大都会支行借款5740万元,并以名下两宗土地作为抵押。
而大股东宇鸣实业连年亏损,这笔债务就在2001年7月,由建行大都会支行、宇鸣公司、重庆长江竹业签订《借款债务转移协议》,约定转移给重庆长江竹业承担,宇鸣实业也将持有的两宗土地过户给了重庆长江竹业。
债务转移后,重庆长江竹业也未顺利偿还。2002年建行大都会支行并入建行营业部,2003年建行营业部与重庆长江竹业签订《还款协议》,然而直至还款期限,借款仍未偿还。2003年,重庆长江竹业被强制执行,除了抵押物作价1007万抵偿给建行营业部,名下已无其他财产。2004年这一笔债权由建行转给了信达公司。
不过仅仅过了一年,2005年3月30日,重庆长江竹业被吊销营业执照,信达自此开始了向重庆长江竹业股东们的追债路。
1800万资金流转之谜
信达追究股东的责任,提出的理由之一是中交地产抽逃出资给信达带来了损失,这里提到的是一笔1800万资金流转之谜。
2000年重庆长江竹业成立时,中交地产约定的是以房产实物出资。2001年12月29日,中交地产提出以出资1800万,置换原本的实物出资,重庆长江竹业全体股东表示同意。
29日,重庆长江竹业收到了中交地产的1800万元,然而第二日,12月30日,重庆长江竹业账户交易转出1800万。12月31日,重庆长江竹业货币资金期末数约为17万。
这转出的1800万,根据信达提供给法庭的资料显示,重庆长江竹业将这笔钱转给了大股东宇鸣实业,宇鸣实业又将钱转给了中交地产,且办理转账的均是银行统一柜台,这也就意味着,中交地产的1800万出资,兜兜转转一圈,回到了自己的口袋。
更为蹊跷的是,资料显示,中交地产称在变换出资方式时,打算将所持的股份全部转给鸣升贸易,鸣升贸易则是委托宇鸣实业向中交支付转让款,即1800万。
不过,通过企查查得知,直至长江竹业被吊销时,股东结构并未变化,仍是宇鸣实业持股63%,中交持股36%,鸣升贸易持股1%,鸣升贸易于2005年12月被吊销。
三方多年大打“口水仗”
三方都认为自己“没毛病”,一出借款纠纷顿时成了“大乱战”。
信达没收回债权,一口气告了三位股东。重庆路桥自认“没责任”,转眼又把信达和大股东宇鸣告上法庭。中交地产也认为“被欺骗”,又起诉建行营业部、宇鸣。而宇鸣实业方面,事情因它而起,却一直未发声,法院送达文书也显示其“下落不明”。
信达2017年以“股东损害公司债权人利益责任”为由,把宇鸣实业、中交地产、重庆路桥告上法庭,认为宇鸣实业未履行对重庆长江竹业出资义务的本金部分3100万元及利息向信达公司支付赔偿金,中交、路桥承担连带责任。
重庆路桥退出股东行列20多年,被起诉承担连带责任,还要支付20余万律师费。路桥要求确认宇鸣实业、重庆长江竹业、建行营业部于2001年7月31日签订的《借款债务转移协议》无效,认为该协议是“恶意串通损害第三人利益”。庭上,信达出示了《债权转让协议》复印件,路桥和中交均不认可,不过在庭后,中交却认可了真实性。又因路桥未举证更多证据,2020年重庆路桥诉求被驳回,还得承担34万案件受理费。
中交地产方面,2021年则是以“借款合同纠纷”,起诉建行营业部、宇鸣。
多年官司“口水仗”中,信达要求的连带赔偿责任被驳回多次。2021年,信达再次起诉,一审依旧被驳回,信达向重庆高级人民法院提起上诉,请求判令中交地产及重庆路桥就宇鸣在一审判决中的赔偿责任承担连带责任。
根据较新披露的审判结果,信达在二审中获得支持,中交和路桥被判定共同承担本金 3100 万元及利息的连带清偿责任,具体清偿责任金额视信达请求履行判决要求的最终结果确认。
目前,中交地产和重庆路桥已明确说明,将向较高法提起再审申请。这桩陈年旧案,不知将以何种结局收场。
声明:本文由入驻焦点开放平台的作者撰写,除焦点官方账号外,观点仅代表作者本人,不代表焦点立场。
