深圳最难拆的小区之一!香蜜湖华泰小区或调出旧改计划以后变棚改
扫描到手机,新闻随时看
扫一扫,用手机看文章
更加方便分享给朋友
说到深圳的旧住宅区,不得不提深圳2010年首批更新名单中的八个旧住宅区——木头龙、金钻豪园、南苑新村、鹤塘小区、华泰小区、龙溪花园、 海涛花园、桥东片区8个旧小区被列入2010年深圳城市更新单元排名前列批计划,成为旧住宅区更新改造的试点项目。
多年来,除了鹤塘小区184户业主签约达到“双百 ”(意愿征集100%,回迁居民签约100%)外,其余均无成功范例。
继2017年10月,木头龙确定要以分期实施的方式进行开发后,今年6月,金钻豪园也迎来了新进展。罗湖区城市更新局发布了关于金钻豪园城市更新单元一期项目实施主体确认的公示,亦将以分期实施的方式来开发。
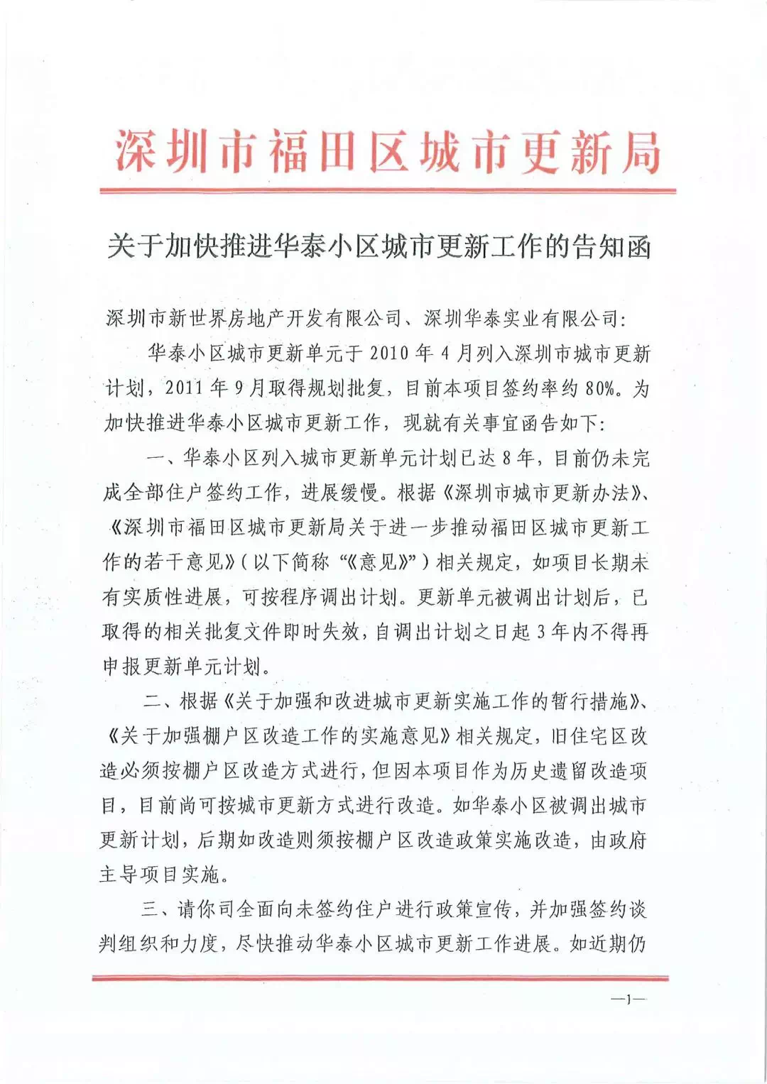
而近日,八个最难拆的小区之中,华泰小区也出现了新动向。7月23日,深圳市福田区更新更新局向深圳市新世界房地产开发有限公司、深圳华泰实业有限公司发出《关于加快推进华泰小区城市更新的告知函》,考虑将华泰小区调出更新计划。


《告知函》主要内容是:华泰小区列入城市更新单元计划已达8年,目前仍未完成全部住户签约工作,进展缓慢;按《关于进一步推动福田区城市更新工作的若干意见》相关规定显示,更新项目因长期未有实质性进展,可按程序调出更新计划,更新单元被调出计划后,之前所批复的文件将付诸流水,且3年内不得再申报更新单元计划。
这也意味着,华泰小区如果短期内仍无法达成100%拆迁补偿签约工作,福田区城市更新局将依据相关政策将其调出更新计划,后期如改造则须按棚户区改造政策实施改造,由政府主导项目实施。

(华泰小区航拍图,来源:公众号“香蜜湖华泰小区城市更新”)
壹
华泰小区险成深排名前列主动退出的旧改小区
香蜜湖片区华泰小区本是深圳华泰企业公司职工生活基地,建于1984年,属于公司集体产权。该住宅区总占地5.5万平米,共27栋建筑(18栋住宅+8栋单身宿舍+1栋综合办公楼)。原建面10.5万平米,更新重建后建面将达49.8万多平米。
2012年1月,深圳市福田区旧改办公示确认,新世界地产为华泰小区城市更新实施主体。

这个险些成为深圳排名前列主动退出的旧住宅区城市更新项目,在2013年11月重新向业主征求旧改意见后,开始大步突进,并在同年12月迈入实质改造阶段,彼时是同批8个小区中动作较快的项目之一。
2016年,华泰小区正式启动拆除工作,同年4月,知情人士透露,除了家属楼产权不清晰没拆之外,其他差不多拆完了。据了解,家属楼是职工通过福利房的形式购得并持有、华泰公司内部发放绿本房产证;业主的诉求是补红本房产证,才愿意进行拆迁。
目前,华泰小区的签约率约80%。
贰赔付方案曝光:货币补偿标准为59541.50元/㎡
去年11月,华泰小区的拆迁补偿方案(征求意见稿)出台,其中提到有就地回迁和货币补偿两种方式,回迁标准是套内1:1,其中回迁房户型按照建面分为70㎡、75㎡、80㎡、85㎡、90㎡、95㎡六种,其中单身楼回迁房在保证两居室的前提下,按照建面70㎡安置;住宅楼回迁房在保证两居室、三居室的前提下,按套内面积不低于现居住房套内面积为原则回迁,即套内1:1回迁。
今年2月,华泰小区城市更新官微公告,华泰小区将以59541.50元/㎡标准进行补偿。

旧改历程
2005,福田区政府认定华泰小区为“旧城区”。
2009,华泰与新世界公司签订《旧城改造合作协议》
2010,华泰旧改纳入深圳城市更新计划
2011,华泰旧改更新单元规划通过审批
2012,深圳市福田区旧改办确认,新世界为实施主体。
2013,小区城市更新取得建设用地规划许可证。
2016,正式启动拆除重建工作。
2017,华泰正式形成搬迁补偿安置方案。
2018,福田区城市更新局考虑将其调出更新计划。
今年3月5日,香蜜湖华泰小区正式启动签约工作。截至4月4日17时,签约住户共计670户,占77.55%,进展仍缓慢。
如今,福田城市更新局已经给华泰小区下最后通牒。是等着被调出更新计划改为棚改?还是主动加快签约进程?相信华泰小区居民心里自有一把衡量的尺。
来源:萝羊
声明:本文由入驻焦点开放平台的作者撰写,除焦点官方账号外,观点仅代表作者本人,不代表焦点立场。
