定了!增城2021年市重点项目曝光!
扫描到手机,新闻随时看
扫一扫,用手机看文章
更加方便分享给朋友
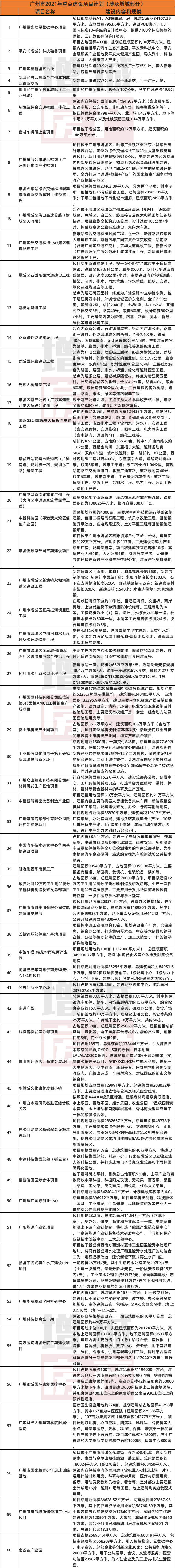
广州市发改委公布了,关于广州市2021年重点项目计划的通知。
通知显示,2021年市重点建设正式项目共666个,年度计划投资3417亿元;重点建设预备项目共111个,年度投资计划186亿元。

与增城相关的有 60个项目,涉及信息与科技基础设施、交通基础设施、城市建设。
值得一提的是,佛山经广州至东莞城际(28号线)也在其中,这意味该项目有可能在今年内开建,这对新塘的居民来说无疑是一个大利好。除了28号线这个重点项目以外,今年位于石滩的增城火车站综合交通枢纽、增城西站、增天高速、也在重点建设项目中。下面房产君放出今年关于增城项目详细,点击图片可放大。

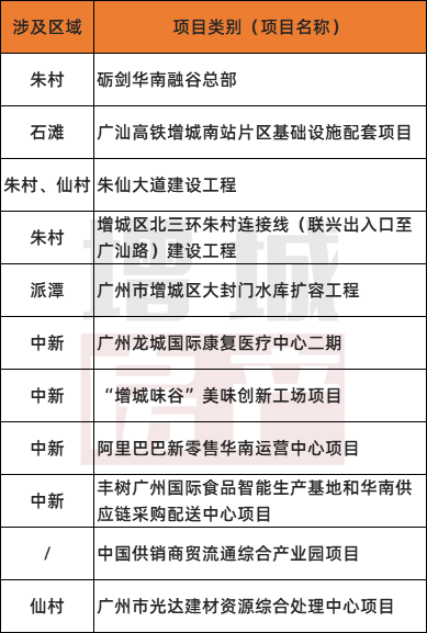
最后看看今年的重点预备项目,可以看见中新片区受到了重点布局,其次去年落户朱村的砺剑华南融谷总部也位于其中。

目前,有关增城方面的市重点建设项目基本集中在交通、产业建设上,可以看出未来的增城是想要扭足马力想要发展经济。
当然,增城近年不断推进重点项目的建设,在持续吸引人才,完善产业配套中都取了不错的成效。
这无疑将会反映出增城的发展潜力,虽然在2020年增城GDP排位仍未改变,不过也不必悲观,因为厚积薄发才是增城这个城市的节奏。
那么,这对未来的楼市有什么影响?当然,在产业和配套的都不断完善的情况下,肯定会为楼市带来积极的一面,但是大涨就不用想。
虽然城市的发展从而带动区域的价值上升是肯定的,毕竟这能让楼盘产生更多的价值点,但是城市发展终究是为了吸引人才,完善交通、提升教育和医疗资源等,用来改善增城人民的生活的,并不是为了带热楼市。
来源:广州市发展和改革委员会
声明:本文由入驻焦点开放平台的作者撰写,除焦点官方账号外,观点仅代表作者本人,不代表焦点立场。
