文旅周报|《2021年度全国旅行社统计调查报告》发布 旅行社被时代抛弃了吗?
扫描到手机,新闻随时看
扫一扫,用手机看文章
更加方便分享给朋友
焦点研究院 文旅周报告
报告期:2022年5月9日至5月15日
出品时间:2022年5月17日
行业聚焦(2022年第19周)
本周,文化和旅游部发布《2021年度全国旅行社统计调查报告》。《报告》提及,2021年度全国旅行社营业收入1857.16亿元,营业成本1769.04亿元,营业利润-55.34亿元。《报告》中解释,由于营业成本的压缩,使得2021年旅行社营业利润、利润总额亏损较2020年收窄。
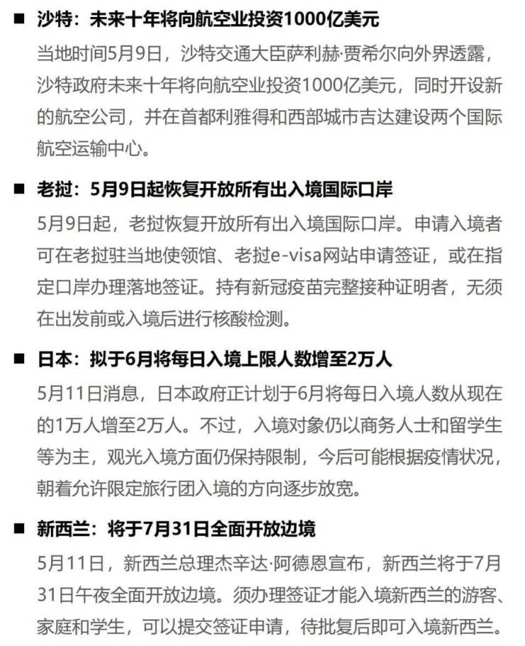
本周,国家移民管理局发布消息称,要严格执行从严从紧的出入境政策,从严限制中国公民非必要出境活动,严格出入境证件审批签发。相比于此前世界旅游及旅行理事会的表态,即“中东旅游业有望于今明两年恢复至疫情前水平”,我国若想顺利打开国门、实现出入境旅游的常态化恐怕还有很长的路要走。
另外本周消息,日前由中国贸促会商业行业委员会牵头研制的全球范围内排名前列在线旅游国际标准——ISO 9468《旅游与相关服务 在线旅游机构(OTA)在线住宿预订平台服务指南》正式启动。携程集团参与了相关调研工作,并为在线旅游国际标准的制定提供了技术支撑。
文/焦点研究院
声明:本文由入驻焦点开放平台的作者撰写,除焦点官方账号外,观点仅代表作者本人,不代表焦点立场。
