建设工程及PPP项目“四证”要点分析
扫描到手机,新闻随时看
扫一扫,用手机看文章
更加方便分享给朋友
原标题:建设工程及PPP项目“四证”要点分析
来源:一局投资公司法律合规部

建设用地规划许可证、国有土地使用权证、建设工程规划许可证、建筑工程施工许可证合称“四证”,是建设工程和PPP项目的重要合规性文件,关系到项目本身的合法性、项目合同的效力及建设单位融资等问题。本文就“四证”的重要节点、对项目的影响及责任承担作简要分析。
一、建设工程中的“四证”问题
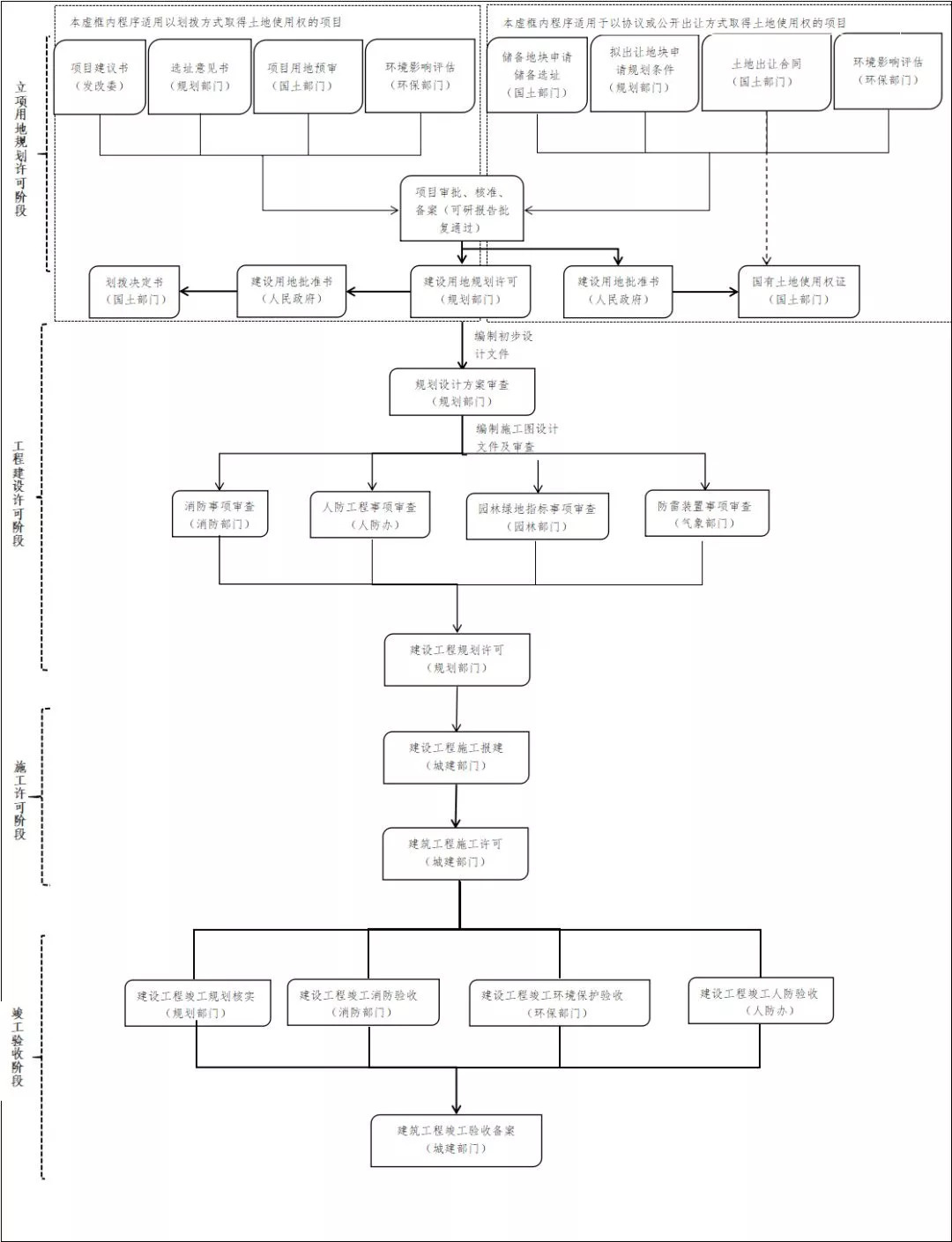
1、重要节点和流程梳理

2、相关名词解释
(1)一书两证:根据《城乡规划法》,城镇规划管理实行由城市、县规划建设行政主管部门核发选址意见书、建设用地规划许可证、建设工程规划许可证的制度,简称“一书两证”。“一书两证”的核发代表政府行政规划主管部门认可项目符合城乡规划。
(2)土地指标:一般指“新增建设用地指标”。《土地管理法》规定:国家编制土地利用总体规划,规定土地用途,将土地分为农用地、建设用地和未利用地。严格限制农用地转为建设用地,控制建设用地总量,对耕地实行特殊保护。《土地管理法实施条例》规定:各级人民政府应当加强土地利用年度计划管理,实行建设用地总量控制。土地利用年度计划一经批准下达,必须严格执行。新增建设用地指标即土地行政管理部门通过土地利用总体规划、年度计划将农用地和未利用地转为建设用地的指标。
新增建设用地实行占用耕地补偿制度。非农业建设经批准占用耕地的,按照“占多少,垦多少”的原则,由占用耕地的单位负责开垦与所占用耕地的数量和质量相当的耕地;没有条件开垦或者开垦的耕地不符合要求的,应当按照省、自治区、直辖市的规定缴纳耕地开垦费,专款用于开垦新的耕地。根据《中共中央、国务院关于加强耕地保护和改进占补平衡的意见》规定,地方各级政府负责组织实施土地整治,通过土地整理、复垦、开发等推进高标准农田建设,增加耕地数量、提升耕地质量,以县域自行平衡为主、省域内调剂为辅、国家适度统筹为补充,落实补充耕地任务。
3、未取得“四证”对建设工程施工合同效力的影响
司法实践中,如果签订的《建设工程施工合同》属于没有取得“四证”的合同,施工合同的效力如何认定,较高院及地方高院已给出明确规定,具体条文间虽有所差异,但总体思路是较为一致和明确的:(1)在发包人未取得建设用地规划许可证、建设工程规划许可证等行政审批手续时,与承包人签订的建设工程施工合同无效。(2)但在一审法庭辩论终结前发包人取得相应审批手续或者经主管部门批准建设的,应当认定合同有效。(3)同时,发包人未取得土地使用权证和建筑工程施工许可证的,不影响施工合同的效力。
根据《较高人民法院关于审理建设工程施工合同纠纷案件适用法律问题的解释》规定:建设工程施工合同无效,但建设工程经竣工验收合格,承包人请求参照合同约定支付工程价款的,应予支持。
二、PPP项目中的“四证”
1、PPP项目中“四证”的办理时点
PPP项目涉及工程施工建设,因此在PPP项目中同样涉及到“四证”的办理。PPP项目前期主要包括项目识别、项目准备和项目采购三个阶段,在PPP项目前期程序中,财政部《PPP操作指南》仅就项目识别阶段要求PPP项目开展财政承受能力论证与物有所值评价,对于“四证”的办理时点没有统一的规定。由此在实践中出现了政府部门继续沿用传统模式进行前期审批,或是直接选用施工总承包模式的报建程序。“四证”办理的时点不明,程序混乱,将会直接影响到PPP项目合同效力以及PPP项目的融资。
为了解决PPP项目“四证”办理过程中出现的上述问题,可以参照国家发展改革委发布的《中央预算内直接投资项目管理办法》和《传统基础设施领域PPP工作导则》的相关规定,明确各环节之间的关系,厘清PPP项目中“四证”的办理时点。
《中央预算内直接投资项目管理办法》第十六条规定:“可行性研究报告编制完成后,由项目单位按照规定程序报送项目审批部门审批,并应当附以下文件:
(一)城乡规划行政主管部门出具的选址意见书;
(二)国土资源行政主管部门出具的用地预审意见;
(三)环境保护行政主管部门出具的环境影响评价审批文件;
(四)项目的节能评估报告书、节能评估报告表或者节能登记表(由中央有关部门审批的项目,需附国家发展改革委出具的节能审查意见);
(五)根据有关规定应当提交的其他文件。”
第十八条规定:“经批准的可行性研究报告是确定建设项目的依据。项目单位可以依据可行性研究报告批复文件,按照规定向城乡规划、国土资源等部门申请办理规划许可、正式用地手续等,并委托具有相应资质的设计单位进行初步设计。”
《传统基础设施领域PPP工作导则》第十条规定:“政府投资项目的可行性研究报告应由具有相应项目审批职能的投资主管部门等审批。可行性研究报告审批后,实施机构根据经批准的可行性研究报告有关要求,完善并确定PPP项目实施方案。重大基础设施政府投资项目,应重视项目初步设计方案的深化研究,细化工程技术方案和投资概算等内容,作为确定PPP项目实施方案的重要依据。实行核准制或备案制的企业投资项目,应根据《政府核准的投资项目目录》及相关规定,由相应的核准或备案机关履行核准、备案手续。项目核准或备案后,实施机构依据相关要求完善和确定PPP项目实施方案。纳入PPP项目库的投资项目,应在批复可行性研究报告或核准项目申请报告时,明确规定可以根据社会资本方选择结果依法变更项目法人。”
综合上述两份PPP项目指导性文件,可以明确PPP项目中“四证”应当在项目可研及实施方案获得政府批复后办理。同时,根据《中华人民共和国城乡规划法》、《中华人民共和国建筑法》“四证”的申办由建设单位负责,而PPP项目的建设单位往往需要通过招标予以确认,发改委导则也明确,前期立项手续在确定社会资本方后可以变更项目法人。因此,“四证”的办理应当处于项目执行阶段,可由建设单位即成立后的项目公司办理。
笔者在结合两份指导性文件及PPP项目审批流程绘制以下简易流程图:

2、未取得“四证”对PPP合同效力的影响
根据上文分析,“四证”的办理可以在招投标工作结束之后由中标社会资本方进行申办。因此,与一般的建设工程施工合同不同,PPP项目在招标前未取得用地规划许可证和工程规划许可证的不影响其招标的效力及PPP合同的效力。
在PPP项目中标之后,因未办理“四证”而影响到施工合同效力的风险即转移至社会资本方(项目公司)承担。因此,在“小资金撬动”项目中,作为小股东的施工企业在签订建设工程施工合同前应当审查建设单位(项目公司)“四证”是否办理齐全,尤其注意《建设用地规划许可证》和《建设工程规划许可证》的办理情况,防范施工合同无效的风险。
3、未能办理“四证”的责任承担问题
PPP项目中标后“四证”无法办理将导致项目合法性出现问题,并直接影响银行贷款的审批和放贷。前文指出,PPP项目的“四证”办理主体可以由项目公司承担,是否意味着因“四证”无法办理导致的融资失败责任完全由社会资本方承担?
目前大多数PPP合同将办理项目前期合法合规性手续列为政府方的义务,这也意味着,虽然“四证”申办主体是社会资本方,但非因社会资本方原因导致“四证”无法办理的风险和责任应当由政府方承担,由于“四证”未能办理完成导致的融资失败责任也应当由政府方承担,社会资本方因贷款无法落实导致损失的,可依据PPP合同向政府方主张索赔及其他合同责任。
(特别声明:我们致力于保护作者版权,部分作品来自互联网,无法核实真实出处,如涉及侵权,请致电联系:15010684104,我们将排名前列时间处理。)返回搜狐,查看更多
责任编辑:
声明:本文由入驻焦点开放平台的作者撰写,除焦点官方账号外,观点仅代表作者本人,不代表焦点立场。
