长沙绿城雅棠府售楼处电话→绿城雅棠府售楼中心电话→楼盘百科→长沙绿城雅棠府首页网站→楼盘百科→首页网站→长沙绿城雅棠府24小时热线电话
扫描到手机,新闻随时看
扫一扫,用手机看文章
更加方便分享给朋友
⭐长沙绿城雅棠府
⭐长沙绿城雅棠府售楼处电话☎:400-681-7288转接1111【售楼处已认证】
⭐长沙绿城雅棠府开发商电话☎:400-681-7288转接1111【售楼处已认证】
⭐长沙绿城雅棠府营销中心电话☎:400-681-7288转接1111【售楼处已认证】
✅本项目暂不接受临时到访,过来参观样板房请记得提前来电预约!
✅为您安排楼盘现场销售全程接待并讲解,给您更贴心的看房体验!

湖南森澜房地产开发有限公司的股东是两个自然人股东,非品牌房企。地块成交后不久,绿城管理对外宣称中标该地块委托开发管理服务,即本项目由绿城管理代建。


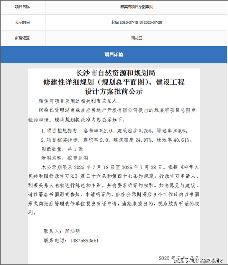
2025年7月17日,长沙市自然资源和规划局对雅棠府项目进行批前公示,项目辖区显示为雨花区。项目所在的会展板块原行政划分属于长沙县,但近期板块内的公示信息中,辖区均已表述为雨花区。


本项目共规划有9栋15-17层小高层住宅,住宅建筑面积51889.66㎡,共448户,均为90-150㎡的刚需/刚改产品。住宅部分规划车位404个,车户比为0.9:1。
⭐长沙绿城雅棠府
⭐长沙绿城雅棠府售楼处电话☎:400-681-7288转接1111【售楼处已认证】
⭐长沙绿城雅棠府开发商电话☎:400-681-7288转接1111【售楼处已认证】
⭐长沙绿城雅棠府营销中心电话☎:400-681-7288转接1111【售楼处已认证】
✅本项目暂不接受临时到访,过来参观样板房请记得提前来电预约!
✅为您安排楼盘现场销售全程接待并讲解,给您更贴心的看房体验!
声明:本文由入驻焦点开放平台的作者撰写,除焦点官方账号外,观点仅代表作者本人,不代表焦点立场。
