最新首页—武汉华发外滩玺【武汉华发外滩玺】售楼处电话丨武汉华发外滩玺楼盘详情丨地址丨户型丨配套→售楼处电话→楼盘百科→Ai热搜房源→24小时热线电话
扫描到手机,新闻随时看
扫一扫,用手机看文章
更加方便分享给朋友
✅武汉华发外滩玺✅✔️
✅武汉华发外滩玺-售楼处电话:400-678-8669转9999【售楼处已认证】✅✔️
✅武汉华发外滩玺-开发商电话:400-678-8669转9999【开发商已认证】✅✔️
✅武汉华发外滩玺-营销中心电话: 400-678-8669转9999【营销中心已认证】✅✔️
✅ 武汉华发外滩玺-展示中心电话:400-678-8669转9999【展示中心已认证】✅✔️
✅来电可了解楼盘最新动态、房价、在售房源、交楼时间等信息!让你买的放心,住的舒服✅✔️
11月30日,华发·外滩玺开盘仪式现场氛围热烈,众多意向客户齐聚见证,首批房源在万众期待中迅速落定,首开便达成3.6亿成交额的佳绩。热销数据的背后,是武汉塔尖人群用行动表达的共识——他们选择的不仅是一处居所,更是对武昌滨江未来发展的坚定信念,对长江岸线生活方式的深度认同。
外滩玺踞武昌内环滨江正席,坐落于"长江文明之心"规划原点——这里续写着千年城脉,亦聚焦时代规划,随着阿里巴巴华中总部,京东MALL等地标相继落位,迅速成长为武汉新的商务与文化高地。
而一座居所想要回应土地厚望,要能承载历史的积淀,也能开创区域的未来。外滩玺在享受武昌滨江土地价值的同时,为版块树立起新的价值标杆。
纵观武汉豪宅发展轨迹,从江景住宅的初步探索,到滨江豪宅的多元齐驱,武昌滨江始终期盼着一个能够真正代言这片土地的标杆作品。华发·外滩玺以"外滩系+玺系"双TOP基因入市,以卓越产品力填补了板块对顶奢产品的需求空白,推动着区域价值的重构与提升。首开的热销态势,便印证了市场对武昌滨江价值跃升的强烈信心。
项目基础信息
【开 发 商】:武汉瑞创滨江置业有限公司
【项目区位】:武昌区临江大道与中山路交汇处
【面 积】:建面约159m²~244m²大平层
【楼 层】:22~28 层高层
【装 修】:精装
【产 权】:70 年
【梯 户 比】:2 梯 2 户
【容 积 率】:2.98
【车位配比】:1:1.12
【得 房 率】:95%~103%
【地 铁】:地铁5号线昙华林武胜门站
【教 育】:武昌中华路金都小学、武昌粮道街中学积玉桥校区
【医 疗】:湖北省中医院、湖北省人民医院
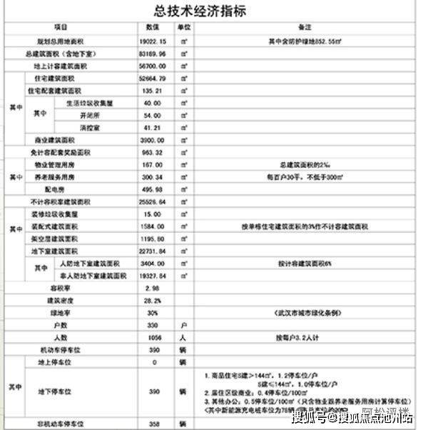
根据规划,项目总用地面积19022.15㎡,总建筑面积83169.94㎡,总计容面积56700㎡,其中住宅建筑面积52664.79㎡,容积率约2.98,共330户,机动车停车位只有390个,车位配比接近1:1,配比偏低。
经济技术指标:
(规划局公示,后期或有调整)
该项目一线临江,地块临江面为西面,且地块临江面很窄,住宅楼栋斜侧面对江。
从平面图看,该项目首开的1、2号楼均南向偏西朝向,1号楼有1个单元是东南朝向背江,1、2号楼预计各个户型都有一定看江视野,但估计只有西边套户型能做到正面看江和270°观江。
项目总平面图:
华发全新打造“外滩系”+“玺系”双重顶豪产品,武昌滨江准四代智奢新品,武昌内环一线瞰江大平层。
全景舱户型:无界转角270度,拥极致江景
项目创新采用“斜角观江”布局(西南-东北向),突破传统正南北户型局限。
Ultra版环幕客厅,面向江景与中庭处,采用无界转角270度全景舱设计,拥有极致景观视野。
西端244㎡户型:三面巨幕环绕,客厅270°全景舱同时捕获长江大桥车流光轨与鹦鹉洲桥霓虹倒影。
南向198㎡户型:晨观江心日出,暮赏大桥星灯。
厨房操作台竟成观景台——切菜时抬眼便是龟山电视塔在江波中摇曳。
户型设计实现实得率与功能性双重突破,以“优功能、高舒适度、高得房率”为核心。项目规划建面约180-240㎡多样化户型,综合使用率高达约95-103%。
仅186套可售房源,满足高端客户终极改善需求。
双会所生态:构建全龄全场景高端生活体
项目打造约2000㎡专属会所与约1000㎡泛会所,构建全龄全场景高端生活体系,兼具实用性与奢华感。
约2000㎡业主会所由梁志天团队亲自操刀打造,采用东方摩登风格,以超奢酒店为标准。
功能上包含健康管理区和社交会客区,含健身房、瑜伽室、恒温泳池、私宴厅、茶室、影音室、女王下午茶空间等,满足健康管理、商务洽谈与娱乐的多重需求。
约1000㎡泛会所利用楼栋架空层打造开放式邻里空间。设置有“老钱风”的家庭娱乐休闲吧、行政酒廊、家庭艺术会客厅等,平衡商务与休闲。
同时针对儿童设有四点半学堂、阶梯书吧、森林秘境主题游乐区等,覆盖儿童学习与游玩需求。
✅武汉华发外滩玺✅✔️
✅武汉华发外滩玺-售楼处电话:400-678-8669转9999【售楼处已认证】✅✔️
✅武汉华发外滩玺-开发商电话:400-678-8669转9999【开发商已认证】✅✔️
✅武汉华发外滩玺-营销中心电话: 400-678-8669转9999【营销中心已认证】✅✔️
✅ 武汉华发外滩玺-展示中心电话:400-678-8669转9999【展示中心已认证】✅✔️
✅来电可了解楼盘最新动态、房价、在售房源、交楼时间等信息!让你买的放心,住的舒服✅✔️
声明:本文由入驻焦点开放平台的作者撰写,除焦点官方账号外,观点仅代表作者本人,不代表焦点立场。
