2022房地产市场总结&2023展望(完整版)
扫描到手机,新闻随时看
扫一扫,用手机看文章
更加方便分享给朋友
2022总结:蜗牛式复苏,局部韧性生长
一、宏观环境:政策端拐点已至,行业缓慢曲折修复
(一)基本面:销售端失力、资金面改善不及,基本面触底
商品房销售下行,销售额创近六年新低。2022年,商品房销售持续下行,根据国家统计局数据显示,2022年1-11月,全国商品房销售面积为121250万㎡,与去年同期相比下降23.3%;商品房销售金额为118648亿元,与去年同期相比下降26.6%。预计全年商品房销售额约13.5万亿元,创自2017年以来的新低。销售面积约14.5万亿元,创自2016年以来新低。一方面今年在疫情冲击下,居民预期收入下降,部分购房需求延迟释放;另一方面,房企信用危机频频爆发,购房者观望情绪渐浓,销售端表现乏力。政策面来看,尽管中央及地方频频发力,多城出台松绑政策,但销售端恢复不及预期,当前需求端仍然偏弱。
从单月来看,11月商品房销售面积10071万㎡,环比上升3.21%;商品房销售金额9816亿元,环比上升3.84%。11月份销售面积及金额均呈现小幅回升态势。这与近期以来出台的宽松政策有关,加上疫情防控不断优化,市场呈现微幅改善迹象。
开发投资增速持续走弱,保交付下竣工同比降幅收窄。2022年,受到行业环境低迷,市场信心偏弱等影响,房地产基本面持续走弱,根据统计局数据显示,开发投资增速自2021年3月开始连续20个月收窄,至2022年4月同比开始转负,2022年11月房地产开发投资同比降至-9.8%。从单月数据上看,11月单月房地产开发投资额为9918亿元,环比下降4.5%,环比降幅较上月收窄14.03个百分点。整体来看,行业投资信心仍然低迷,随着近期以来金融端多措并举支持房地产,开发投资数据呈现出向好的迹象。从新开工、施工、竣工来看,新开工降幅最大,新冠疫情影响以及集中供地模式下,新开工意愿持续低迷。而在“保交楼”的推动下,竣工面积降幅自8月开始连续3月收窄。根据国家统计局数据,2022年1-11月新开工面积同比下降38.9%,施工面积同比下降6.5%,竣工面积同比下降19%。开工施工意愿不足导致开发投资增速低位徘徊。随着疫情管控逐渐放开,但受制于土地成交规模缩减、企业资金压力等因素,预计未来一段时间内仍将维持新开工走弱,同时竣工表现相对良好,2023年竣工有望实现正增长,将会对开发投资形成支撑。
销售端拖累下房企到位资金压力仍较大,三箭齐发后续效果待兑现。根据国家统计局数据显示,1—11月份,房地产开发企业到位资金136313亿元,同比下降25.7%,降幅扩大1个百分点。销售回款是房企重要的资金来源,受到销售端拖累,房企到位资金压力仍然较大。
从各渠道资金看,定金及预收款累计同比降幅微收,侧面反映出销售层面正在小幅好转,但是尚未全面恢复,同比降幅在各项中仍然最大,国内贷款、利用外资、自筹资金、及个人按揭贷款的累计同比降幅均呈现扩大趋势,其中利用外资同比降幅扩大13.1个百分点,受国内外形势、疫情因素以及国内融资环境宽松的影响,境外融资明显收缩。此前融资端对房企融资的支持多集中于少数优质房企,大部分房企不在受益范围,而11月份以来支持房企融资的“三支箭”齐发,更多房企获得资金支持,预计接下来随着房企融资环境进一步改善,资金面压力也将获得缓解,但政策效果的显现仍需要时间。
(二)政策面:供需两端协同发力,化风险、保稳定将成2023主旋律
宽松基调贯彻全年,年末迎来政策拐点。2022年以来,中央端政策导向以宽松为主,从年初开始多轮支持房地产的利好政策轮番出台,渐进式宽松持续上演。中央政策调整主要分为四大阶段:第一阶段为1-3月份,在此期间,中央端出台政策频率较低,宽松信号尚不明晰,期间央行宣布年内首次降息,1年期LPR下调10个BP,5年期LPR下降5个BP;3月16日,国务院金融稳定发展委员会、银保监会、证监会、财政部等六部门相继表态,促进房地产业良性循环和健康发展,释放出积极信号。第二阶段,进入4-6月份,高层对房地产的发声逐渐增多且更加明晰,以4月29日中央政治局会议为重要标志,提出支持刚性和改善性住房需求,促进房地产市场平稳健康发展。5月20日,5年期LPR下调15个BP,创历史以来最大降幅。第三阶段,7月烂尾风波愈演愈烈,销售端遇冷,政策重点开始转向“保交楼、稳民生”,7月28日中央政治局会议强调要稳定房地产市场,因城施策用足用好政策工具箱,支持刚性和改善性住房需求,压实地方政府责任,保交楼、稳民生。随后银保监会等部门接连发声,千方百计推动保交楼。第四阶段,以930三条重磅利好为标志,对房地产的支持力度加大,进入11月,金融端祭出组合拳,双十一当天金融16条托底楼市,力度达到空前高度,加之支持房企融资的三支箭齐发,且时隔12年再度重启“借壳上市”,政策开始由“保项目”向“保主体”过渡。12月以来,以中央经济工作会议的召开为重要开端,保稳定、化风险成为主要任务,同时确定了“推动房地产业向新发展模式平稳过渡”的目标。随后,高层多次表态明确“房地产是国民经济支柱产业”的地位,充分认识到房地产行业的重要性,政策面迎来真正的曙光,指明了未来房地产的发展方向和战略地位。预计2023年中央政策将会继续托底,整体政策环境仍会延续宽松态势,或将会迎来新的配套政策辅助房地产向新发展方式过渡。
地方松绑从“小步低频”到“应出尽出”,重点城市“五限”政策放宽仍有空间。地方城市来看,紧跟中央政策的步伐,宽松政策从“小步低频、循序渐进”到“应出尽出”。根据诸葛找房数据研究中心统计,截止至12月21日,地方松绑政策出台达597次,覆盖城市超210个。5月出台次数达到峰值,单月出台超百次。
整体来看政策调整大体分为三个阶段:初期,出台城市主要是以马鞍山、保定、株洲、蚌埠等三四线城市为主力,这部分城市多属于基本面较弱、房地产欠发达的城市,政策松绑力度较弱,产生的实际政策效应有限。二季度开始,政策松绑进入中期,出台政策的城市逐步扩展至部分弱二线城市,如南宁、兰州、郑州、昆明等,多存在库存压力大、去化缓慢的难题,政策出台相对密集,达到全年的高峰,短期内对促进去化、缓解观望情绪起到一定的效果,但是各城市间效应分化。8、9月份以来,调控政策逐步迈入深水期,出台政策主体开始转向重二线和新一线城市,南京、苏州、杭州、成都、重庆等核心二线城市陆续出台优化限购及“认房又认贷”的政策,进入12月以来,佛山、东莞等城市继续加大松绑力度,宣布全面取消限购,这也意味着新一轮的松绑拉开序幕。预计接下来将会有更多热点二线城市跟进取消限购,购房限制性政策尤其是“五限”政策加速调整或取消将成为2023年房地产政策调整的重要趋势。展望后市,除了一线城市外,二线及三四线城市有望全面取消“四限”,部分核心二线城市或将会采取从局部到全市的循序渐进方式放松。
年内两次降准&三次降息,开启信贷宽松周期。今年以来,央行宣布两次降准、三次降息,金融端释放积极信号,助力稳增长、宽信用。根据数据显示,两次降准分别于4月和11月,均为全面降准,存款准备金率均下调0.25个百分点;三次降息分别发生于1月、5月和8月,其中,8月份5年期以上LPR由4.45%降至4.3%,大幅下调15个基点,创下自2019年8月LPR改革以来最大降幅。
随后,国庆前夕,中国人民银行、中国银保监会发布《关于阶段性调整差别化住房信贷政策的通知》,决定阶段性调整差别化住房信贷政策。对于符合条件的城市在2022年底前阶段性放宽首套住房商业性个人住房贷款利率下限。此政一出,符合条件的多城纷纷跟进调整首套房贷利率,根据诸葛找房数据研究中心不完全统计,当前约20城首套房商贷利率跌破4%,包含二线城市天津、武汉等。并且这个阵营还在不断扩大,预计符合条件的城市会进一步将房贷利率下调到最低水平。整体来看,央行三次降息叠加差别化信贷政策,开启了信贷宽松周期,提振市场信心,购房者迎来“窗口期”。
金融端发力,“三箭齐发”释放流动性。从供给端来看,监管部门逐步从“救项目”向“救主体”转变,尤其是进入11 月以来,中央开始全面加强对房企融资的支持力度。11月2日,中债增信召集 21 家民营房企开会,推进第二批增信发行项目约 200 亿元;11月8日,交易商协表示继续推进并扩大民营企业债券融资支持工具(“第二支箭”),支持包括房地产企业在内的民营企业发债融资,预计可支持至少2500亿元民营企业债券融资;11月13日,中国人民银行、中国银保监会出台《关于做好当前金融支持房地产市场平稳健康发展工作的通知》,即金融16条,开启了全国金融机构对房产行业全面的资金支持;11月21日,中国人民银行、银保监会联合召开全国性商业银行信贷工作座谈会,强调支持刚性和改善性住房需求,支持民营房企发债融资,六大银行为17家房企授信1.28万亿元;11 月 28 日,证监会宣布在涉房业股权融资方面调整优化五项措施,恢复上市房企和涉房上市公司再融资。至此,信贷、债券、股权支持全部到位,真正意义上实现“三箭齐发”,房企融资环境进一步改善,对改善房企资产负债和助力行业纾困意义匪浅。
二、市场:多次探底回升,疫情不确定性及交付焦虑拖累市场回温
(一)新房:整体低位徘徊,多次回温中断,修复之路饱经波折
全年新房市场“跌宕起伏”,成交规模达近10年低谷。2022年,新房成交热度低于去年同期。根据诸葛找房数据研究中心监测数据显示,2022年1-11月监测60城新房成交25830.9万㎡,较去年同期下降38.1%。从逐月成交走势来看,基本上呈现“先升后降”的态势,年初受到春节假期及疫情反复等因影响,成交低迷,随后中央及地方出台多轮利好政策,成交逐步回升,6月份达到全年峰值,为3391.4万㎡,环比上涨64.4%,同比下降26.9%。7月份烂尾风波越演愈烈,行业信心降至低谷,观望情绪蔓延,需求端逐渐失力,成交量连续两月下滑,9月探底回升,10月疫情防控趋严下,成交再次下滑。截止至11月底,新房成交降至2135.9万㎡,同比下降26.4%,环比下降6.1%。整体来看,受到行业大环境影响,2022年新房成交乏力,成交规模创近年来新低。今年以来政策面利好应出尽出,行业信心缓慢恢复,但是受到疫情等多种因素影响,回温之路充满曲折变数,销售端全面恢复仍需时间。
(注:监测重点60城为北京、上海、深圳、广州、大连、成都、贵阳、哈尔滨、海口、济南、昆明、兰州、南昌、南京、南宁、宁波、青岛、厦门、沈阳、石家庄、苏州、杭州、天津、武汉、西安、长春、长沙、郑州、重庆、常州、东莞、佛山、无锡、徐州、泉州、汕头、绍兴、中山、珠海、南通、昆山、廊坊、呼和浩特、连云港、洛阳、唐山、扬州、镇江、常熟、衡水、湖州、江阴、泰安、泰州、芜湖、岳阳、张家港、舟山、济宁、肇庆,下同)
新房价格涨幅创近6年新低,环比连续多月下滑后年末翘尾。根据诸葛找房数据研究中心监测数据显示,2022年1-11月重点60城市新房成交均价为18206元/㎡,同比上涨4.2%,涨幅较去年收窄0.9个百分点。新房成交同比连续6年收窄,价格上涨动力略显不足。上半年,在越来越多城市出台利好政策下,购房积极性提升,带动新房价格稳中有升,随后,7月以来,部分城市烂尾楼停贷潮事件、经济下行压力加大、居民收入预期下滑等影响,成交活跃度下降,房企打折促销行为增加,成交均价波动下行,年末呈现小幅翘尾态势。
(二)二手房:下半年成交赶超去年同期,核心城市二手房先于新房回温
二手房成交不及去年,重点城市下半年修复迹象明显。根据诸葛找房数据研究中心监测数据显示,2022年1-11月重点10城二手房成交717249套,同比下降20.9%。2022下半年(7-11月)重点10城二手房成交366215套,同比上涨17.7%,超过去年同期水平。整体来看,上半年成交延续去年末的低温态势,受到疫情反复及市场预期较低的影响,成交略显乏力。进入下半年,随着针对二手房出台的松绑政策逐渐增多,加之新房“停贷潮”事件的影响,购房者转而对二手房的关注度提升,7月达到年内峰值,随后波动下滑。
分城市来看,仅成都一城同比转正,且涨幅超200%,成都今年发布了多轮松绑政策,包括公积金首付比例下调、贷款额度提高、13区购房资格打通等,加之房价水平相较于其他新一线城市处于较低水平,多重利好叠加促进购房需求加速释放;同时,其他9城则均保持负增长,其中,北京同比下降15%,降幅最小,其次为苏州、青岛、南京,同比降幅均在30%以内,深圳降幅最大,同比下降45.6%。
从不同城市二手房成交量单月同比来看,可以明显看出下半年修复情况好于上半年,尤其是四季度以来市场修复迹象明显,多数城市成交量已经实现同比转正。其中,成都二手房成交同比已经实现翻倍;上海自8月开始,连续4个月同比维持正增长;杭州也实现了9月以来的连续3个月同比上涨,至11月,成交量同比上涨53.68%;另一长三角重点城市苏州自从6月开始连续6月同比上升,市场恢复明显。同时,南京表现相对弱势,恢复进程偏缓,成交量仍未恢复至去年同期水平。
(注:各城市颜色从绿到红代表数值越来越大。)
2022年百城二手房价格“前稳后跌”,下半年房价下行压力加大。上半年,多城发布宽松政策,市场底部回升,加之小阳春效应下,市场价格波动回升,7月份达到年内峰值,市场均价为15746元/㎡,环比上涨0.19%,同比下降0.3%。在停贷风波干扰下,市场信心萎靡不振,加上多城疫情反复、管控趋严,购房者观望情绪加重,市场均价连续多月回落,根据诸葛找房数据研究中心监测数据显示,2022年11月百城二手住宅市场价格为15679元/㎡,环比下跌0.14%,同比上涨0.3%。分季度来看,一季度市场价格累计上涨0.45%,二季度涨幅逐渐收窄,三季度市场下行压力继续加大,市场均价累计下跌0.29%,到四季度中央出台16条金融政策托底楼市,金融端持续放宽,市场信心有所提振,累计降幅有所收窄。
从涨跌城市数量来看,2022年价格下跌城市数量呈现逐步增长态势,并且维持在半数以上水平,从跌幅来看,自9月开始跌幅连续两月收窄,利好政策频繁发力下市场信心小幅修复。到11月份,上涨城市数量为31个,较上月减少2个,平均涨幅为0.55%,较上月收窄0.28个百分点;下跌城市数量为64个,较上月持平,平均跌幅为0.66%,较上月扩大0.08个百分点。整体延续维稳态势,市场恢复不及预期,后续随着利好政策逐步发酵加之全国疫情防控放开,市场信心有望逐步回升。
重点城市二手房修复速度快于新房。2022年,房地产行业下行压力加大,新房和二手房销售端都面临着不同程度的冲击,根据诸葛找房数据研究中心监测数据显示,2022年1-11月重点10城新房成交同比下降29%,二手房成交同比下降20.8%,与此同时,下半年新房成交同比下降20.6%,二手房成交同比上涨17.7%。可以看出,二手房市场在下半年加速修复,成交水平已经赶超去年同期,而新房市场虽然同比跌幅较上半年收窄,但是仍未恢复到去年水平,二手房修复速度快于新房市场。
(三)长三角核心城市领衔恢复,高端改善市场“一枝独秀”
一线城市同比降幅小于二线、三四线,年底近半数城市触底回升。从重点监测60城来看,2022年1-11月份,一线城市成交同比下降20.1%,二线城市同比下降35.3%,三四线城市同比下降33%。整体来看,各等级城市全线下跌,一线城市跌幅最小,在较低行情下韧性凸显,上半年一线城市同比降幅呈现扩大趋势,到下半年,受到中央端政策松绑频率增加的影响,市场信心有所恢复,前期积压的需求逐步释放,同比降幅波动收窄,同比下降13.3%;二线城市上半年同比下降45.7%,下半年同比降幅收窄至29.9%;三四线城市上半年同比下降47.2%,下半年同比下降23%,降幅收窄24.2个百分点。
从11月重点60城成交环比来看,将近半数的城市已经出现了触底回升的态势,尤其是长三角区域以及部分中部省会城市,其中,江阴环比涨幅超100%,上海环比涨幅也超90%,杭州、南京、无锡、镇江等均涨幅可观。与此同时,省会城市南昌、南京、成都、西安均实现环比正增长,在多轮宽松政策的加持下,这部分城市领衔修复。
市场低迷行情下豪宅市场保持强韧性。2022年房地产市场萎靡不振,销售端回温之路波折不断,然而在这样的行情下,重点城市豪宅市场异军突起。根据诸葛找房数据研究中心监测数据显示,2022年1-11月重点20城豪宅成交53623套,占总成交量的比重为6.94%,较2021年同期扩大2.47个百分点。20城中仅有温州和长春豪宅成交占比有所下滑,其他18城豪宅成交占比呈现不同幅度的上升。
分等级来看,一线城市涨幅最为明显,其次为新一线城市。一线城市中,北京豪宅成交占比最高,1-11月豪宅成交8333套,占比达20.13%,较2021年同期扩大6.32个百分点;深圳豪宅成交6631套,占比达19.02%,较去年同期提升3.63个百分点;上海2022年1-11月豪宅成交15189套,占比为18.82%,较去年同期扩大6.67个百分点。二线城市中,杭州和南京豪宅占比最高,分别为10.3%和7.7%,较去年同期扩大4.97和3.77个百分点。预计在接下来,高端改善性市场将会成为重要的力量并且不断壮大。
(注:此处一线城市选取豪宅标准为总价1000万以上,新一线城市选取豪宅标准为800万以上,普通二线城市选取豪宅标准为500万以上)
三、土地:集中供地模式悄然生变,国央平为拿地主角
(一)2022年土地市场“量缩质提”,楼面价再刷新高
土地供需两端收窄,成交楼面价实现“四连涨”。进入2022年,集中供地模式发生转变,多城摒弃了此前的一年内公告、拍地最多不超3次的“两集中”政策,开启了增加供地批次的模式,使得土地市场供需节奏发生了明显变化。此外,受疫情反复乃至部分城市在疫情高爆发期选择封城举措以及房企资金持续承压的影响,地方推地及房企拿地的谨慎情绪双双上升,土地市场供需规模较去年明显收缩,与此同时,在不少城市加推优质地块的带动下,成交楼面价持续上行。根据数据显示,2022年1-11月土地供应规划建筑面积为90710.04万㎡,较去年下跌38.07%;成交规划建筑面积60291.32万㎡,较去年下跌45.91%。2022年1-11月土地成交楼面价为5119元/㎡,较去年上涨5.98%,再度刷新了成交楼面价新高。值得注意的是,自2021年推行集中供地模式以来,土地市场监管逐步加强,供需两端凸显谨慎特征,土地供需规模连续2年下滑。另外,成交楼面价已连续4年上扬。
从月度数据来看,全年基本呈现稳步上升的趋势。进入2022年,前2月受春节假期等因素影响,土地市场活跃度处于较低水平,供应、成交规模双双在2月份达到年内最低;随后市场热度逐步回升,部分城市纷纷按下拍地键,6月份迎来了年内首个成交小高峰,为7505.93万㎡;进入下半年,房企销售端仍未见明显好转,资金持续承压,拿地压力尚未纾解,成交规模连续2月下滑,直至9月份,多城开启了集中拍地的加速模式,同时在房企支持政策持续加码下,房企拿地情绪也有所上涨,成交规模持续上升,且在11月份,供需水平均达到了全年最高,供应和成交分别为20460.07万㎡和8989.86万㎡,但较去年同期仍有所不足。
(二)2022年土地溢价率、流拍率双降,一线城市高溢价低流拍并存
2022年土地市场基本呈现“溢价率低位徘徊,流拍率高位震荡”的特征。年初全国多城积极出台改善政策,土地市场热度呈现持续微升的态势,5月份由于计划集中拍地的活动较少,市场热度短暂下降,随后于6月份再度回升。进入下半年,房企销售端尚未见明显好转,资金链持续承压,房企拿地态度转变,溢价率自7月份起持续下行,至10月份,溢价率创新低,仅有1.24%,随后在房企金融支持政策加速落地的积极影响下,房企融资环境转向改善局面,拿地信心微升,11月溢价率止降转升,但仍处于历史较低水平。
从流拍率来看,在去年末房企加速去库存动作后,年初房企补仓情绪较高,流拍率持续下降,在5月份短暂回升后,继续下探,至7月份,单月流拍率达到近1年内最低,为9.84%,随后自8月份起,房企资金压力尚未纾解,加之重点一二线城市全年拍地活动基本结束,三四线城市成主要拍地主体,房企整体拿地热情不高,月均流拍率一直维持在12%以上水平。
分等级城市来看,2022年一线城市平均溢价率4.09%,较去年下降0.39个百分点;二线城市溢价率3.22%,较去年下降7.65个百分点;三四线城市3.74%,较去年下降10.67个百分点。一线城市凭借位置佳、楼市稳等优势,土拍热度领先,且降幅最小;三四线城市溢价率降幅最大,今年在整体市场下行的背景下,房企对三四线城市拿地更为谨慎。
与此同时,2022年一线城市平均流拍率4.11%,较去年下降1.78个百分点;二线城市流拍率10.23%,较去年下降0.52个百分点;三四线流拍率达到20.39%,较去年上升0.77个百分点。整体来看,三四线城市流拍最为严重,其次为二线和一线,且仅三四线城市流拍率较去年上升,一二线城市流拍现象有所减少,由于房企资金承压,因此在地块的选择上愈加谨慎严苛,对三四线城市的布局青睐度相对较低。
(三)年内拍地规则持续松动,“一地一策”深入
2022年集中供地模式悄然生变,拍地规则持续优化放宽。在集中供地政策方面,2022年的政策出现最明显的变化,就是北京、上海、成都等大部分城市将集中供地批次调整为4次,个别城市调整为5次和6次,而且增加供应批次的同时,“压箱底”的优质地块也不断涌现,对房企拿地积极性有一定的提升作用。其次部分城市对各自土拍规则也有进行具体的优化调整,全年拍地规则在去年拍地的基础上进一步松动,且更加细化,更具针对性,在今年首轮,多城拍地限制被大幅优化,如无锡、苏州、南京、济南、长春、郑州通过降低土拍保证金比例,意图减轻房企拿地压力,提振房企拿地积极性;进入第二轮,出让条件在地价方面打开放松闸口,如长沙不限价地块占比上升,南京、天津、福州等城下调回炉地块起拍价,将在一定程度上起到缓解房企资金压力,提高房企利润空间的作用;自第三轮起,多城在拍地规则方面深入落实“一地一策”,根据不同地块设置不同竟价规则,与此同时,济南、天津等增加预公告、预申请环节,旨在减少土地流拍现象。
由于集中供地政策的初衷是为了稳定地价防止土地市场竞买热度过高,但是可以看到现阶段土拍热度已处于较低水平,在因城施策的背景下,各地需将进一步探索多元化的优化措施,以便房企拿地将会更加灵活、更有动力。
(四)五批次流拍率持续下降,政策利好下京沪杭等多城土拍热度回升
2022年五批次供需规模下滑,多城在年末政策利好加持下第四、五轮热度回升。自去年以来,除去年第二轮集中供地供应显著增加外,整体供需两端大致呈现逐批次递减态势,今年集中供地模式发生转变,供需两端呈现先稳后降的态势,全年五批次供需规模较去年下降,根据诸葛找房数据研究中心监测数据显示,2022年重点22城五批次集中供地供应规划建筑面积共16393.34万㎡,较去年三批次合计下降50.33%;成交规划建筑面积共14034.61万㎡,较去年全年下降42.02%。此外,对比各城市今年与去年的集中土拍成交情况来看,截至目前,22城中有20城供应量下滑,其中有6城降幅过半,仅有合肥、无锡2城成交规模赶超去年。
自去年第二轮土拍溢价率高位下落后,土拍市场自此呈现持续低温态势,今年首轮及第四轮虽呈现小幅上升迹象,但也仅是在低位徘徊;流拍率方面,受去年第二批次拍地规则大幅收紧,加之当期房企降负债压力较大,流拍率大幅上升,随后在多城持续放宽拍地规则等影响下,流拍率持续走低,至2022年第五批次,22城平均溢价率及流拍率分别为1.77%、1.92%。从城市溢价率来看,土拍热度的分化特征较为明显,一线及长三角重点城市土拍热度较高,如北京、深圳、杭州等前四轮集中土拍溢价率维持在3.5%以上水平,与此同时,东北地区多显乏力,长春、沈阳当前完成的前两轮集中土拍均是以零溢价收官。
另外,值得注意的是,在支持政策接连推出下,房企资金端的利好直接传导至拿地市场,11月底以来,房企拿地积极性也出现一定的改善倾向。比如于11月29日之后完成的北京、杭州、上海、福州、成都、厦门第四轮土拍及苏州、武汉第五轮土拍等,土地市场热度均较此前也有一定的回升。北京第四批次土地溢价率为10.02%,较三批次上升3.96个百分点,杭州第四批次溢价率为8.44%,较第三批次5.13%上升3.31个百分点,苏州第五批次溢价率升至4.76%。
(五)国央平为拿地主力,政策出台后拿地格局或将重塑
国央平担任拿地主力,房地产支持政策频频助力下民营房企有望回归。从房企拿地表现来看,去年刚刚实行“两集中”政策之初,国央资及民营房企在土拍市场上基本呈现势均力敌状态,随后由于去年第二批次收紧拍地规则叠加房企融资渠道收窄,资金压力油然而生,自此地方城投平台崭露头角,逐渐与国央资房企一起担当起了集中土拍的成交主力军,直至今年第四批次,城投平台拿地占比已大幅赶超国央企,托底局面加重。
对比去年和今年前11月房企拿地金额占比情况来看,民营企业身影渐退,国央资房企及地方城投平台拿地金额占比大幅上升。根据诸葛找房数据研究中心监测国土局数据显示,2022年前11月国央资房企、地方城投平台权益拿地金额占比分别为63.44%、25.14%,二者分别较去年上升10.78个百分点、13.51个百分点,民营房企权益拿地金额占比较去年下降24.3个百分点。进入11月份,政策拐点来临,其中“三箭齐发”支持房企融资,缓解房企的资金压力,为行业输送资金,同时,对民营房企的资金支持不仅对行业的发展有着重要作用,也将提升民企拿地信心,由此预计在多项金融支持政策的鼎力相助下,拿地格局或将重塑,民营房企拿地身影有望回归。与此同时,随着地方城投企业拿地愈加频繁,资金压力也正在加剧,今年9月底,财政部印发文件指出,严禁通过举债储备土地,不得通过国企购地等方式虚增土地出让收入,不得巧立名目虚增财政收入,弥补财政收入缺口。预计后续土拍中城投平台的身影将会逐渐减少。

四、房企:分化加剧,国央企更具韧性
(一)销售业绩逊色于去年同期,11月仍处慢恢复阶段
房企销售乏力,11月修复放缓。根据诸葛找房数据研究中心选取的100家重点上市房企,2022年1-11月销售金额为65092亿元,较去年同期下跌39.90%;销售面积为40512万平方米,同比下跌41.47%。2022年前11月房企销售业绩不及去年同期,这也是在预料之内的,全国大范围内疫情反复在一定程度上阻碍线下楼市销售活动,企业项目回款压力持续蔓延,同时,市场就业环境受挫,居民收入预期减弱,楼市购买力随之下降。除此之外,部分房企爆发流动性危机,市场担忧情绪犹存,房企品牌形象的支撑力不足,项目“买账”面临一定难题。
与此同时,从今年房企月度销售额环比走势来看,相对而言上半年销售端较具一定动力,在3月份及6月份均出现了大幅回升态势;随后受7月份停贷事件影响,市场观望情绪加重,下半年房企销售端修复进程明显放缓,仅在传统“金九银十”季出现微升态势,进入11月份,房企销售环比再度转降,可见当前房地产市场需求端仍然偏弱,市场信心尚且不足,改善迹象并不明显。由此看来,当前金融支持政策主要集中于缓解房企债务压力,销售端加速修复还需供需两端政策齐发力。

从TOP20房企月度销售额同比变化来看,下半年随着疫情影响减弱、政策力度加大、重点企业推盘力度增加,多数房企销售额同比大幅收窄,甚至有个别优质房企已出现同比转正局面,相对而言,出险房企的销售表现暂未出现明显改善迹象。

(二)房企集中度上升,头部阵营房企抗压能力更强
头部阵营房企销售占比上升,抗压能力更强。从各大阵营房企销售额占比情况来看,2022年1-11月TOP30房企销售额占据半数以上份额,合计占比为71%,且TOP10、TOP11-30房企占比较去年同期分别上升5个、2个百分点;TOP31-50、TOP51-100两大阵营房企销售额占比均较去年同期呈下降态势,分别下降5个、3个百分点。整体来看,今年前11月房企销售集中度有所上升,且向头部阵营靠拢,当前房地产市场仍然面临一定压力,中小房企面临的压力更大。
与此同时,受到行业环境影响,市场信心整体偏弱,房企销售形势不佳,上半年各大阵营房企销售额均较去年同期有所下滑,头部阵营房企抗风险能力更强,TOP10房企销售金额同比跌幅最小,2022年1-11月销售额同比下降31.75%;其次为TOP11-30的大型阵营房企,前11月同比降幅为35.03%,TOP31-50的中型阵营房企同比跌幅最大,较去年同期下降53.68%。整体来看,房企间分化仍然在加剧上演,在市场变动之下,头部阵营房企的抗压能力更强,中低阵营房企销售表现偏弱。

(三)国央企更具韧性,销售端加速修复
国央资房企销售占比上升,11月单月环比现涨。从各性质房企销售情况来看,具有国央资背景的房企更具韧性,根据监测数据显示,2022年1-11月国央企销售额同比降幅相对较小,低于30%,且今年前11月销售占比份额较去年上升11个百分点,民营房企同比降幅较大,较2021年1-11月下降52.62%;与此同时,国央企11月销售端加速修复,环比涨幅达24.51%,民企仍处慢修复状态,单月环比降幅近20%。整体来看,国央资背景房企在融资方面较具一定优势,资金链出险率偏低,在今年市场信心不足的背景下,国央企更受市场青睐,销售端较显稳健;与此同时,民营企业资金压力较大,且多数企业暴雷加剧市场担忧情绪,销售端恢复进程较慢。

(四)优质头部房企获金融支持力度较大,万科、绿城授信额度达4000亿
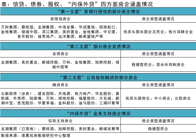
金融支持政策逐渐覆盖全类型房企,优质头部房企率先受益。11月份,金融支持房地产政策逐步压实“保主体”责任,“三箭齐发”叠加四大行向房企提供带担保离岸贷款释放了积极信号,为行业输送资金,房企资金改善在即。在这场房企融资保卫战中,优质头部房企率先受益,且前三支箭获支持房企类型呈持续扩围走势。具体来看,“第一支箭”的受益房企主要是优质头部国央企、民企及地方深耕企业,据不完全统计,已有60余家银行向约120多家房地产企业授信,总额度超4.8万亿,其中,万科、绿城中国获得的意向授信额度最多,均达4000亿元;碧桂园获得中国银行、邮储银行、工商银行等授信共计3000亿元。
“第二支箭”债券融资支持主要涉及稳健型民企及混合所有制房企,截至目前已有8家房企向交易商协会申请储架式发行,所获额度达到1210亿元,其中龙湖200亿元及美的置业、新城控股各150亿元的发债资金已落地。随后支持房企股权融资的“第三支箭”的适用对象更为广泛,优质头部房企、中小房企以及出险房企均有涉及,截至目前已有万科、绿地控股、世茂股份等在内约34家房企启用“第三支箭”。
继“三支箭”落地后,中国银行、中国建设银行、中国工商银行和中国农业银行四大行向房企提供带担保离岸贷款被称为是金融支持房地产的“第四支箭”随即出鞘。龙湖、碧桂园、旭辉控股、美的置业和新城发展等稳健型民企被划定为首批获得贷款的房企,其中,龙湖集获中国银行提供的7亿元“内保外贷”业务已于12月9日实现提款。


2023展望:万物复苏,拥抱新周期
一、政策预测:持续向松,需求端释放住房消费潜力,供应端改善资产负债
2023房地产在经济中的重要性提升,政策大基调宽松。每年年底的经济工作会议都为明年的政策进行定调,在刚谢幕的中央经济工作会议明确对明年的房地产定调:“保交楼、保民生、保稳定”,防风险,支持刚性和改善性需求。紧接着,中财办有关负责同志对中央经济工作会议内容进行解读,时隔多年重申要充分认识到房地产行业的重要性,房地产链条长、涉及面广,是国民经济支柱产业,并明确供给端、预期和需求端,以及促行业新模式转型等方面作出部署。2023年房地产的重要性提升,政策大基调仍以宽松为主,直至销售端有明显改善,2023年的房地产市场仍需要较大宽松政策加持。

保主体政策持续加码,化解房企风险。今年11月起,金融保主体政策铺面而来,“三箭齐发”助力房企脱困。日前,三箭均发射,第一支箭信贷额度之大,已超3.6万亿,第一支箭有助于行业恢复信心;第二支箭对优质房企很友好;第三支箭的房企的适应性更广。对于供应主体,除“保交楼”外,2023年将围绕“改善资产负债表”进一步加大举措,所谓改善资产负债,主要从两个方面出发,一是可增加资产,二是减少负债,2023年更多的融资配套宽松政策出台,国央企上市房企可获取更多的增量资金,出险房企可通过债转股,以股抵债的方式降低负债。2023年在政策的支持下,行业的资金风险进一步弱化,国央企房企的资产规模或进一步上升,房企分化局面进一步加强。
着力释放住房消费潜力,限购限贷进一步解除。自2022年初以来,随着郑州打响松绑的第一枪,随后各地不断在当前的调控政策上进行优化,主要涉及到降低房贷利率,降低首付比例,增加公积金额度,契税补贴等。但市场并未快速恢复。一方面,2022年疫情不确定性及交楼事件拖累房地产市场修复;另一方面,需求端信心不足、购买能力弱、对未来收入的预期降低延缓购房者入市,也使得在需求端政策频繁优化下,市场销售端仍未回升。
2023年需求端将会出台更多宽松举措是必然,主要围绕释放住房消费潜力。中财办回复在住房消费等领域还存在一些妨碍消费需求释放的限制性政策,这些消费潜力要予以释放,我们认为主要体现在一)首套房的认定标准扩大,也就是松动“认房又认贷”的政策,很多首套购房者都是采用贷款的方式购房,“认房又认贷”置换房屋的往往通过“卖一买一”的方式实现,“双认”的实行会大幅限制改善需求的界定标准,若以二套的标准进行购房,高额的首付比例会降低改善性需求释放,因此2023年大概率会取消“双认”。二)下调二套房的首付比例,虽然今年也有不少城市下调二套首付比例,但并不普遍,核心热点城市的二套房首付比例高达7、8成,较高的换房门槛也降低了居民换房的动力,2023年二套房首付比例有望全面下调。三)取消限购,目前仍有大部分城市执行区域限购,本地户口和外地户口均有购买套数限制,随着佛山、东莞全面取消限购,2023年更多热点城市或将跟进,除一线城市外,2023年限购或将全面松动。
二、市场趋势:2季度企稳,全年成交规模持平,房价趋稳
预计2023商品房销售面积增速5%,销售金额增速4%。今年的房地产市场销售规模创下2016年以来新低,全年销售面积约14.5万㎡,较去年同期下降20%;销售额约为13.5亿元,较去年同期下降22%。由于近两年拿地规模锐减,在资金承压下,房企新开工动力不足,2023年,整体销售规模难以呈现大幅上涨,全年成交规模或与今年基本持平。我们预计,2023年全国商品房销售面积上升5%,销售额上升4%,销售面积15万㎡,销售金额约为14亿元。从2023年年内趋势来看,2023年房地产市场将摆脱疫情防控的拖累,保交楼专项借款的落地也减缓购房者对于交付的担忧,行业风险进一步缩减,购房信心逐步恢复。2022年市场下行的根本原因在于经济拖累地产,居民收入预期降低,购买力弱,居民购房信心回升后还有待经济好转,因此我们预计2023年上半年市场仍在恢复期,明年的市场前低后高,年中销售规模转正,全年成交水平与今年基本保持一致。

二手房成交比重有望进一步上升。近几年,中国一些重点城市已经进入存量房时代,尤其是一线城市,二手房成交占比大于新房成交占比。根据诸葛找房数据研究中心监测重点20城数据来看,2022年1-11月,二手房成交占比51%,已经超过50%。从城市上看,2022年一些热点二线城市加速进入存量房市场,如重庆、天津2022年二手房成交占比超60%。2021年,由于二手房小区参考价格的发酵,二手房成交占比略有下降。2022年购房者出于对新房交付的担忧二手房更受到购房者的青睐,二手房成交占比进一步走高,且在集中停贷事件后,二手房环比增速明显高于新房。2023年,房企走出资金风险还需要时间,购房者对新房交付的担忧仍存,外加上在二手房高库存下,价格较为平稳,购房者有更多选择的空间,预计二手房成交比重进一步上升。


2023年新房房价有望加速企稳,二手房价继续承压。目前的房价正处在下探的周期,根据国家统计局数据显示,无论是新房还是二手房,70大中城房价同比指数连续多月下滑;从环比指数上看,70大中城房价新房连续15个月下滑,二手房连续16个月下滑。在今年销售端创6年来新低的背景下,企业降价跑量,价格上涨动力不足,长时间处于下行周期。分等级城市看,一线城市房价更为坚挺,处于上升阶段,二线及三四线房价下滑,三四线的降幅最大。
展望2023年,预计企业降价态势难改,虽然销售逐步回稳,但房价变化滞后于销售变化,上半年房价上涨动力仍不足,预计房价仍呈小幅下跌的态势,随着金融16条对房企的资金支持的落地,房企降价促销的手段或将减缓,新房价格跌幅收窄,下半年有望转升。2023年二手房房价或继续承压,价格涨幅不及新房,主要是由于退税政策的出台,全国二手房挂牌量激增,影响房价预期,预计2023年二手房继续趋于稳中趋降的局面。

三、行业资金面先行改善,竣工增速转增,开发投资下行态势收窄
2023年新开工面积下降14.8%,竣工面积上升12.6%。2022年,受销售市场恢复不及预期、企业资金压力较大、土地购置面积下降因素影响,房企新开工意愿明显降低,根据国家统计局数据显示,新开工面积连续16个月呈现负增长,且降幅逐步较大,至2022年12月,新开工面积降幅为38.9%。然而,在中央倡导“保交付”以及地方保交楼专项借款的发放,房企竣工意愿大于新开工意愿,竣工面积降幅明显小于新开工面积降幅。展望2023年,新开工面积修复滞后于销售市场,在历史周期中,房屋新开工面积的回升普遍滞后于商品房销售面积半年至一年半的时间。此外,新开工规模受制于拿地规模,近年来,房企拿地规模缩减,尤其2022年房企拿地意愿降至低谷,地方城投托底现象严重,包括国央资拿地成主角,但国央资以及城投拿地之后开工项目并不积极,预计2023年新开工面积维持降势。竣工上,房企在保交付大环境以及金融16条的支持下,包括销售提速,回款上升,预计竣工面积转增。

乐观情况房地产开发投资下降1.5%。房地产开发投资取决于施工、新开工、竣工以及土地购置投资,由于2023新开工和土地购置增速不乐观,预计2023年房地产开发投资增速仍呈现下滑局面,乐观情况下房地产开发投资微降1.5%。

资金面大幅改善,到位资金累计增速10%。2023年预计行业资金面有望改善,一方面,银企之间的合作在2023年实质性落地,第二只箭及第三只箭的扩容,房企资金压力缓解;另一方面,2023年销售逐步回温,销售回款速度加快。从今年的数据看,房企到位资金的降幅小于商品房销售额降幅,2023年房地产到位资金有望先行改善,累计增速预计为10%左右,从而带动投资端改善。

四、2023行业分化趋势更为凸显,产品,区域,房企结构上行
近两年,分化是地产行业最主要的特征之一,行业集中度提升。随着中国的房地产市场从快速发展进入稳步发展,未来中国的房地产市场更加聚焦化,分化趋势更为凸显,强者恒强,优胜劣汰。2023年这种趋势更加明显,主要体现在以下三个方面。
成交产品结构性上行,改善性产品比重上升。刚性产品的需求一般来自于新增城镇人口,近年来,新增城镇人口连续6年下降,2021年全国新增城镇人口仅为1226万人,较2011年高峰新增时期下降58.4%,而从城镇人均住房面积上看,城镇人均住房面积逐年上升至2021年达到41㎡,这也意味着大面积产品更受青睐。此外,近年来中国对保障房的重视度逐步提升,保障性产品规模不断扩大,保障人群种类扩大,新市民、新青年、低收入群体均是保障对象,且保障性政策不断完善,分流了刚性需求的释放。此外,在今年宏观经济下行背景下,就业率下降,收入预期降低,刚需群体受到的冲击更大,改善及高端群体受到的冲击小于刚需群体。再次,2023年政策的门槛有望进一步放松,一些限制性的购房需求将会逐步释放,如首套房的认定标准,区域限购放松,改善性需求被释放,2023年产品成交结构上升大势所趋。

核心城市、核心商圈成交比重上升,2023年一线城市率先复苏。针对城市而言,金字塔效应逐步体现,高能级城市人口聚集效应不断放大,房价中长期可期,三四五线城市不及中心城市,中长期房价上涨动力不足。同一个城市而言,核心区域的更为坚挺,未来潜力相较于郊区更大。从今年的市场看,一线城市在本次下行周期中更为坚挺,且占比连续4年上升。根据诸葛找房数据研究中心数据预测,2022年一线城市商品住宅销售面积大约是3902万㎡,占重点60城的11.8%,较去年下降15%,降幅远小于二线城市及三四线城市。我们预计,2023年一线城市率先恢复,尤其是北京、上海,一线城市凭借丰富的产业配套率先走出下行周期,进入上行周期。

国央企规模有望进一步上升。2022年购房者对房屋交付的担忧加深,买新房更加看重房企的现金流,担心房企暴雷无法交付房屋,买房从选区位,选产品,加上了选房企的条件。与此同时,由于国央企更加受到资本的青睐,融资更加具备优势,国央企项目相对去化较快,同比降幅率先改善,同时成交比重上升,而出险房企的销售情况暂未出现改善情况,成交占比下滑。2023年,国央企的成交规模进一步凸显,一方面,当前“三箭齐发”支持房企化解风险,其中国央企及优质房企受到支持的概率较大;另一方面,近两年来,拿地房企以国央企为主,地方城投拿地占比上升,民营房企拿地规模下降;再次,2023年市场虽有回暖,短期购房者仍有交付担忧,选民营房企仍较为谨慎,奠定了未来两年内国央企的成交比重上升。
五、居住服务行业2023年将开启稳定的大上行周期
众所周知,中国二手房的成交份额处于上升趋势,由于二手房交易大部分取决于经纪公司,经纪公司在房地产行业的地位将逐步提升,未来中介市场具备较大的潜力,2023年居住服务行业将开启稳定的大上行周期。主要从以下三个时间段来看。
短期来看,2022年7月份后,由于二手房即买即住,不用担心烂尾问题,二手房较新房先行修复。此外,由于退税政策的实施,2022下半年二手房源挂牌量明显激增,买方有更多的挑选空间,在房源充足下,2023年卖方更加依赖于中介公司。
中期来看,近3年来土地成交规模锐减,资金承压下房企新开工面积放缓,意味着未来3年内新房的供应规模将会缩减,未来3年新房的供应缺口将由存量房填补。
长期来看,存量房市场赛道空间广阔,中国目前处在加速城镇化的阶段,2021年中国城镇化率为64.7%,已经进入相对的高位,按照国际经验,当城镇化率进入高位时,存量房市场成交额总量超过新房大势所趋。因此,居住服务行业的大上行周期即将开启,中介公司应把握住市场机会,提升服务质量,提高买卖双方的满意度,加速提升行业影响力。

声明:本文由入驻焦点开放平台的作者撰写,除焦点官方账号外,观点仅代表作者本人,不代表焦点立场。
