北京首批集中供地溢价率上限平均不超10% 竞买环节增售价承诺
扫描到手机,新闻随时看
扫一扫,用手机看文章
更加方便分享给朋友
来源:新京报 作者:袁秀丽 编辑:武新 校对:赵琳
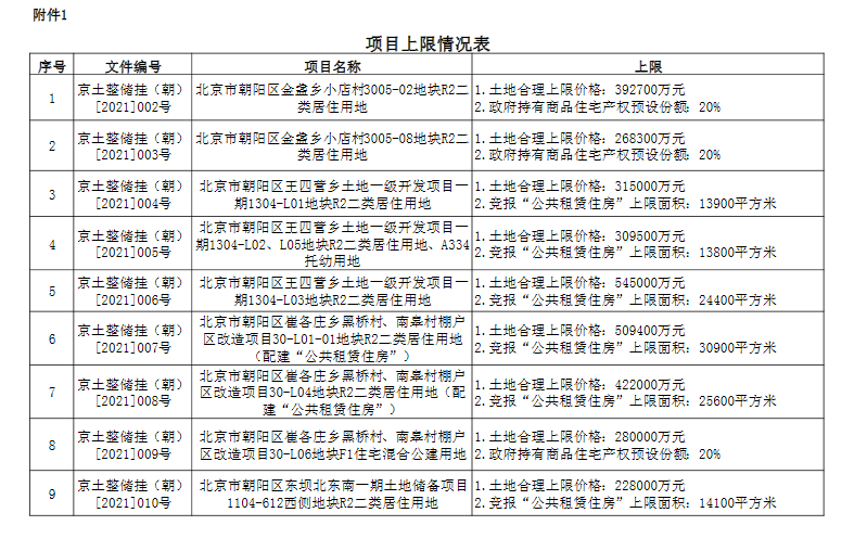
4月16日晚间,北京市规划和自然资源委员会公布了北京29宗首批集中供地的核心数据,涉及土地合理上限价格、政府持有商品住宅产权预设份额、竞报“公共租赁住房面积”上限面积,以及竞报“国际人才社区住房”上限面积等。
从数据来看,29宗地块平均较高溢价率不超过10%,大多数地块较高溢价率控制在3%至15%之间,仅有两宗地块较高溢价率超过20%。此前备受关注的政府持有商品住宅产权预设份额,较高上限均为20%。业内人士预计,在“房地联动、一地一策”机制下,有望遏制北京土地市场非理性拿地行为。
多数地块溢价率控制在3%至15%之间
早在3月31日,北京发布了2021年度排名前列批次商品住宅用地出让公告,共推出30宗地块,建筑规模超过345万平方米,起拍价总额超过1035亿元,仅竞买保证金就超过210亿元。
在北京首批集中供应的30宗地块中,共分7大类竞拍规则,多宗地叠加了两种以上竞拍规则,比如金盏乡小店村地块出让规则是:当挂牌竞价期截止而未达到土地价格上限时,将进行现场竞价。在现场竞价中较高报价达到上限时,则转为现场竞报政府持有商品住宅产权份额。若较高竞报产权份额达到政府持有商品住宅产权预设份额时,再转入高标准商品住宅建设方案投报程序。
随着网上开始竞价时间的临近,4月16日晚间,北京市规划和自然资源委员会发布了“关于北京市朝阳区金盏乡小店村3005-02地块R2二类居住用地等29宗用地国有建设用地使用权出让公告的补充公告”(简称“补充公告”)。除了一宗位于房山的共有产权地块采用招标方式出让外,补充公告对29宗地块涉及的上限指标、政府持有商品住宅产权预设份额、竞报“公共租赁住房面积”上限面积,以及竞报“国际人才社区住房”上限面积等做出详细规定。

从北京市规划和自然资源委员会公布的土地合理上限价格数据来看,29宗地块中,大多数地块较高溢价率控制在3%至15%之间,平均较高溢价率不超过10%,仅有两宗地块较高溢价率超过20%。
其中,昌平区北七家镇中心起步区居住用地合理上限价格为6.66亿元,较高溢价率为20%,北京城市副中心0302街区住宅混合公建用地合理上限价格为22.4亿元,较高溢价率达到25%。
此外,金盏乡小店村3005-02地块土地合理上限价格为39.27亿元,较高溢价率为3.8%。而金盏乡小店村3005-08地块土地合理上限价格26.83亿元,较高溢价率为3.87%。
政府持有产权上限份额均为20%
在今年北京首批集中供地中,北京市首次采用“竞地价+竞政府持有商品住宅产权份额+竞高标准商品住宅建设方案”的方式供地。29宗地块中,位于朝阳区、海淀区、通州区较好位置的6宗热点地块均采用这个供地规则。补充公告显示,政府持有商品住宅产权上限份额均为20%。
值得关注的是,此次供地首次引入了房屋销售价格引导机制,由住建、规自部门、区政府组成联席会,共同研究每一地块房屋销售价格指导意见,开发企业在土地竞买环节将提交房屋销售的价格承诺,上市项目的房价,由过去预售环节引导前置到土地出让环节。
同日,北京市规划和自然资源委员会还同时公布了29宗地块竞买人须提交的《房屋售价承诺书》模板。其中承诺项目商品房较高销售均价,以及结合房屋楼层、朝向、位置等因素,每套房屋销售价格的浮动范围。同时承诺不能捆绑销售或在售房合同中安排不合理条款等各种手段,变相加价。

若土地进入高标准商品住宅建设方案投报阶段,竞买人承诺严格按照投报的高标准商品住宅建设方案进行开发建设。如项目有竞配建公共租赁住房,将确保公共租赁住房与商品住房规划设计及建筑品质均好性、物业管理一致性等要求。对于未履行承诺书的内容,情节严重的,竞拍人及股东以及联合体各方,一年内不能参与北京市土地招拍挂活动。
在业内人士看来,“房地联动、一地一策”机制,将在一定程度上遏制非理性拿地行为。这也意味着在精准调控下,难再现高价地。
声明:本文由入驻焦点开放平台的作者撰写,除焦点官方账号外,观点仅代表作者本人,不代表焦点立场。
