广州周报 | 住房政策将向多子女家庭倾斜,多个新盘新领预售证
扫描到手机,新闻随时看
扫一扫,用手机看文章
更加方便分享给朋友
焦点研究院 广州房地产市场周报告
报告期:2022年8月15日至2022年8月21日
出品时间:2022年8月22日
研究员:黄颖
市场聚焦(第33周)
当周,恰逢“818”电商节点,不少项目借势推出“818购房节”,甩出一波优惠,吸引购房者。同时,广州一手住宅供应虽有所下降,但依旧保持2000套+的量,多个新盘新领预售证。
具体来看:
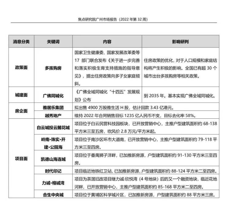
政策方面,国家卫生健康委、国家发展改革委等17部门联合发布《关于进一步完善和落实积极生育支持措施的指导意见》,提出住房政策向多子女家庭倾斜。
城建方面,《广佛全域同城化“十四五”发展规划》公布,以基础设施一体高效、科技创新协调联动、产业专业化分工协作、生态环境共保共治、公共服务共建共享为重点,为广佛全域同城未来五年发展做出规划。
二级市场方面,当周广州一手住宅新增供应2034套,环比下降31.79%;面积25.28万平方米,环比下降20.48%。商业性质商品房新增430套,环比上涨51.94%;面积3.00万平方米,环比上涨7.14%。
成交方面,当周广州一手住宅成交996套,环比下降30.74%;面积10.76万平方米,环比下降26.75%;其中,增城、白云、黄埔分别以199套、152套和143套的成交规模位居前三。
焦点研究院认为,或为“金九”蓄势,当周全市房地产市场表现较为平静,仅部分项目有所动作。但从一手住宅供应方面来看,多个新盘新领预售证,预计8月底、9月初,楼市或迎来一波推新热潮。
声明:本文由入驻焦点开放平台的作者撰写,除焦点官方账号外,观点仅代表作者本人,不代表焦点立场。
