蓝光发展涉诉讼或仲裁案件金额累计21.12亿元
焦点财经Focus 2021-07-30 17:46:03
用手机看
扫描到手机,新闻随时看
扫一扫,用手机看文章
更加方便分享给朋友
焦点财经讯 徐准 7月30日,蓝光发展发布关于涉及诉讼和仲裁的公告。 近期,由于公司出现的阶段性流动性紧张及债务风险,部分金融机构及合作方向公司提起了诉讼或仲裁,涉案金额累计21.12亿元。 目前,公司正积极与相关方沟通协商处理方案,保障公司的持续经营,鉴于上述诉讼正在进展过程中,目前无法估计上述诉
焦点财经讯 徐准7月30日,蓝光发展发布关于涉及诉讼和仲裁的公告。
近期,由于公司出现的阶段性流动性紧张及债务风险,部分金融机构及合作方向公司提起了诉讼或仲裁,涉案金额累计21.12亿元。
目前,公司正积极与相关方沟通协商处理方案,保障公司的持续经营,鉴于上述诉讼正在进展过程中,目前无法估计上述诉讼对公司的最终影响。但若法院后续对案件涉及项目采取相关资产处置等措施,则将会对公司持续经营产生重大不利影响。
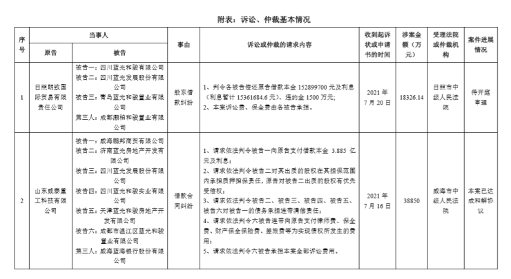
蓝光发展在公告中公布了18宗诉讼和仲裁案件的具体情况,诉讼原因包括股东借款纠纷、借款合同纠纷、保理合同纠纷等。

此外,近期,蓝光发展及下属子公司新增到期未能偿还的债务本息金额60.34亿元。截止2021年7月28日,公司累计到期未能偿还的债务本息金额合计105.79 亿元(包括银行贷款、信托贷款、债务融资工具等债务形式)。目前公司正在与上述涉及的金融机构积极协调解决方案。
声明:本文由入驻焦点开放平台的作者撰写,除焦点官方账号外,观点仅代表作者本人,不代表焦点立场。
