重磅!重庆2.8万亿年度投资清单来了
扫描到手机,新闻随时看
扫一扫,用手机看文章
更加方便分享给朋友


市级重大项目是落实地方重大战略的载体。
3月10日,重庆政府发布了《关于做好2021年市级重大项目实施有关工作的通知》。
根据通知,2021年市级重大项目包括重大建设项目、重大前期规划研究项目、重大招商项目。
其中:重大建设项目894个,估算总投资约2.8万亿元,年度计划完成投资3532亿元;重大前期规划研究项目258个,估算总投资约1.5万亿元;重大招商项目100个,估算总投资约4349亿元。
通过这些投资,我们可以了解重庆发展重心和方向。
事务君就通知内容,梳理了文件中的近千个项目,发现几大亮点:
一是轨道建设受到高度重视在加速;
二是科创驱动之下,市科技局上升为炙手可热的部门;
三是广阳岛重大项目齐齐亮相,在新开发区域中,成投资重点。

1、高铁
今年重庆高铁建设一大重要突破是郑万高铁将实现完工。
在建高铁有3条:成达万、渝昆、渝湘主城至黔江段。
新开2条:成渝中线,渝西高铁。铁路站场,西站、北站今年建设完工,重庆站(原菜园坝站)改扩建正式启动。

(2021年市级重大项目)2021年市级重大前期规划研究项目中,提到了渝湘高铁黔江至吉首,渝宜高铁、渝贵高铁、渝万高铁支线、黔江至万州高铁的计划进度。
重庆十四五规划中还提及了:重庆—绵阳高铁、兰渝高铁、渝桂高铁,目前没有进入正式议程。

(2021年市级重大前期规划研究项目)
2、轨道交通
今年政府工作报告提出,轨道交通网要立足“850+”,谋划“1000+”。
2021年在建轨道交通有8条,其中含两条市郊铁路:璧铜线和江跳线,共186公里。新开工轨道,为8第四期线路,总里程198公里。全年通车里程预计达到402公里。
表格中标注“★”的为2021年百项重点关注项目,可以理解为重中之重。18条轨道均标了星。
去年市民关于重庆轨道建设滞后的抱怨较强烈,轨道既是民生工程,也是城市拓展的重要骨架,再也不能慢了。

(2021年市级重大项目)随着重庆主城扩容,主城都市区内部的互联互通日益迫切。今年政府工作报告提到,启动中心城区与主城新区联通的城轨快线规划建设。
从市级重大前期规划研究项目可见,大足、合川至主城轨道将率先启动。同时,全长400公里的主城区城轨快线,有望在2022年开工。
主城区城轨快线,十四五规划有所阐述:
建设江津、铜梁、合川等至中心城区的轨道快线和市域(郊)铁路。规划研究永川(荣昌)、涪陵(长寿)、南川、潼南、大足、綦江—万盛、合川等至中心城区城轨快线。
十四五规划还提出:建设璧山、江津、长寿、南川等至中心城区同城化通道,
建设涪陵、永川、合川、綦江—万盛至中心城区快速通道。去年两江至长寿快速通道已启动,今年永川、涪陵至中心城区的快速通道将开展规划方案设计。
其中,永川至主城的通道,近几日受到热议,它被认为是永川到新机场的通道。

(2021年市级重大前期规划研究项目)
3、机场
机场建设,2021年没有新开工项目。

但新机场还是如期出现在市级重大前期规划(已没有荣昌货运机场)。
新机场能否加速,关键是纳入国家层面十四规划,我们在上一篇已有分析,只能祝重庆好运了。
另按照重庆的规划,万盛、潼南,酉阳十四五期间有望新建机场。

4、港口
水运是重庆的优势所在,港口建设力度在加码。十四期间,在建新建的5000吨级泊位有16个。

5、新基建
5G基建大手笔展开。中新(重庆)国际超算中心项目,是一大亮点。

6、大科学
十四五重庆开启创新驱动发展模式,就像八大投时期的国资委,汽车、笔电时期的经信委,科学城建设,市科技局将担当重要的角色。
大科学装置,均是科技局牵头负责。超瞬态实验装置等今年将开工。

重大前期项目:

7、广阳岛
广阳岛某种意义,也是重庆一号工程,在今年在市级重大项目新开工项目中异常醒目。相关工程齐齐亮相。

8、科学城
今年是科学城建设第二年,仍是基建投入占比很重的阶段,但每笔投入都是重手。

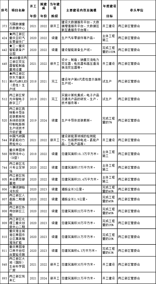
9、两江新区
两江产业项目比较突出。京东方、紫光项目今年将试投产。十四五是两江提质的关键时期。

(有整理遗漏之处见谅,欢迎补充)
END
声明:本文由入驻焦点开放平台的作者撰写,除焦点官方账号外,观点仅代表作者本人,不代表焦点立场。
