奔跑中调整姿态:典型房企ESG管理架构披露
扫描到手机,新闻随时看
扫一扫,用手机看文章
更加方便分享给朋友


©️作者:启明
本文版权归可研智库所有,未经授权请勿随意转载;转载请注明出处,谢谢配合!
文章4850个字,预计阅读8分钟。
房地产行业正处在向高质量发展转型升级的关键时期。
因此,对房地产企业的评估就不能只依靠以往的财务指标。以ESG评价为代表的非财务性综合管理指标成为房企关注的重点。
ESG是环境(Environmental)、社会(Social)及公司治理(Goverance)的缩写,它反映了企业在促进经济可持续发展、履行环境与社会责任等方面的贡献,已经逐渐成为衡量企业可持续发展、影响投资者决策的关键因素。
对于ESG体系的建设,至少要关注以下五个方面:
一、ESG战略及政策制定
二、ESG委员会机制建立
三、ESG运行流程和关键监控指标设置
四、ESG内部宣贯和培训
五、ESG信息披露
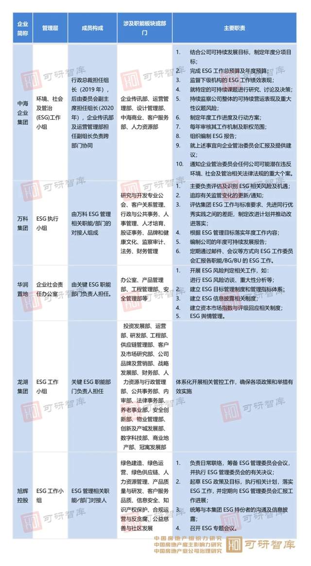
如果要将以上的内容整合起来进行系统化运作,就需要搭建专业的管治体系进行总体协调,统筹公司各职能的工作方向和重点。为此,可研智库选取了2021年中国房地产组织力百强企业中披露《可持续发展报告》或《环境、社会及管治报告》的5家典型企业作为ESG管理架构的研究样本,对其架构特点进行分析,以期为房企ESG建设的关注者提供参考和决策依据。
01
成立时间:2019年成为ESG建设分水岭
✦
从下表整理信息中可以发现,5家房企ESG管理架构的搭建定型时间基本都在2019年前后。在此之前,各房企也有ESG管治工作,但通常由与ESG工作关联较多的职能部门承担,缺乏足够的重视和统筹安排。如中海企业集团2018年其ESG建设已见雏形,董事会担任决策和管理机构,设计、工程、运营、成本等职能各司其职,其工作任务和重点已经明确,但尚未由专司ESG的管理部门进行牵头。
2019年前后,正是房地产行业迈向高质量发展的新阶段,对非财务性指标的关注日趋提升。ESG建设工作也进入了重要阶段,根据中国人民银行提出的落实构建绿色金融体系三步走的分工方案,2020年12月前所有上市公司要建立起环境信息强制披露制度。在这一背景下,房地产企业纷纷成立ESG专业管理委员会,对ESG建设、环境信息披露等工作提升到企业战略发展范畴。各企业ESG管理机构虽然称呼不一,但已经向ESG建设组织化迈进了重要的一步。
02
决策层:成员构成差异导致管理定位不同✦
目前房企ESG管理架构的设置,通常采用二级管控(决策层-管理层)和三级管控(决策层-管理层-执行层)2种方式。
董事会作为较高决策机构,下设ESG专业管理委员会,两者合并为ESG管理体系的决策机构,履行ESG建设战略方向的把控和监督职能,较少参与ESG建设的具体管理工作。
ESG专业管理委员会成员通常由董事会成员担任,但具体构成也有所不同:一种由ESG建设工作相关的高级管理人员担任委员会成员,如旭辉控股;一种以独立非执行董事担任委员会成员,如华润置地。委员会规模一般在5-7人之间,一般由行政总裁或CEO牵头,如中海企业集团、旭辉控股的ESG专业管理委员会主席由行政总裁担任,龙湖集团则由独立非执行董事担任。
委员会成员构成的不同,也导致了委员会职能定位的稍许不同。例如旭辉控股,由于ESG管理委员会由行政总裁担任主席,产品、行政、人力、监察、品牌5大职能部门负责人担任委员,决策即执行,因此工作效率更高,管理更为细致,这一点从旭辉控股披露的董事会与ESG管理委员会的工作职责细致程度,可以得到印证。
03
管理层:管控模式不同影响ESG工作的组织形式✦
管理层主要负责ESG建设的日常管理工作,包括管委会会议的筹备,会议决议的执行、方案起草和组织实施等工作。从披露信息来看,管理层成员构成主要以委员会主席或副主席担任组长,涉及ESG建设的主要职能部门负责人担任组员。如中海企业集团,2019年由行政总裁担任工作小组组长,由企业传讯部及运营管理部担任副组长负责跨部门协同工作。
从管理层涉及到的职能或部门情况也可以窥见二级管控和三级管控模式的区别。
二级管控房企,总部层面涉及的职能或部门更多,如万科集团涉及客户关系管理、行政与公共事务等10个职能或部门;而三级管控房企则通过总部若干主要部门进行牵头,如华润置地,以办公室、产品、工程、安全4个主要部门负责人组成企业社会责任办公室,通过向区域、城市派出执行小组的方式进行管控。
04
执行层:国有企业房企体现出ESG建设的先进性✦
以中海企业集团、华润置地为代表的国有房地产企业,其ESG管理架构的设置以三级管控模式为主,执行层面设立环境、社会及管治工作执行小组或ESG工作执行组,将ESG建设工作落实到区域、城市,并对相关性较强的可持续发展议题进行专项研究,其ESG体系的管理更为细致。
不光如此,在确定ESG管理体系架构的同时,为明确管理机构的职责与工作流程,相关的制度政策亦随之出台。
中海企业集团制定《中海地产环境、社会及管治工作管理办法》明确界定可持续发展事务的职责与汇报机制;
华润置地发布《环境、社会及管治工作管理手册》,以健全ESG管理架构及职能,明确ESG工作的范畴与流程为目标。
整体来看中海企业集团和华润置地在ESG架构建设上要优于其他几家房企。这也显示出国有企业在ESG体系建设上的先进性,两家企业的ESG体系建设起步早、机构健全、执行层面关注更多的细节,并制定了较为完善的制度和管理流程。
声明:本文由入驻焦点开放平台的作者撰写,除焦点官方账号外,观点仅代表作者本人,不代表焦点立场。
