物企开始抢阿里、美团、贝壳的生意了 | 深读
扫描到手机,新闻随时看
扫一扫,用手机看文章
更加方便分享给朋友

作者 | 王泽红
出品 | 焦点财经
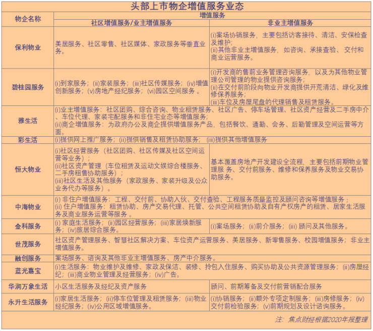
增值服务,正在让物企冲破原有的服务边界。
社区增值服务(或“业主增值服务”)和非业主增值服务,是其两个细分赛道,前者服务人群聚焦于社区和业主,业态丰富又多元;后者主要针对地产开发商展开,基本覆盖房地产开发、建设、营销和交付全流程。
不同于城市服务赛道的初兴,虽然火热,但仅处在入场和布局阶段。而增值服务已逐渐成为物企的中流砥柱,甚至有超越传统物业管理服务的迹象。
焦点财经“物企争锋”专题策划曾对此有过深入分析,新城悦服务、正荣服务、建业新生活和荣万家等四家物企,增值服务收入占2020年总收入的比例,已经超过50%,支撑起业绩的半壁江山。

世茂服务、建发物业、永升生活服务、宋都服务、滨江服务和恒大物业,2020年的增值服务收入占比也不低,介于39.8%-46%之间。
增值服务的包容性,正在打破基础物业收入的天花板,成为物企新的收入增长点和盈利点。以恒大物业为例,其业务主要分为三大板块:一是传统的物业管理服务,2020年毛利率33.6%;二是社区增值服务,毛利率为63.4%;三是非业主增值服务,毛利率为37.1%。
2020年,恒大物业毛利率为38.1%,社区增值服务的高利润率极大的拉升了其整体利润水平。诸如此类的案例很多,包括金科服务和世茂服务也是如此。
一门比地产更大的生意
“业主增值服务永远是我们要去探索的业务增长的新动力。” 雅生活集团总裁兼首席执行官李大龙表示,虽然业主增值服务目前仅占雅生活整体收入的10%,但实际上我们有大量的业主资源,未来将会积极进行开发。
物企具有近水楼台的社区流量优势,由于企业性质与居民生活密切相关,拥有高产值的客户群体,抢占“最后100米”市场。
曾有行业资深人道:“物业可抢一切生意”。虽一句玩笑话,但在某种程度上也说明了这条道路的宽广。
“物业是一门比地产更大的生意,” 唐学斌曾感慨道,潘军与他英雄所见略同。作为“物业排名前列股”彩生活的前后掌舵者,两人二十年前在五洲宾馆喝茶论道时,就有此共鸣。
通过挖掘业主的深层次个性化需求,使得物企的增值服务业态不断拓展和外加嫁接,不仅改变了物管行业“物业成本上升-物管费不变-盈利下降”的境况,也正在改变百强企业的营收结构,成为物企新的盈利增长点。
2021年初,住房和城乡建设部等十部委联合印发的《关于加强和改进住宅物业管理工作的通知》指出,鼓励有条件的物业服务企业,向养老、托幼、家政、文化、健康、房屋经纪、快递收发等领域延伸。
社区团购、房屋租赁、保险经纪、社区金融、美居服务、社区广告以及新零售等,都是物企争相布局的增值服务赛道。

有些赛道,看似还在物业服务的范畴之内,但从更广义的角度来看,已经“出圈”,开始面临新的竞争对手。
新业态,新对手
早年间,不少物企曾借助社区O2O尝试社区,但并未取得实质成效。但在疫情之后,社区团购成为新风口,滴滴、国美、美团、拼多多、阿里巴巴都互联网巨头相继入局,物企们也成为新风口下的新势力。
美团有美团优选,拼多多有多多买菜,滴滴有橙心优选,互联网巨头凭借平台优势和补贴抢占市场,物企们依靠社区O2O平台、私域流量和管家纽带与其相争。
恒大物业要依托社区“最后一公里”入口优势,扩大社区团购业务范围,“恒优选”线上商城已悄然上线。碧桂园服务也在加码社区团购,“碧优选”线上商城已初具雏形,保利物业和雅生活也在布局。
互联网巨头和房企头部物业,在拓展新业务的赛道上不期而遇,产生争夺。
房屋租赁虽不是刚冒头,但确是另一个新风口。2021年以来,物企相继将旧有的房产经纪物业重新包装面世,碧桂园服务推出租售业务新品牌“有瓦”;龙湖官宣房屋租售、房屋装修两大主航道业务全新品牌“塘鹅”;万物云将二手房经纪业务“朴邻”与房屋租赁业务“为家”两个品牌融合升级为“朴邻租房”,滨江物业直营二手房平台“滨江优家”新上线。
而他们面临的对手,是诸如贝壳、58、我爱我家以及房车宝等中介公司。彩生活董事长潘军曾直白喊话:“我们的社区门口是不是守着贝壳?贝壳是如今房地产排名前列大股,为什么?就是因为把我们的篱笆门踹开了,美团、阿里巴巴、京东等都在我们社区里做生意。”
房屋租售,以往是由中介平台把控的特殊市场,物业公司能否撼动他们的地位不得而知。但毫无疑问的是,竞争将会变得更加激烈,恒大物业已经决定与同宗同源的房车宝联手,提供房源信息整合与推荐、拓客引流带看等服务。
目前房车宝有3万个线下门店,相比贝壳的4.69万家门店相差不少,但恒大物业的加入,肯定是加重了竞争的砝码。
每拓展一种新增值服务业态,便面临新的竞争生态和对手。例如保险经纪,面向的是保险行业,物企的闯入势必会与原有生态的保险公司产生对立。
4月27日,恒大物业宣告全资收购恒大保险经纪,开始布局社区保险业务板块;富力物业在4月26日递交的招股书中,也表示将通过收并购展开保险经纪业务;碧桂园服务总裁李长江近期向媒体透露,保险经纪将会是碧桂园服务新涉足或发力的业务。
目前来看,物企与物企之间的竞争较小,增值服务业务的展开主要是针对在管的社区,目标客户泾渭分明;更多的争夺,是与社区范畴外的平台竞争,就如中介市场之争一样。
当然,业态不同,竞争形式也有所不同。如美居服务,涉及精装加载、房屋焕新及智能家居等范围,囊括了从设计、安装、 交付到维保的各个流程,很多已经超出了物业本身的服务能力,所以这类增值服务以合作居多,与产业链上的家居、家电、家装等企业展开合作。
声明:本文由入驻焦点开放平台的作者撰写,除焦点官方账号外,观点仅代表作者本人,不代表焦点立场。
