楼市补贴潮来袭,至少19城发放购房消费券!
扫描到手机,新闻随时看
扫一扫,用手机看文章
更加方便分享给朋友

来源:澎湃新闻
澎湃新闻记者:计思敏
10月10日,据微信公众号“江西省房地产业协会”,为进一步激发消费潜力,实现消费市场、房地产市场“双促进”的目标,江西南昌红谷滩区开展购房促消费活动。
按照活动方案,活动期间事实购买红谷滩区新建商品住宅的自然人,且已完成合同备案登记的,对《商品房买卖合同》记载的购买建筑面积90平方米以上(含90平方米)的新建商品住房,网签时间为2022年10月1日至12月31日的每套发放40000元消费券;对购买建筑面积90平方米以下的新建商品住房,网签时间为2022年10月1日至12月31日的每套发放30000元消费券。
按照规定,消费券有效期至2023年3月31日,过期作废。符合发放条件的购房人在区政府指定平台领取消费券,凭消费券在指定的各商户消费;具体消费券发放和使用方案另行研究制订。
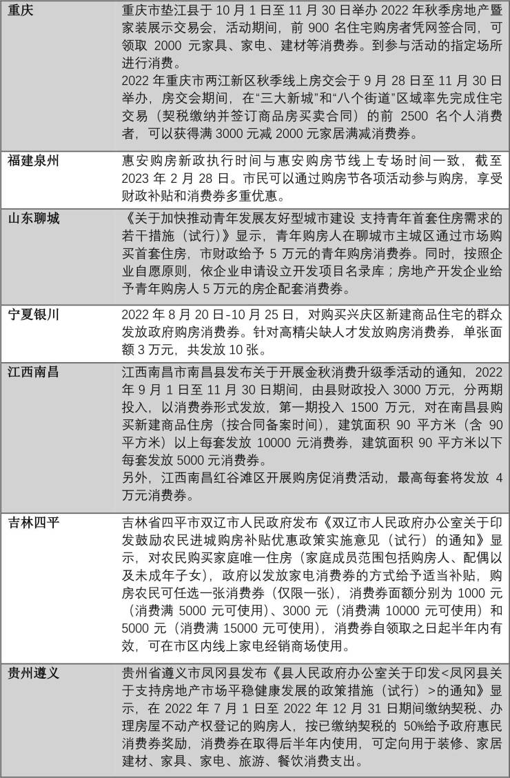
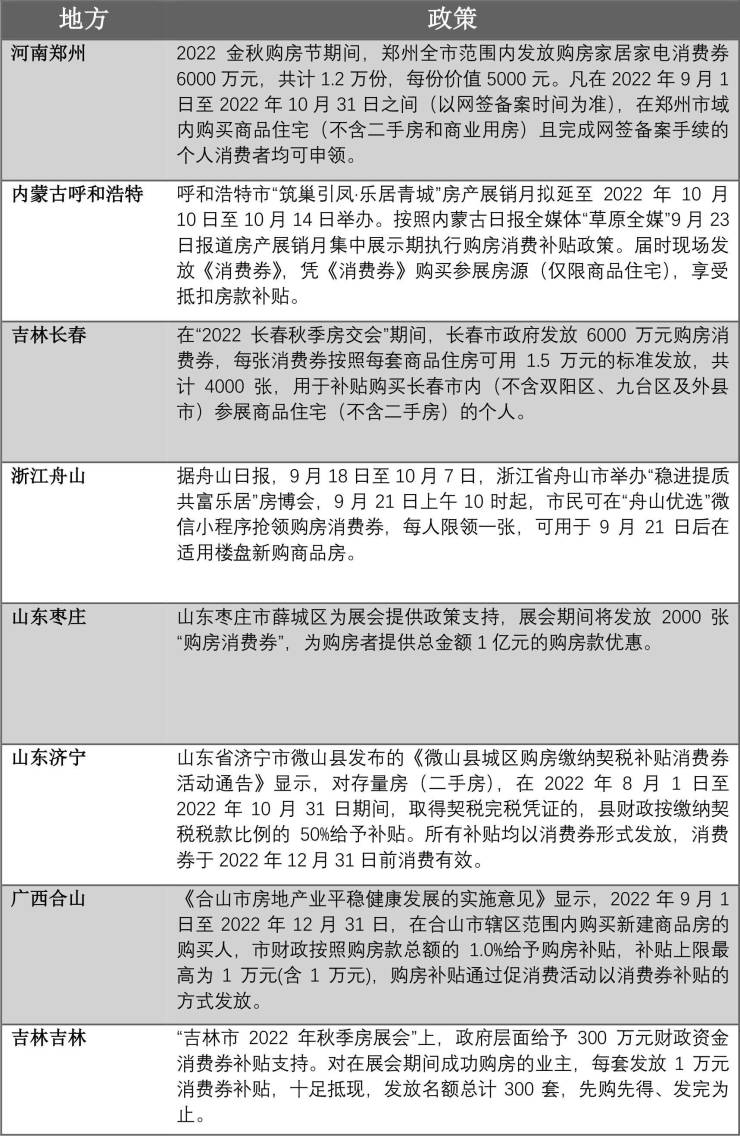
不仅是南昌,据澎湃新闻不完全统计,至少包括河南郑州、内蒙古呼和浩特、吉林长春、浙江舟山、山东枣庄、山东济宁、广西合山、吉林吉林、重庆、福建泉州、山东聊城、宁夏银川、江西南昌、吉林四平、贵州遵义、广东佛山、贵州黔西南、广东江门、吉林延吉等19个地方政策中提及购房发放消费券等相关活动。
以河南郑州为例,据大河财立方报道,为配合2022金秋促消费系列活动,郑州在全市范围内发放购房家居家电消费券6000万元。凡在2022年9月1日至2022年10月31日之间(以网签备案时间为准),在郑州市域内购买商品住宅(不含二手房和商业用房)且完成网签备案手续的个人消费者,每人可申领家居家电消费券5000元。
另据银川发布,为深入落实“稳经济、保增长、促发展”工作要求,满足群众刚性住房、改善性住房和高品质住房需求,宁夏银川市兴庆区政企联动让利于民,精心策划“金秋购房季”房地产展销活动,发放政府购房消费券,为消费者带来新一轮购房红利。
按照规定,2022年8月20日-10月25日,对购买兴庆区新建商品住宅的群众发放政府购房消费券,消费券由兴庆区住建局监制和发放,共分3种。
一种是普通购房消费券,针对活动期间兴庆区辖区内所有新建在售楼盘购房者。单张面额5000元,共发放250张。一种是生育补贴购房消费券,针对2020年1月1日至2022年10月7日期间生育二胎三胎家庭,在活动期间购买兴庆区内新建在售楼盘住房的发放补贴券。其中,二胎家庭购房补贴券单张面额1.5万元,共发放20张;三胎家庭购房补贴券单张面额2万元,共发放10张。另一种是高精尖缺人才购房消费券,针对高精尖缺人才发放购房消费券,单张面额3万元,共发放10张。
中指研究院指数事业部市场研究总监陈文静指出,近年来,受到疫情、宏观经济下行压力等因素影响,居民消费需求明显下滑,促消费成为稳经济的重要方面。据统计,今年已有多个城市进行过消费券发放工作,促进当地消费需求。从消费券类型来看,其适用范围多针对零售业、餐饮、文旅等受疫情影响严重行业。对于房地产行业而言,部分购房补贴以消费券形式发放,或在各地房交会上发放部分消费券,在促进居民购房积极性的同时,释放消费需求。部分消费券针对电器、家具等房地产上下游产业链进行投放。从目前市场反馈的情况来看,购房消费券对市场情绪短期有带动,但对市场的实际提振效果并不明显。
诸葛找房数据研究中心高级分析师关荣雪认为,多地新政提及购房发放消费券,对房地产及相关行业的发展具有一定积极意义。此举不仅能够在一定程度上促进购房需求释放,如契税补贴券、家电消费券,也是变相减轻购房者购房资金压力,通过抵消一小部分购房花销或降低购房群体装修、家居环节的成本,进而提升购房意愿,带动楼市成交。同时,还能带动房地产相关板块的家电、装修等行业的消费活跃度走高。
声明:本文由入驻焦点开放平台的作者撰写,除焦点官方账号外,观点仅代表作者本人,不代表焦点立场。
