北京全市公园国庆期间将开展34项文化活动!附时间地点
扫描到手机,新闻随时看
扫一扫,用手机看文章
更加方便分享给朋友
来源: 北京日报客户端
记者:朱松梅
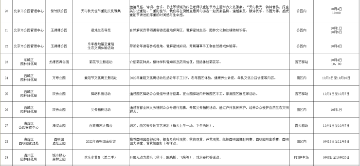
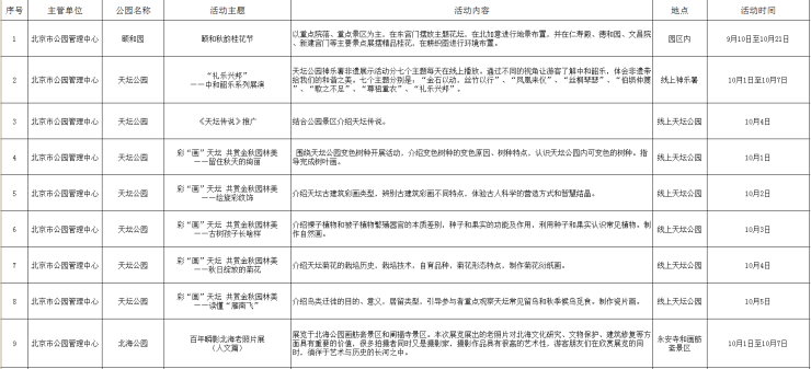
国庆节将至,记者从北京市园林绿化局了解到,全市的公园风景区将推出花卉展览、文化游览、科普教育等34项别具特色的线上线下活动,让市民游客享受首都生态建设带来的绿色福祉。
金秋也是赏花季。颐和园的北如意、仁寿殿和德和园等主要景点,都能欣赏到精品桂花。中山公园的蕙芳园举办“四季飘香”秋季兰展,中山公园的唐花坞展出海棠、苹果等观果盆栽,以及特色花期控制植物碧桃、梅花、西府海棠等。在国家植物园(北园)和北京国际鲜花港,能观赏多彩的秋季菊花,圆明园遗址公园花海斑斓,还有银杏等彩叶树种以及秋荷、芦苇等。
园林美景中蕴含着古都的深厚文化。北海公园在画舫斋和阐福寺举办“百年瞬影北海老照片展”,景山公园展出以北京古都风貌为主题的绘画作品约40幅。10月4日是重阳节,香山公园在致远斋举办文艺演出,游客可制作重阳糕;紫竹院公园邀请民俗、诗词、音乐和书法方向的四位老师与游客一起赏菊品糕、遍插茱萸;玉渊潭公园将带领老年游客参观湿地,开展蒲草手工和自然游戏体验等。万寿公园为老年人带来手工DIY、园艺体验、健康养生讲座等。
亲子活动等着小朋友们来参与。双秀公园的驿站科普和植树活动,可以让小朋友们了解并践行爱护自然的生态文明理念。通州的城市绿心森林公园将举办欢乐水世界第二季活动,孩子们可以到无动力游乐园坐秋千、跷跷板,体验戏水垂钓的乐趣。延庆世园公园的斯巴达儿童赛是一项面向4-14岁儿童的户外障碍赛,鼓励孩子们通过挑战障碍去接触大自然。南海子公园将举办木偶节和亲子魔法节。
国庆假期,全市公园坚持“限量、预约、错峰”要求,加强游人规模控制,公园全天客流总量、瞬时在园游客量控制在75%限流标准以内(限流标准根据全市安排动态调整),实现有序、错峰、文明游园。严格落实健康宝扫码、测温、查验72小时内核酸检测阴性证明,保持1米以上安全距离、规范佩戴口罩等防控措施要求。不接待来自中、高风险地区的个人及旅行团体,谢绝健康宝异常以及体温异常者入园。公园门区员工帮助老年人、儿童、残障人士等特殊群体代查健康宝、帮助预约入园。对于0-3岁婴幼儿,查验其同行人员健康宝绿码和72小时内核酸阴性证明即可;3岁以上儿童入园均须查验健康宝绿码和72小时内核酸阴性证明。
北京市园林绿化局向广大市民游客发出倡议:文明游园,从我做起。游览时要戴好口罩,保持距离,做好自身防护措施。不聚集、不扎堆儿,避免在门区、公共卫生间等区域长时间停留,同时关注景区内提示信息,配合疏导,有序游园。




来源:北京日报客户端 记者 朱松梅
声明:本文由入驻焦点开放平台的作者撰写,除焦点官方账号外,观点仅代表作者本人,不代表焦点立场。
