第八届中蒙俄万里茶道城市合作会议将在多伦举行
扫描到手机,新闻随时看
扫一扫,用手机看文章
更加方便分享给朋友
8月1日-3日,以“共享成果 推动三茶融合”为主题的第八届中蒙俄万里茶道城市合作会议将在坝上古城、草原水乡内蒙古多伦县举行。
“万里茶道”是继丝绸之路之后在欧亚大陆兴起的又一条重要国际商道。它兴盛于18、19世纪,南起中国福建武夷山,途经江西、安徽、湖南、湖北、河南、山西、河北、内蒙古等地,穿越蒙古国,最终抵达俄罗斯圣彼得堡,全程近两万公里。2013年3月,中国国家主席习近平在莫斯科国际关系学院发表重要演讲,将“万里茶道”和新世纪的中俄油气管道并称为“世纪动脉”。2019年3月,国家文物局将万里茶道正式列入《中国世界文化遗产预备名单》。
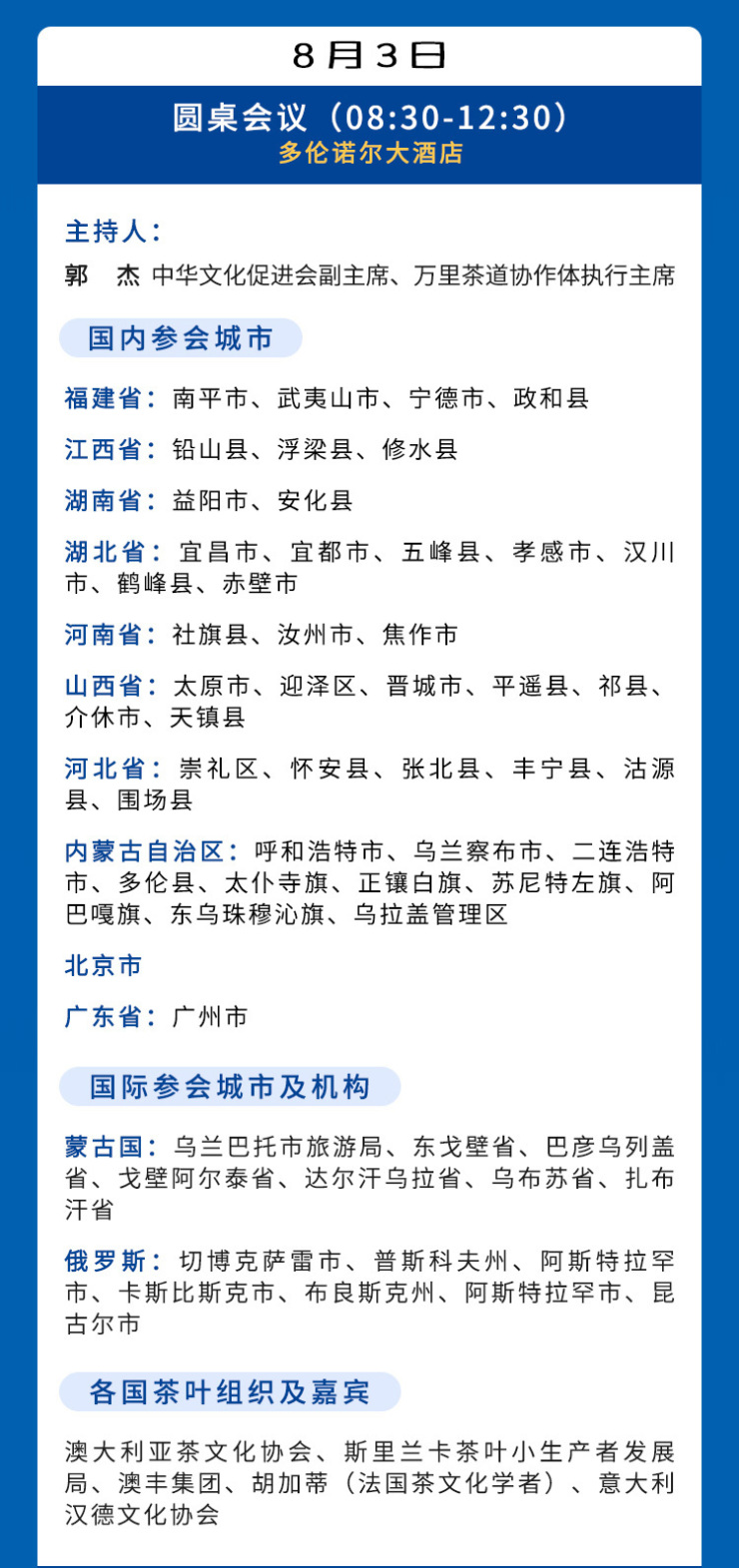
由中华文化促进会、俄罗斯国际合作协会、蒙古和平友好组织等共同发起主办的中蒙俄万里茶道城市合作会议(原中蒙俄万里茶道市长峰会)在内蒙古二连浩特、福建武夷山、江西铅山、山西平遥、湖南安化已成功举办过六届。会议汇聚中蒙俄沿线一百多个城市和数十个国际茶行业组织,以万里茶道协作体为平台,在国际合作、产业融合、青年创新、联合申遗四个方面积极推动万里茶道的复兴,促进沿线城市的融合发展,加深中蒙俄三国间的人文与经贸交流。
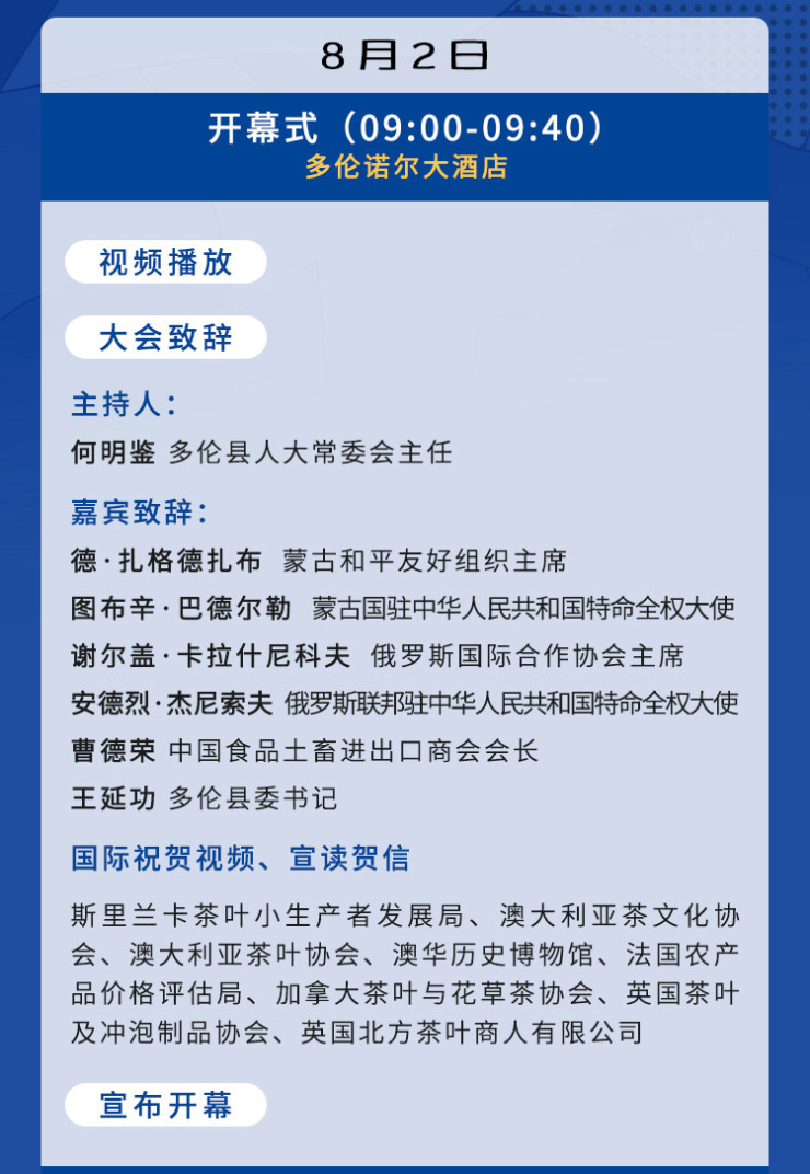
本届会议将设置主旨演讲、成果分享会、城市圆桌会议、城市主政官访谈直播等环节,并邀请多位网络大V探访多伦,寻觅和展现万里茶道的文化与精神。期间,“中蒙俄万里茶道内蒙古第十五届环多伦湖公路自行车赛”等多伦特色赛事活动也将启动。
万里茶道协作体执行主席郭杰表示:本届会议遵循习总书记2021年在南平视察时关于“三茶”融合的新指示,在总结7年实践的基础上,强调成果的共享,希望通过茶旅融合系列城市案例、茶文化国际博览会、数字博物馆、茶空间、中华茶链等具体项目,更加务实、有效地为沿线城市的融合发展提供参考,创造动能。同时,本届会议围绕举办地多伦进行了一系列资源整合与赋能,将万里茶道与多伦的康养、旅游、运动、中医药等产业有机结合,偕同发力,希望通过周期性的联动,呈现万里茶道城市融合发展的“多伦样板”。
声明:本文由入驻焦点开放平台的作者撰写,除焦点官方账号外,观点仅代表作者本人,不代表焦点立场。
