文旅周报|携程、同程2021年财报出炉 两大OTA巨头的战略进程
扫描到手机,新闻随时看
扫一扫,用手机看文章
更加方便分享给朋友
行业聚焦(2022年第12周)
3月21日,东航MU5735客机在广西藤县坠毁,机上132人(旅客123人、机组9人)已确认全部遇难。此次东航坠机事件,对整个航空业以及寄希望于长线游恢复的旅游业均是沉重打击,也为现代民航安全敲响了警钟。
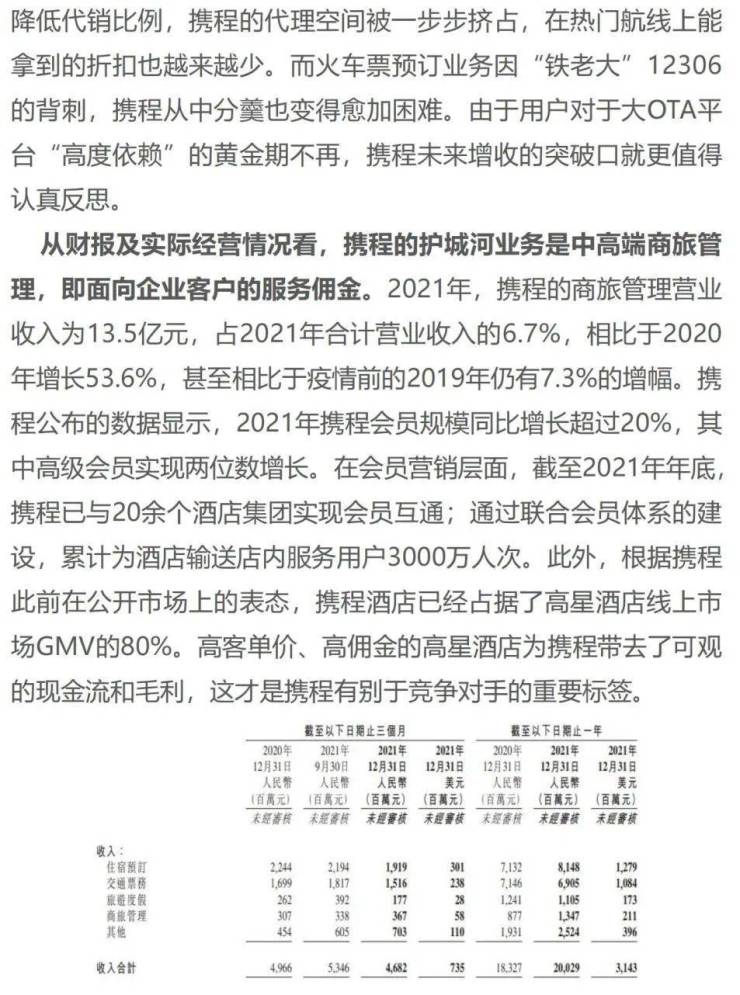
本周,两大OTA巨头——携程集团、同程旅行的2021年财报相继出炉。在疫情反复、市场受挫、行业筑底的2021年,携程净营业收入为200亿元,同比增长9%;归母净亏损为5.5亿元,同比收窄83%。同程则实现营收75.4亿元,同比增长27%;经调净利润13亿元,同比增长36%。从财报来看,携程、同程的经营状况均有所回暖,但想要完全恢复元气还尚需时日。
“倒春寒”似的疫情,也给演出行业按下了“暂停键”。本周,中国演出行业协会发布消息,其通过综合调研票务平台、剧场、演出经纪机构得出数据,从2月中旬至3月中旬,演出取消或延期场次已经超过4000场,且3月下旬还有80%的演出将停演或者延期,预计将有9000场演出延期或取消。刚有起色又面临再度停演,演出行业当下的压力不可谓不大
0 1 重磅解读
0 2 文旅数字化洞见
0 3 政策风向
0 4 宏观动态
0 5 地方动态
0 6 企业动态
0 7 国际动态
0 8 数说行业
0 9 数说企业
文/焦点研究院
声明:本文由入驻焦点开放平台的作者撰写,除焦点官方账号外,观点仅代表作者本人,不代表焦点立场。
