昆明周报 | 昆明发布公积金新政,供求规模小幅下降
扫描到手机,新闻随时看
扫一扫,用手机看文章
更加方便分享给朋友
焦点研究院 昆明房地产市场周报告
报告期:2022年4月18日至4月24日
出品时间:2022年4月27日
研究员:王嘉
市场聚焦(第16周)
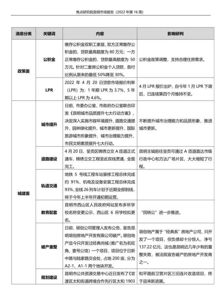
当周昆明6个项目获取预售手续,相较上周获证项目增多,但商品房供应规模有所下降,近期项目推出房源多以特价房形式包装,辅以车位打包销售,市场接受度下降,成交量小幅下降,价格则整体保持平稳。
先来看二级市场,当周商品房供应依旧为老盘推新为主,新增预售面积13.82万平方米,环比下降30.34%。
当周,七彩国际社区、昆明·润府、中交碧桂园映象美庐3个项目3个地块过规,净用地面积2.04万平方米,总建筑面积为13.15万平方米。其中,七彩国际社区规划拟建1栋办公、商业及文化设施建筑,昆明·润府拟建2栋办公塔楼,中交碧桂园映象美庐拟建2栋住宅。
土地市场方面,当周昆明主城内无土地成交、无土地供应。回归市场一线,当周无新项目开盘推售。
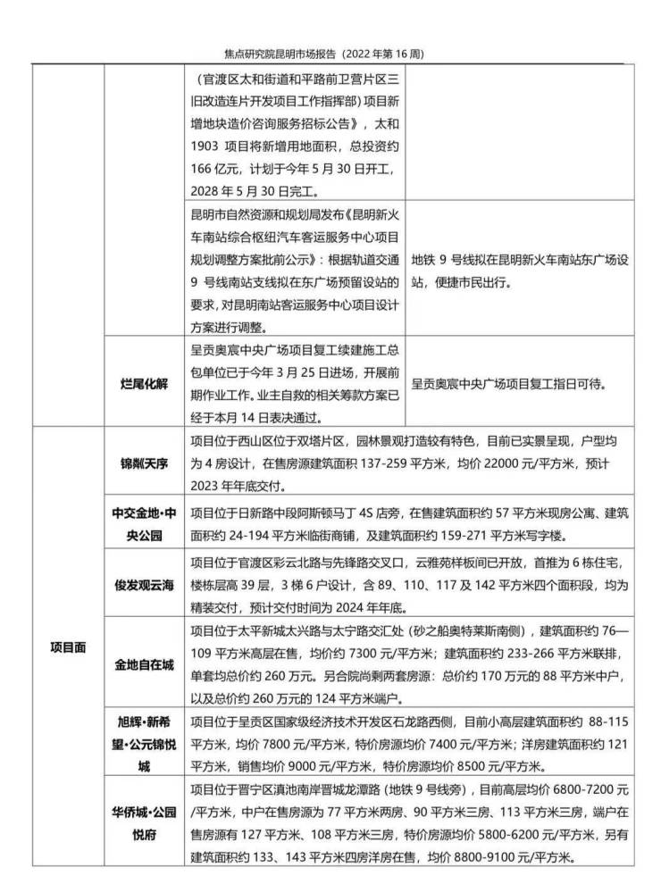
营销方面,当周碧桂园龙川府·叠翠案名发布、京江隐翠北市举办发展趋势沙龙、俊发·观云海推出新品。
据焦点研究院观察,近期昆明多个项目借势降价促销,但效果并不明显,购房者仍旧处于观望状态。今年一季度以来,地方楼市政策调整明显加速,提振市场信心渐成共识,具体到昆明本地楼市,随着公积金政策调整,以及长期的房地产“十四五”规划逐渐显效,市场情绪有望逐渐好转,但市场进一步恢复仍需要时间。
声明:本文由入驻焦点开放平台的作者撰写,除焦点官方账号外,观点仅代表作者本人,不代表焦点立场。
