北京天文馆:12月8日起18岁以下未成年人可免费参观
狐椒文旅 2021-12-07 11:31:44
用手机看
扫描到手机,新闻随时看
扫一扫,用手机看文章
更加方便分享给朋友
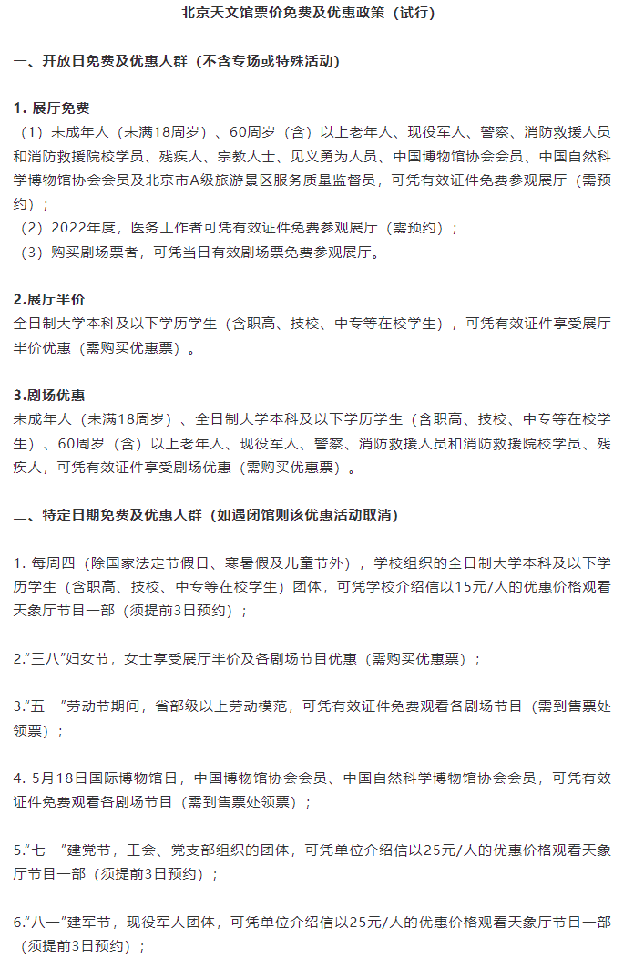
12月6日,北京天文馆发布 《票价免费及优惠政策(试行)》。
12月6日,北京天文馆发布 《票价免费及优惠政策(试行)》。官微提到,12月8日起,未成年人(未满18周岁)、60周岁(含)以上老年人、现役军人、警察、消防救援人员和消防救援院校学员、残疾人、宗教人士、见义勇为人员、中国博物馆协会会员、中国自然科学博物馆协会会员及北京市A级旅游景区服务质量监督员,可凭有效证件免费参观展厅(需预约)。


声明:本文由入驻焦点开放平台的作者撰写,除焦点官方账号外,观点仅代表作者本人,不代表焦点立场。
