楼市热搜焦点:武汉华发外滩玺售楼处电话→华发外滩玺首页热搜24小时电话→最新房价→楼盘百科详情→营销中心最新发布@售楼处中心
扫描到手机,新闻随时看
扫一扫,用手机看文章
更加方便分享给朋友
✨✨华发外滩玺售楼处电话:400-678-1582转接8888【已认证】
✨✨华发外滩玺售楼处位置:400-678-1582转接分机号8888【楼盘认证】
➤➤➤➤VIP贵宾置业〢欢迎来电咨询,售楼处认证电话
☎为您安排楼盘现场销售全程接待并讲解,给您更贴心的看房体验!
温馨提示:如需楼盘最新在售户型和价格,请致电咨询最新详情,1对1专业销售顾问服务!
一、基础信息
华发·外滩玺位于武昌区临江大道与中山路的交汇处,属于武昌内环。项目临近长江大桥、黄鹤楼等地标,江对面就是龟山电视塔,两江交汇之处,可以说占据了武汉江景最精彩之处。并且,项目离江面仅30米,一线临江,可无遮挡看江。
二、规划与设计
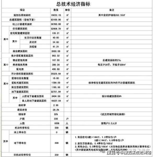
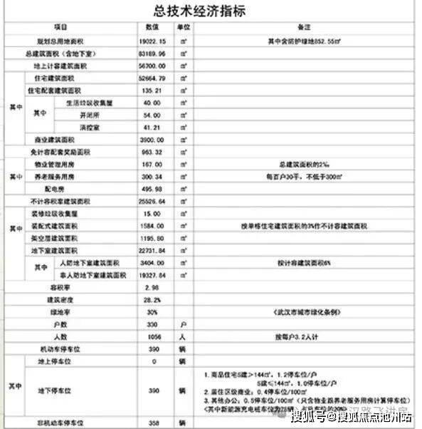
根据规划,项目总用地面积19022.15㎡,总建筑面积83169.94㎡,总计容面积56700㎡,其中住宅建筑面积52664.79㎡,容积率约2.98,共330户。
另外,该项目的机动车停车位只有390个,车位配比接近1:1,对于改善类楼盘来说,这样的车位配比非常低,相当于每100平只有约0.7个车位。
华发·外滩玺项目一共4栋楼,其中1号楼28层,2号楼25层,3号楼22层,4号楼25层。从具体楼栋来看,项目1、2号楼属于住宅的头排,除了少量低楼层房源无法看江之外,大多数房源均可无遮挡看江。
三、户型介绍
1号楼分两个单元:北面单元与江面平行,按理说观江视野更开阔,但受金都汉宫和南面单元影响,实际观江面较窄,分布161、185平偏小户型;南面单元与江面垂直,离江更近,搭配大面宽设计,观江视野更佳且无不确定因素干扰,分布198、231平项目最大户型。
2号楼目前观江视野不错,优于1号楼北面单元,主打194平偏大户型。不过马路对面农讲所地块建成后,可能对其视野有影响,因规划未出,具体影响暂不确定。
3号楼包含回购房源,目前暂定为85-139平,据说起步面积可能会增大。据悉,该楼盘中可能有部分房源用于拆迁安置,主要可能集中在3号楼,因此3号楼都未在官方楼栋号中出现(具体拆迁安置房源请以售楼部说法为准)。
4号楼位于住宅第二排,看江视野会被1、2号楼遮挡,基本是夹缝中看江,主要景观为小区内部园林,分布165平户型。
四、周边成交
这个板块多年没有新房入市了,距离比较远的联投中心约4.3万/㎡,春江名苑约2.7万/㎡。
二手房可以参考隔壁的金都汉宫,因为金都汉宫属于武昌区早期的高档小区之一,也是140㎡以上的大户型居多。而且金都汉宫和项目属于同一个板块,目前金都汉宫的成交均价约2.6万/㎡,成交中位数是418万。
五、周边配套
交通方面:项目到5号线昙华林武胜门站直线距离约400多米,自驾处于武昌核心交通比较闭塞的位置,没有快速路,上长江大桥、到二环线、或者过江通道都不太方便,跨区通行不便。
商业配套:周边大量成熟小区,社区底商比较丰富,不过近距离内没什么大型商业综合体,优质商业配套需求辐射武昌核心相关商业,距离户部巷,泛悦汇昙华林、武汉SKP等商业直线距离约1-3.5公里。
教育方面:按2025年武昌区最新划片,该地块对口中华路小学金都校区(也称中华路金都小学)和粮道街中学积玉桥校区。
这两所学校的组合,在武昌区算得上是第一梯队的优质双学区。(注:新房最终对口学校,需以交付后教育局的划片结果为准。)
医疗配套:项目距离三甲医院武汉大学人民医院约2.2公里,距离中南医院约5公里。
其他方面:一线临江,一路之隔就是武昌江滩大堤口广场,周边有黄鹤楼、长江大桥、司门口等众多历史文化旅游景点。
✨✨华发外滩玺售楼处电话:400-678-1582转接8888【已认证】
✨✨华发外滩玺售楼处位置:400-678-1582转接分机号8888【楼盘认证】
声明:本文由入驻焦点开放平台的作者撰写,除焦点官方账号外,观点仅代表作者本人,不代表焦点立场。
