万物云上市资本盛宴:老股东套现90亿
扫描到手机,新闻随时看
扫一扫,用手机看文章
更加方便分享给朋友
作者 | 筱纳
出品 | 焦点财经
3月31日万科业绩会上,万物云CEO朱保全刚说完“儿子长大了可以独立发展了。”4月1日早间,万物云正式向港交所递交招股书,联席保荐人为中信证券、花旗、高盛。这一次,万科的儿子真的要“独立”了。
万物云的上市计划牵动着资本市场的情绪,上市是意料之中,时机却是意料之外。此次递交招股书,低调的万物云神秘面纱终于掀开。10年间总收入规模增长超16倍,复合增长率超30%,业务上已摆脱对万科的依赖。
然而有几点格外引人注意,上市前,闷声发大财的大股东博裕资本和58同城姚劲波已套现近90亿。招股书中万物云提到了几个风险点,如部分子公司未给员工足额缴纳社保、公积金,联想最近格力的风波,确实藏着“暗雷”。
提前套现90亿的大股东
上市后能否再造一个万科、能否改变物企现有格局,万物云的上市计划牵动着资本市场的情绪。
郁亮曾说,万物云“有望达成千亿市值”,而与此同时,他对高估值充满了警惕和恐惧,认为过高的估值有可能会对员工心态造成一个不切实际的预期。
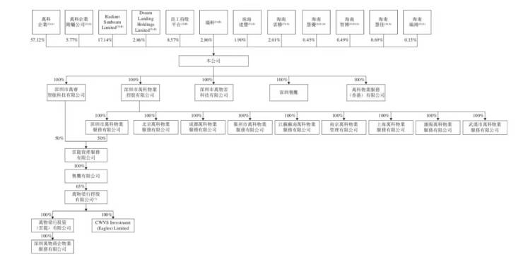
招股书中,万物云的股权结构格外受关注。2020年底,万科已在为上市铺路,进行了一轮股权变动。原本架构为万科持有万科物业60%股份,万科物业持有地市物业公司100%股份。万科物业更名为万物云后,万科持有万物云60%股份,万科物业控股成为万物云100%控股子公司,进而100%持股各地市物业公司。
这一变更背后,让新成立的万物梁行与万科物业成为兄弟公司,而非是万科物业子公司,有利于万物云和戴德梁行的深度合作,另一方面,也为以后能够继续分拆万物云、万科物业等独立上市做准备。
较新的招股书显示,万科企业仍是控股股东,持股为57.12%,万斛泉源持股为3.39%,万顷、万斛、万马争先、盈达投资基金、万殊之妙分别持股为0.48%,Radiant Sunbeam Limited持股为17.14%;Dream Landing Holdings Limited持股为2.86%,睿达排名前列有限公司持股为3.33%,睿达第二有限公司持股为2.22%,睿达第三有限公司持股为2.2%,瑞轩持股为2.86%,珠海达丰持股为1.9%,海南云胜持股为2.01%。
上市前套现是资本市场屡见不鲜的游戏,这一次万物云的上市也不例外。资料显示,DreamLandingHoldingsLimited是58同城姚劲波旗下公司、RadiantSunbeamLimited背后则是博裕资本,两位股东已在上市前完成了一轮套现,其中博裕资本套现近70亿,姚劲波套现近20亿。此外,通过物业换股获得万物云股权的阳光城也通过子公司转让股份套现近30亿元。
2016年,万科物业引入两家战略投资者博裕资本和58集团,博裕资本以其管理的基金认购 25%股权,58集团以其下属公司认购5%股权。
而在2021年11月26日,博裕资本将7.6%股权转给瑞轩、睿达第三有限公司、珠海达丰,总对价69.96亿,股权转让在2021年12月13日完成;在2021年12月31日,58同城姚劲波向海南云胜转让2.14%的股权,对价19.91亿。
担心员工抱着不切实际预计,万物云对于员工其实也颇为大方。睿达排名前列至第五公司为员工持股平台,深圳誉鹰间接控制该平台,朱保全持有深圳誉鹰67%股权,监事会主席向云持其余权益。
招股书披露,根据员工持股计划,万科云向394名员工授出奖励,朱保全及其他员工持股平台共持股8.57%。
而在薪酬方面,朱保全的薪金、津贴等从2019年至2021年分别为131.1万、123.6万、145.9万,加上留任、酌情花红、社保公积金等收入分别为1251.5万、1480.5万、1249.6万。
另一方面,物业企业员工数量庞大,社保成本压力巨大,去年相关部门出台政策,要求提高对员工的社保,一度给上市物业股造成冲击。万物云在招股书中提及,一些附属子公司并未为员工登记或者足额缴纳社保公积金,未来或将被处罚,而截至目前,万物云尚未有这方面的通知。
被追问的毛利率
热潮过去,物业股不香了。今年3月初,排名前列赴港上市的物管公司金茂服务,上市即破发,物业股降温明显。
去年传出万物云上市消息后,万科管理层屡屡被问及上市时机问题。去年股东会议上,万科表示万科物业要等被大家认可为城市服务商才上市。
3月31日业绩会上,朱保全再次回应,认为当下万物云上市时点更合适,投资者给的估值会更为理性。朱保全这样说,家长不会因为外面的天气好坏来做出决定,少有考虑是儿子是不是成人了,需要通过引入国内外的机构投资者,来进一步提高万物云的综合实力,不会以捕捉资本市场的窗口为主要考虑因素。
物企上市,投资者关注的普遍问题是规模、母公司依赖度、盈利能力等方面。万物云的招股书显示,毛利率低于同行,不过万物云基本摆脱母公司依赖,外拓能力彪悍。
根据招股书披露,万物云2019年至2021年营收分别为139.27亿元、181.45亿元、237亿元;毛利分别为24.68亿元、33.65亿元、40.2亿元;毛利率分别为17.7%、18.5%、17%。
相比于同行物企毛利率可达30%,万物云的毛利率偏低。业绩会上,朱保全以“对于民生行业,信任关系远比毛利率更加重要”做了解释,称从已上市的物业公司情况来看,大概分为两个阵营,一类是在15%左右,一类是在30%左右。万物云毛利率在15%左右,从分析师的报告来看,认为15%左右是一个合理区间。
摆脱地产依赖 想成为下一个“贝壳”?
万物云的较大客户是万科集团,数据来看,万物云正在慢慢摆脱对万科的依赖。如郁亮在业绩上形容的,孩子长大,胃口变大了,家里不够吃了。
2019年至2021年,万物云五大客户的销售收入分别为21.62亿元、37.48亿元及47.18亿元,分别占万物云总收入约15.5%、20.7%及19.8%,其中万物云较大单一客户万科集团的销售收入分别为17.7亿元、28亿元及38.21亿元,分别占万物云总收入约12.7%、15.4%及16.1%。
万物云的外拓能力十分值得关注。结合招股书和万科2021年业绩报告,去年万物云新增合约面积,拓业务占比超70%,尤其在商业、写字楼服务领域,外拓占比约80%。
三年时间,万物云利润42亿,派息超过41亿,每年分别派息分别为2.47亿元、3.18亿元和35.37亿元。
债务方面,截至2022年2月28日,万物云流动负债为25.13亿元,截至2021年12月31日,在手现金及现金等价为64.3亿元。
万物云将自己定义为一家全局空间服务提供商,也是由小区、商企和城市空间 " 三驾马车 " 业务体系协同驱动的服务供货商,对标贝壳。而从其盈利体系来看,科技平台的收入占比为7.8%,绝大部分收入来源于物业服务。想要成为物企中的“贝壳”,万物云还有一定距离。
声明:本文由入驻焦点开放平台的作者撰写,除焦点官方账号外,观点仅代表作者本人,不代表焦点立场。
