广州周报 | 一手住宅成交2338套环比升1.52%
扫描到手机,新闻随时看
扫一扫,用手机看文章
更加方便分享给朋友
焦点研究院 广州房地产市场报告
报告时间:2021年12月06日至12月12日
出品时间:2021年12月15日
研究员:黄颖
市场综述(2021年第50周)
当周,广州市场一手住宅供应规模回升,成交规模保持平稳。临近年底,叠加近期市场频吹暖风,房企加快供应节奏,并结合“双十二”的营销节点,持续通过价格优惠,刺激成交效果。
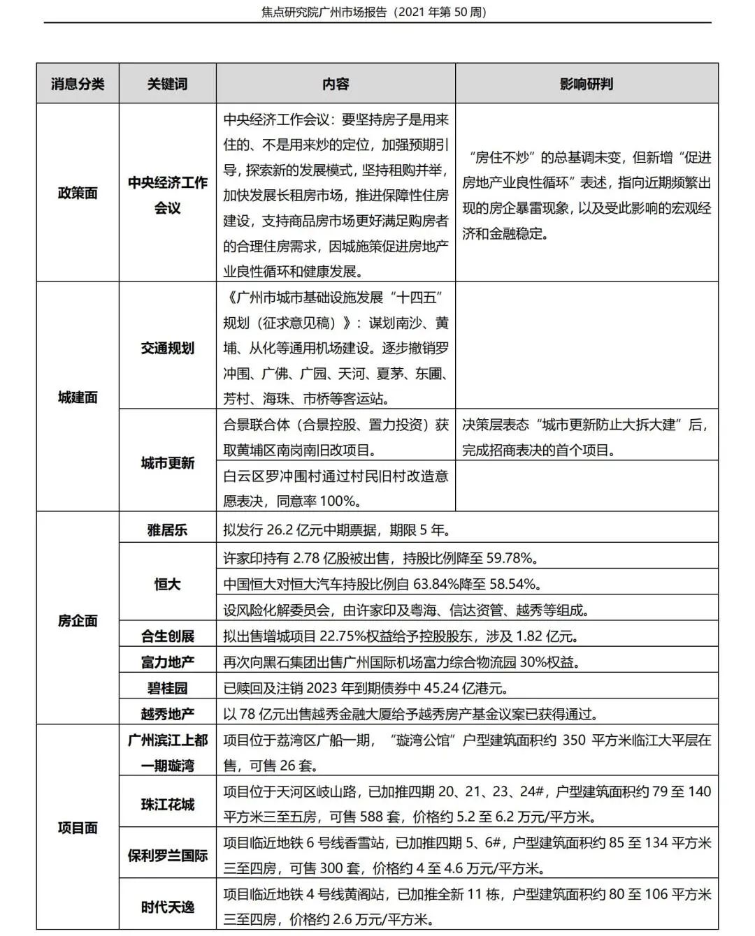
政策方面,中国人民银行宣布下调存款准备金率 0.5 个百分点,释放长期资金约 1.2 万亿元。此外,中央经济工作会议举行,会议公报提出,要坚持房子是用来住的、不是用来炒的定位,加强预期引导,支持商品房市场更好满足购房者的合理住房需求,因城施策促进房地产业良性循环和健康发展。
城建方面,《广州市城市基础设施发展“十四五”规划(征求意见稿)》发布。合景联合体(合景控股、置力投资)获取黄埔区南岗南旧改项目。白云区罗冲围村通过村民旧村改造意愿表决,同意率 100%。
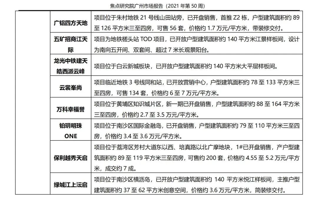
二级市场方面,当周广州一手住宅新增供应 3257 套,环比上升 74.36%;面积 31.93 万平方米,环比上升 71.11%。商业性质商品房新增供应 196 套,环比下降 59.92%%;面积 3.36 万平方米,环比下降 58.49%。中建映花悦府、中建映花悦府、尚东阳光等项目均有新供应。
成交方面,当周广州一手住宅成交 2338 套,环比上升 1.52%;面积 24.51 万平方米,环比下降 0.45%。其中,增城、黄埔、番禺分别以 543 套、489 套和 317套的成交规模位居前三位。
焦点研究院认为,近期中国人民银行下调存款准备金率,叠加近期住房贷款利率稳中有降,审批和放款速度加快,部分金融机构亦有放松开发贷款的动向。当周中央经济工作会议举行,尽管重申“房住不炒”的总基调,但表态调整明显,提出“因城施策促进房地产业良性循环和健康发展”,均为市场传递出一定的暖意。上述正面和积极的信号,为市场营造了相对良好的氛围,也令购房需求感受到了暖意,有利于购房需求的释放。但考虑到这种暖意尚未形成集中效应,尚未对市场产生全面的、实质性影响,但年底销售任务压力仍在,短期内,房企和项目仍将延续以价换量、刺激成交的营销动作。
本文内容仅代表作者立场和观点。本文著作权归搜狐焦点所有。未经允许,严禁转载;经允许转载或使用本文时,请注明来源。获得转载授权请联系:focuskf@vip.sohu.com。更多内容关注公众号"焦点研究院"。
声明:本文由入驻焦点开放平台的作者撰写,除焦点官方账号外,观点仅代表作者本人,不代表焦点立场。
