蓝光数字化之路
扫描到手机,新闻随时看
扫一扫,用手机看文章
更加方便分享给朋友
2021年1月16日,蓝光发展数字科技中心常务副总经理吴笑轩先生受邀参加RE-future新趋势地产科技峰会,并发表主题分享,以下文字根据分享内容整理。

蓝光发展数字科技中心常务副总经理-吴笑轩先生
蓝光数字化1.0
为了提高内部沟通效率,蓝光发展副总裁兼首席信息官马绍秋构建了战略地图,目的是提升管理协同能力,让业务部门能更清晰地理解数字科技对业务的支撑。
在蓝光数字化1.0阶段,蓝光高度聚焦住宅地产开发和现代服务业,围绕管理和经营需求,加快数字化、平台化和标准化的建设。以数字化贯穿管理和经营全过程,实现标准化复制、经营平台升级、管理效益和效率提升,为蓝光产业布局的协同化、市场化和资本化运作奠定基础。
在战略规划上,蓝光发展应用新经济思维和逻辑,坚持“产业为本、资本为助力、科技化赋能”,以机制、人才为核心驱动力,展望更高发展目标。
毋庸置疑,数字化转型已成为所有企业的主旋律,蓝光发展凭借战略规划、架构设计、建设实施、组织保障等措施,不仅在内部取得了数字化转型的阶段性胜利,同时获得行业内外的多项重要认可。
作战地图
在数字化经营版块,蓝光构建了作战地图,它的核心价值在于支撑公司经营决策,以全面预算为核心贯穿落实业务场景,实现项目-城市-区域-集团层级汇总、投融运财一体化建设。
主要围绕项目经营全过程的业务指标和财务指标进行动态监控展示,实时综合反馈项目经营状态;集合项目运营总图、利润现金流、计划节点、商业计划书目标与动态对比等核心信息;实现主数据系统、营销系统、PCI系统、计划系统等相关业务系统贯通,通过一个平台实现职能信息交互、传递。
蓝光作战地图2.0
智慧住宅与社区
备受瞩目的蓝光智慧住宅与社区是基于蓝光自研的AIoT智能人居平台,建设住宅科技产品和智慧物业服务,实现地产端产品和品牌提升,物业端管理提效和服务增值。
主要建设“智慧社区、智慧住宅、物业服务和嘉宝商城”4个场景。以此为切入口,结合社区服务,来赋能物业管理。
蓝光智慧社区大屏
智慧办公
蓝光以虹桥世界中心这栋楼作为试点,通过AIOT平台应用赋能办公楼,实现了包含通行、梯控、办公和会议的全面智能化,实现办公楼宇的高效、安全、易用、省时和降本等价值。
GIONWORK量子星联合办公空间
智慧营销
由于疫情原因,蓝光愈加重视数字化营销,蓝光通过三个维度来进行一体化平台的打造。营销工具平台的打造包括蓝光统一获客平台蓝人爱家、天眼防飞单和ACRM等;蓝光成立了一个自己的运营团队,跟外部的一些合作伙伴共同将蓝光运营工具用得更好。
推广渠道方面,去年也做了很多场直播,成效显著。蓝光通过2020年线上获客的比例激增,充分认识到了在抖音等线上平台进行推广的重要性。

蓝人爱家APP楼盘页面
数据中台
基于ONE DATA的蓝光数据中台,将集团各业务线的数据统一汇聚并进行连接与整合,进而对全局数据进行统一模型建设,并基于此进行统一数据价值挖掘与数据价值服务,沉淀数据资产,实现业务基于数据的精细化及敏捷管理,目前所有业务数据都通过数据中台进行整合和清洗。今年蓝光也做了一些数据孵化工作,帮助各业务条线自助产生新的有价值的模型和数据报表。

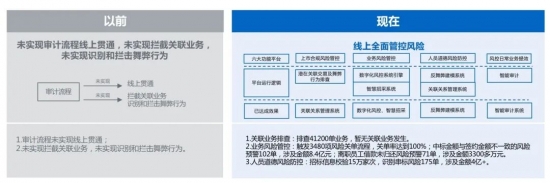
数字化风控
蓝光在数字化风控版块,一直在规划新的项目和产品。在各个流程里面埋入所需要的预警和监控的指标,使蓝光的数字化风控更加自动化和智能化。
蓝光数字化2.0
数字化不仅是IT系统建设,更多的是和业务流程打通。基于整个核心技术,蓝光提出了“移动化管理,数字化经营,智能化产品,智慧化服务”,目标是提高管理效率,挖掘管理红利,在产品价值方面有更大的提升。

当前,蓝光已联合政府、国家智标委、中国信通院、行业协会、学术机构、金融公司、高等院校、传媒公司等持续构建产、学、研、投、媒一体的地产科技生态圈,打造产业科技中台,为更多企业提供技术支持、行业服务标准、金融服务和行业解决方案等,为智慧住宅、智慧社区、智慧园区、智慧楼宇、智慧商业带来更多机遇,并逐步完成与智慧城市的能力对接。
未来,蓝光将进一步扩大地产科技生态圈的影响范围,邀您一道共建、共享、共赢。
声明:本文由入驻焦点开放平台的作者撰写,除焦点官方账号外,观点仅代表作者本人,不代表焦点立场。
