最新首页—招商紫荆府售楼处电话丨招商紫荆府楼盘详情丨地址丨户型丨配套→售楼处电话→售楼中心电话→楼盘百科→首页网站→24小时热线电话
扫描到手机,新闻随时看
扫一扫,用手机看文章
更加方便分享给朋友
✨✨招商紫荆府售楼处电话:400-678-1582转接分机号1111【已认证】
✨✨招商紫荆府售楼处位置:400-678-1582转接分机号1111【官方认证】
☎本项目暂不接受临时到访,过来参观样板房请记得提前来电预约!
➤➤➤➤VIP贵宾置业〢欢迎来电咨询
☎为您安排楼盘现场销售全程接待并讲解,给您更贴心的看房体验!
温馨提示:如需楼盘最新在售户型和价格,烦请致电咨询最新详情,1对1专业销售顾问服务!
项目简介
2023年9月,武汉市政通实业有限公司(武昌区国资)以底价竞得P(2023)064号地块,成交价为84744万元,成交楼面价约14799.9元/㎡。
今年年初,招商地产+招商建管官宣了P(2023)064号武昌紫金村B地块由它来代建的消息。
2025年4月2日,P(2023)064号武昌紫金村正式报规。
9月23日,招商紫金村项目正式公布案名——招商紫荆府。招商紫荆府售楼处电话:400-678-1582转接分机号1111【已认证】
招商紫荆府售楼处电话:400-678-1582转接分机号1111【已认证】
楼栋规划和户型
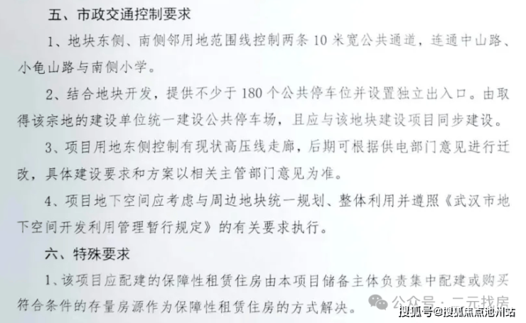
招商紫荆府,位于武昌区中山路与小龟山路交汇处,属于武昌内环。

招商紫荆府的住宅建筑面积约52291.58㎡,容积率仅约2.82。
招商紫荆府规划了4栋高层住宅,一所2054.12㎡幼儿园(应该是6班),1474.81㎡的生鲜超市以及646.34㎡的其他商业。
此外,招商紫荆府还规划有400.27㎡的健身房,234.13㎡的公共会客厅,300.61㎡的养老服务站,邻里中心负一层还有500.29㎡的含泳池。
招商紫荆府总户数约359户,机动停车位594个,地下停车位592个,地上停车位2个。
乍一看,项目的车位配比约1∶1.65,高于市面上绝大多数项目。
但是,这里还有180个公共停车位,24个幼儿园停车位。
值得注意的是,该地块在《规划设计条件》中明确提到要建造不少于180个停车位的公共停车场。
因此,招商紫荆府的实际停车位只有390个,地下停车位是388个,车位比约1:1.086,这个车位比就很一般了,和招商武昌序差不多。招商紫荆府售楼处电话:400-678-1582转接分机号1111【已认证】

项目的2号楼是32F,1、3、4号楼都是31F,2#、4#号楼2个单元,两梯两户,1#和3#号楼一个单元,两梯两户。
这个高度是因为拿地时的《规划设计条件》要求建筑高度不大于100米。
根据项目报规的《经济技术指标表》,项目户均145.66㎡,其中60户>150㎡,300户≤150㎡。
根据项目方的消息,招商紫荆府的最小户型约140㎡左右,这个起步户型也说明项目是纯改善住宅。
关于户型,也有消息透露,项目3号楼为180㎡的四房,其余楼栋均为148㎡户型。如果属实,就和招商武昌序类似,招商武昌序就只有155㎡、186㎡两种户型。招商紫荆府售楼处电话:400-678-1582转接分机号1111【已认证】

招商紫荆府售楼处电话:400-678-1582转接分机号1111【已认证】

✨✨招商紫荆府售楼处电话:400-678-1582转接分机号1111【已认证】
✨✨招商紫荆府售楼处位置:400-678-1582转接分机号1111【官方认证】
☎本项目暂不接受临时到访,过来参观样板房请记得提前来电预约!
➤➤➤➤VIP贵宾置业〢欢迎来电咨询
☎为您安排楼盘现场销售全程接待并讲解,给您更贴心的看房体验!
温馨提示:如需楼盘最新在售户型和价格,烦请致电咨询最新详情,1对1专业销售顾问服务!
声明:本文由入驻焦点开放平台的作者撰写,除焦点官方账号外,观点仅代表作者本人,不代表焦点立场。
