景瑞控股中期收入50.99亿大增61%,财务安全稳健
楼市资本论发布 2021-08-24 09:51:30
用手机看
扫描到手机,新闻随时看
扫一扫,用手机看文章
更加方便分享给朋友
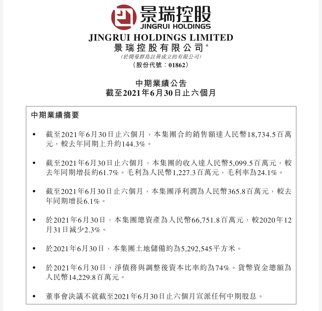
楼市资本论获悉,8月23日,景瑞控股(01862.HK)公布截至2021年6月30日止6个月的中期业绩,集团收入为50.99亿元人民币(单位下同),同比增长61.7%;毛利为12.27亿元,同比增长24.0%,毛利率为24.1%;期内利润为3.66亿元,同比增长6.1%;每股基本盈利为0.19元。
楼市资本论获悉,8月23日,景瑞控股(01862.HK)公布截至2021年6月30日止6个月的中期业绩,集团收入为50.99亿元人民币(单位下同),同比增长61.7%;毛利为12.27亿元,同比增长24.0%,毛利率为24.1%;期内利润为3.66亿元,同比增长6.1%;每股基本盈利为0.19元。
截至2021年6月30日止6个月,集团合约销售额达187.35亿元,较去年同期上升约144.3%。于2021年6月30日,集团土地储备约为529.25万平方米。
于2021年6月30日,净债务与调整后资本比率约为74%。银行存款及手头现金总额(包括受限制现金)为142.30亿元。
声明:本文由入驻焦点开放平台的作者撰写,除焦点官方账号外,观点仅代表作者本人,不代表焦点立场。
