深圳周报 | 首套利率降至4.6%,当周新房供应超2千套
扫描到手机,新闻随时看
扫一扫,用手机看文章
更加方便分享给朋友
焦点研究院 深圳房地产市场周报告
报告期:2022年8月15日至2022年8月21日
出品时间:2022年8月22日
研究员:张洁
市场聚焦(第33周)
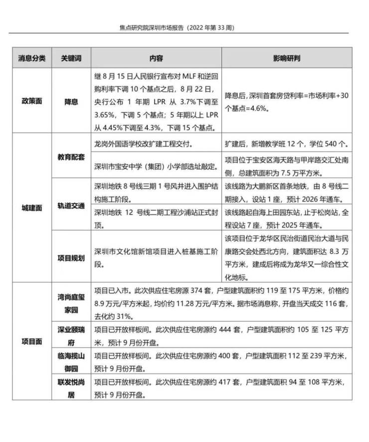
供应方面,当周深圳一手住宅规模上扬。交易方面,受8月中上旬市场供应放缓、新房去化不足等多重因素影响,新房成交量进一步下探。根据焦点研究院统计,当周全市一手新房成交423套,环比下跌约18.18%;成交面积约4.29万平方米,环比下跌约15.38%。当周全市成交二手房444套,环比上涨约3.74%;成交面积约4.27万平方米,环比上涨约1.67%。
市场运行方面,当周3个住宅项目获取商品房预售许可证。其中,位于光明的中海观园,备案住宅房源1262套,户型建筑面积82至128平方米,价格约4.2至5.4万元/平方米;位于龙岗的中海寰宇珑宸花园,备案住宅房源537套,户型建筑面积约78至114平方米,价格约3.6至4.4万元/平方米;位于宝安的先进闽泰云奕府,备案住宅房源447套,户型建筑面积约86至94平方米,价格约5.8至7.0万元/平方米。
另有1个住宅项目获取商品房现售许可证。位于龙岗的华晖瑞禧家园,现售住宅房源43套,户型建筑面积约81至102平方米,单价区间5.7至6.2万元/平方米。
当周1个住宅项目入市。位于福田的湾尚庭玺家园,供应住宅房源374套,户型建筑面积约119至175平方米,价格约8.9万元/平方米起,均价约11.28万元/平方米。据市场消息称,开盘当天成交116套,去化约31%。
土地市场方面,当周无地块成交。
焦点研究院认为,进入8月中旬以来,深圳新房供应速度有所提升,当周4个住宅项目齐齐备案,另有多个热点楼盘积极营销,部分开发商已赶在“金九”节点之前抢收市场。同时,随着5年期以上LPR进一步降至4.3%,一定程度上减少房贷支出,或进一步刺激住房消费需求,9月深圳楼市成交数据有望提升。
声明:本文由入驻焦点开放平台的作者撰写,除焦点官方账号外,观点仅代表作者本人,不代表焦点立场。
