甘肃省临夏州:“冬春旅游优惠+六大旅游线路”邀您一起过暖冬
扫描到手机,新闻随时看
扫一扫,用手机看文章
更加方便分享给朋友
来源:央广网
央广网兰州12月23日消息(记者邸文炯)记者从甘肃省文化和旅游厅获悉,进入12月以来,随着疫情防控措施以及出行管控要求的优化,在科学化、精准化的大趋势下,国内游客出游信心正持续恢复,旅游出行市场形成显著利好。面对市场变化,甘肃省临夏州整理出台了全面推进文旅行业复苏的相关措施,激活冬春旅游市场。
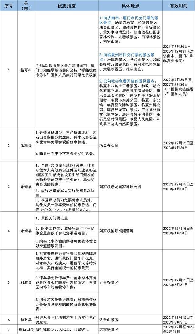
据了解,临夏州各景区、景点推出免门票、半价、打折等多项旅游优惠活动,助力冬春旅游“暖”起来。
同时,临夏州向公众推荐了“六大旅游线路”,供游客选择游玩,加速文旅市场回暖:
飞跃冰雪·激情临夏
永靖县抱龙山凤凰岭滑雪场、刘家峡国际滑翔营地、炳灵丹霞国家地质公园,积石山县大墩峡景区,和政县松鸣岩景区、法台山松鸣岩国际滑雪场,康乐县胭脂湖景区、康乐县白桦林景区。
沿山顺水·乐赏临夏
康乐县莲花山国家森林公园、康乐县草长沟景区,和政县松鸣岩国家森林公园、大桦梁星语云端景区,沿太子山旅游大通道耳子屲梁观景台,积石山县吊水峡、大墩峡景区,东乡县考勒乡“东乡云栈”库区观景台,永靖县环湖北路(黄河历史文化长廊)。
历史文化·探源临夏
广河县齐家文化博物馆,和政县古动物化石博物馆、万兽谷景区,临夏市八坊十三巷、茶马古市、黄河国家文化公园——河州牡丹文化公园,临夏州博物馆,临夏地质公园博物馆,临夏县河州苑景区,积石山县博物馆,东乡县民族博物馆、红塔寺,永靖县黄河文化博物馆、炳灵寺石窟、刘家峡恐龙国家地质公园。
乡村民俗·玩乐临夏
永靖县黄河三湾,东乡县唐汪杏花村,临夏市瓦窑迪乐园、南龙碧水苑,临夏县北塬镇钱家村,积石山县积石民俗村,和政县城关镇咀头村,康乐县八松乡纳沟村。
河州美食·品鉴临夏
永靖县枣园新村品黄河大鲤鱼,东乡县毛沟村农家乐体验东乡手抓羊肉平伙,临夏市折桥湾品爆炒草鸡、“河州味道”文旅美食街,康乐县国盛美食一条街,广河县三甲集尝地道河沿面片。
红色文化·追忆临夏
康乐县景古镇缐家楼红军长征遗址,和政县肋巴佛革命纪念馆,临夏市胡廷珍烈士纪念馆,临夏县解放军抢渡黄河纪念馆,积石山县大河家镇临津古渡,东乡县布楞沟村史馆,永靖县刘家峡水电站、黄河文化博物馆。
声明:本文由入驻焦点开放平台的作者撰写,除焦点官方账号外,观点仅代表作者本人,不代表焦点立场。
