城市周报 | 广州一手住宅成交1225套环比降30.40%
扫描到手机,新闻随时看
扫一扫,用手机看文章
更加方便分享给朋友
焦点研究院 广州房地产市场周报告
报告时间:2021年9月6日至9月12日
出品时间:2021年9月15日
研究员:黄颖
市场聚焦(2021年第37周)
当周广州多个新项目入市,9月市场显著升温。
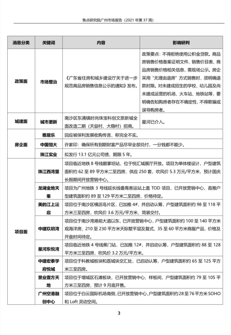
政策方面,广州市进一步规范商品房销售信息公示,要求一手住宅备案价格须现场公示,不得拒绝公积金贷款等。城建方面,南沙区东涌镇时尚珠宝科创文旅新城全面改造二期(天益村、大稳村)招商,星河已介入。
先来看二级市场,当周广州一手住宅新增供应4356套,环比下降23.24%;面积48.38万平方米,环比下降19.02%。商业性质商品房新增供应1457套,环比上升115.85%;面积8.18万平方米,环比上升94.76%。合景誉山国际、珠江壹城禧悦花园、五矿壹云台等项目新增供应规模较大。
成交方面,当周广州一手住宅成交1225套,环比下降30.40%;面积12.90万平方米,环比下降30.79%。其中,增城、黄埔、花都分别以472套、144套和136套的成交规模位居前三位。珠江西湾里、龙湖金地天峯、美的江上沄启等8个项目入市或供应新房源。
焦点研究院认为,9月过半,多个新项目入市,房企和项目还将加快供应节奏,部分项目将重现以价换量,以求刺激去化,加快回款。二手住宅方面,此前出台的交易指导价政策已有初步反应,部分二手住宅卖家因急于出货,调整预期,价格亦有松动,但当前广州市场二手住宅价格仍在指导价之上。此外,金融机构严格执行二手住宅指导价格,也被动推升了买家的首付压力,二手住宅市场的降温趋势仍将延续。
本文内容仅代表作者立场和观点。本文著作权归搜狐焦点所有。未经允许,严禁转载;经允许转载或使用本文时,请注明来源。获得转载授权请联系:focuskf@vip.sohu.com。
声明:本文由入驻焦点开放平台的作者撰写,除焦点官方账号外,观点仅代表作者本人,不代表焦点立场。
