文旅周报 | 文旅产业加快数字化升级,2022年上半年国内旅游总人次14.55亿
扫描到手机,新闻随时看
扫一扫,用手机看文章
更加方便分享给朋友
焦点研究院 文旅周报告
报告时间:2022年7月11日至7月17日
出品时间:2022年7月19日
行业聚焦(2022年第28周)
本周,文化和旅游部发布了2022年上半年国内旅游数据情况。根据国内旅游抽样调查统计结果,2022年上半年,国内旅游总人次14.55亿,比上年下降22.2%。其中,城镇居民国内旅游人次10.91亿,下降16.6%;农村居民国内旅游人次3.64亿,下降35.4%。分季度看,其中一季度国内旅游人次8.30亿,同比下降19.0%;二季度国内旅游人次6.25亿,同比下降26.2%。
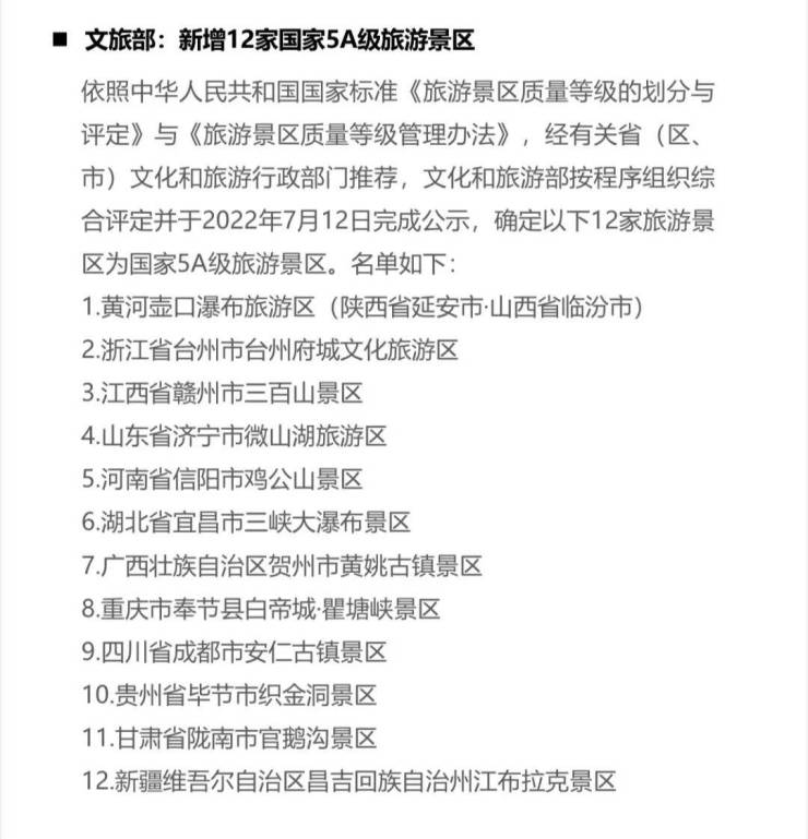
本周,依照中华人民共和国国家标准《旅游景区质量等级的划分与评定》与《旅游景区质量等级管理办法》,经有关省(区、市)文化和旅游行政部门推荐,文化和旅游部按程序组织综合评定并于2022年7月12日完成公示,确定以下12家旅游景区为国家5A级旅游景区。
本周,华南国家植物园在广州揭牌成立。这是继北京国家植物园之后,我国设立的第二个国家植物园,也是目前世界上较大的南亚热带植物园。展示区与科研区总面积达333公顷,主要立足华南,进行全球热带亚热带地区的植物保育、科学研究和知识传播等工作。未来3到5年还将建立华南国家植物迁地保护中心,使华南地区珍稀濒危植物的95%得到有效保护。

声明:本文由入驻焦点开放平台的作者撰写,除焦点官方账号外,观点仅代表作者本人,不代表焦点立场。
