2022年文化和旅游数字化创新实践案例公布
扫描到手机,新闻随时看
扫一扫,用手机看文章
更加方便分享给朋友
央广网北京10月8日消息(记者黄玉玲)近日,文化和旅游部办公厅印发通知,发布2022年文化和旅游数字化创新实践案例。“基于5G和北斗卫星导航技术的公园景区游船智慧管理平台”等10个案例入选2022年文化和旅游数字化创新实践十佳案例,“黄山风景区实践‘数智化转型’大数据精细化运营监管新探索”等20个案例入选2022年文化和旅游数字化创新实践优秀案例。

文化和旅游部网站信息显示,2022年文化和旅游数字化创新实践案例征集工作已经完成,经地方推荐和评审遴选,确定了10个案例为2022年文化和旅游数字化创新实践十佳案例,20个案例为2022年文化和旅游数字化创新实践优秀案例。中国联合网络通信有限公司湖北省分公司申报的“武汉市江汉路步行街 5G+智慧商街创新应用 ”,入选优秀案例。
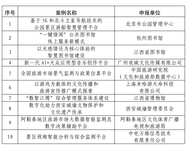
2022年文化和旅游数字化创新实践十佳案例名单如下:

2022年文化和旅游数字化创新实践优秀案例名单如下:

2022年文化和旅游数字化创新实践案例征集工作于今年2月启动,138个基于5G、人工智能、大数据、云计算等技术在文化和旅游领域创新应用的案例参与评选。同时,为落实中共中央办公厅、国务院办公厅《关于推进实施国家文化数字化战略的意见》精神,体现行业发展趋势,优化入选案例等级设置,今年的案例评选工作进行了改革:一是将案例名称由“文化和旅游信息化发展典型案例”调整为“文化和旅游数字化创新实践案例”,以突显数字化创新实践对文化和旅游行业的引领、赋能作用;二是为切实发挥案例在文化和旅游行业的示范、带动效应,体现评选结果区分度,基于优中选优的原则,将入选案例划分为“十佳案例”和“优秀案例”两个等次。
声明:本文由入驻焦点开放平台的作者撰写,除焦点官方账号外,观点仅代表作者本人,不代表焦点立场。
