行业研报 | 预售资金监管放松,房企将会迎来重大利好
扫描到手机,新闻随时看
扫一扫,用手机看文章
更加方便分享给朋友
行业研报
出品时间:2022年6月14日
研究员:企业研究组
焦点研究院统计数据显示,2022年以来,全国有近30个城市优化商品房预售资金监管政策。此举有利于缓解房企短期资金压力,保障项目顺利竣工交付,促进市场平稳健康发展。同时后续在全国政策层面有望出台统一的相关规定,随着各级城市放松政策的陆续出台,不同类型的房企的有望迎来政策利好,缓解资金和和流动性压力。
一、为降低项目风险,多地出台预售监管政策
2021年以来,部分房企面临流动性危机,多家知名房企债务暴雷,随之多处项目停工,为了防止房企挪用预售监管资金,西安、天津、石家庄等33省市相继加强预售资金监管,2021年发布的监管政策主要有以下3个类型:
在监管范围上,全部购房款纳入监管范围。包括定金、首付款和按揭贷款等在内的相关购房款都进入监管账户,和房企其它账户分开,预售资金分为一般监管资金和重点监管资金,这两类资金均实行专户专用。
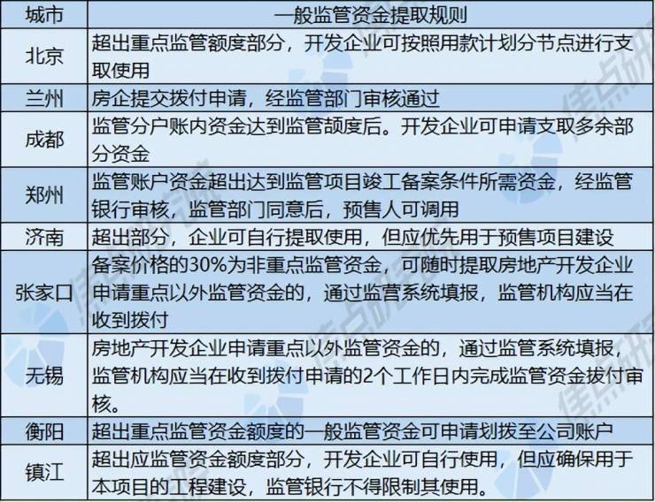
在发放进度和发放标准上,各地差距较大。重点监管资金主要用于工程建设,可以根据工程进度进行发放。不同的城市监管标准和提取规则差异较大。具体到预售资金监管口径方面,可分为三类:以工程预算标准、总预售款标准和单位面积建安成本。在提取规则方面,石家庄、西安、泉州主体结构封顶仅能提取50%的重点监管资金,政策力度相较严苛。山东、天津等相较宽松,房企可自行提取一般监管资金,重庆、厦门等则需向监管部门、监管银行申请支取。
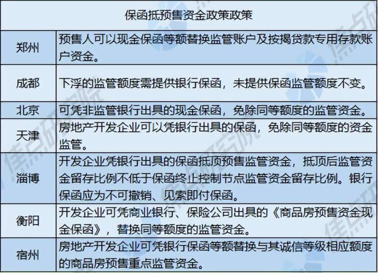
部分城市提出了适度的保函代替政策。济南、无锡和珠海允许使用保函(保函是指银行根据客户的申请而开立的有担保性质的书面承诺文件,如果申请人未履行约定义务时,由银行履行担保责任)替代一定的监管额度,但是需要根据企业的信用和财务状况制定不同的标准,优质信用企业部分或全部支取节点的监管资金留存比例可以下调。
本轮房地产调控始于2020年,以金融调控为主线,从三道红线到贷款集中度管理,以及土地两集中出让政策等无疑会使得房企的资金持续承压。叠加新冠疫情的影响,房企销售受到影响,致使2021年下半年品牌房企债务违约频繁发生。
二、政策适度纠偏,5月放松政策密集出台
预售监管资金政策的趋严将直接影响到房企的现金流,对于房企的偿债带来直接的影响。在焦点研究院30家典型房企中,有20家在年报中批露了预售资金金额,预售监管资金合计金额占现金总额比例为29.4%,预售监管资金的存在必将会增加企业现金压力,其中合景泰富、融信中国、建业地产、金科地产和正荣地产占比均在40%以上。2021年合景泰富占比达到74%,受预售监管资金大幅增加影响,受限制现金从2020年的39亿元增加至217亿元,企业面临着较大的流动性压力。而金科地产和正荣地产已经出现债务展期,建业地产为了缓解流动性压力出售股份引进国企股东来增加企业抗风险能力。现阶段房企融资仍有诸多障碍,放松销售资金监管可以直接给处于流动性困境的企业带来转机,如融信中国、绿地控股和雅居乐等企业可以直接受益于此,减少负面新闻对于企业和项目的冲击。
预售资金监管政策出台的初衷是为了防止项目资金挪作它用,但是部分城市设置标准过于严苛,反而导致项目面临较大风险,出于经济维稳的需求,出现了不同程度的纠偏政策。4月29日召开的中共中央政治局会议强调,支持各地从当地实际出发完善房地产政策,支持刚性和改善性住房需求,优化商品房预售资金监管,促进房地产市场平稳健康发展。5月以来,预售资金放松政策明显变多,据焦点研究院不完全统计,累计有19个省市发布预售资金监管政策,在此之前,仅南京、烟台、和绵阳等5城放松预售资金监管。
总体来看,各地优化商品房预售资金监管政策主要体现在三个方面。一是增加重点监管资金拨付节点。如徐州和泸州两个城市均在项目备案和单体工程结束后增加了资金拨付比例。如徐州由原来的按预售批次调整为按栋支取重点监管资金,泸州明确在工程进度达到主体封顶和竣工验收备案两个节点时,解控重点监管资金总额比例上限分别提高5%。再者,降低监管总额和降低留存比例,河南省漯河市新项目重点监管资金比例由 40%调整为 30%,海口提出对信用良好的企业适当降低重点资金监管比例,四川省雅安市力度则更大,规定除涉险房地产项目外,上一季度无工程款、民工工资拖欠投诉的开发项目,允许监管账户里的全部资金用于项目建设。
另一方面,允许使用银行保函替代预售监管资金。如阜阳和海口明确开发企业可凭商业银行出具的保函抵扣同等额度的监管资金,这样可以缓解部分优质房企资金压力。最后,部分城市降低预售条件,允许以更小的建筑面积和建筑单位进行预售。如成都和武汉允许单栋预售,宁波较低预售面积由5万平方米降低为2万平方米,毫无疑问随着预售门槛的降低,预售监管资金的拨付力度会变大。

三、后续政策放松会频现,不同房企迎来不同程度的利好
在政策层面,预期后续全国层面的预售资金监管政策或者指导意见将会出台,这样可以减少政策的盲目性。现阶段各个城市出台标准不一,不利于房企统一调配资金和防范市场风险。确保保交楼顺利进行,以便于逐渐恢复市场信心。此外在全国范围内推广方便房企加快开发销售,便于房企从原来资金为主导的开发模式向产品为导向的开发模式转化,减少烂尾现象的发生。
在城市层面,部分城市监管过于严厉,如石家庄和青岛等城市,政策后续放松的可能性较大,后续预计一二线城市也会陆续出台相关政策。如石家庄,工程建设层数过半仅能提取25%的重点监管资金,即便主体结构封顶,重点监管资金累计提取比例也仅能达到50%,反观其他城市普遍能达到60%乃至70%以上。而针对部分并未设置预售资金监管的城市,可以适度加强预售资金管理,在现阶段市场总体承压的情况下该政策可以适度防范市场风险。焦点研究院统计数据显示,目前主要是三四线城市出台预售资金监管放松政策,从政策的传导来看,后续一二线城市预计也会陆续加入放松的行列。
在企业层面,可以根据企业集团的风险性质来确定项目的预售资金监管额度。针对部分财务稳健的优质房企,可以放宽监管标准,针对部分因为疫情收到影响的房企,可以适当帮扶,防止项目烂尾发生。而针对陷入财务危机的房企可以加大监管力度,防止资金被挪用。
声明:本文由入驻焦点开放平台的作者撰写,除焦点官方账号外,观点仅代表作者本人,不代表焦点立场。
