深圳周报 | 节后排名前列商品住宅获批预售,疫情影响楼市成交下跌明显
扫描到手机,新闻随时看
扫一扫,用手机看文章
更加方便分享给朋友
焦点研究院 深圳房地产市场周报告
报告期:2022年3月14日至3月20日
出品时间:2022年3月22日
研究员:张洁
市场聚焦(第11周)
供应方面,当周深圳一手住宅供应有回暖迹象,春节后排名前列商品房住宅项目获批预售许可证。交易方面,受疫情影响,深圳停摆一周,一、二手住宅成交下滑明显。根据焦点研究院统计,当周全市一手新房成交153套,环比下降约76.21%;成交面积约1.7万平方米,环比下降约75.36%。当周全市成交二手房2套,环比下降约98.71%;成交面积约0.02万平方米,环比下降约98.57%。
市场运行方面,当周1个住宅项目获取商品房预售许可证。位于龙华的万科启城家园,供应住宅房源679套,户型建筑面积约79至115平方米,价格约5.7万元/平方米,单价区间约5.6至6.2万元/平方米,总价区间约395至710万元/套。项目已于3月20日启动意向登记,预计3月25日公证摇号,3月26日线上选房。
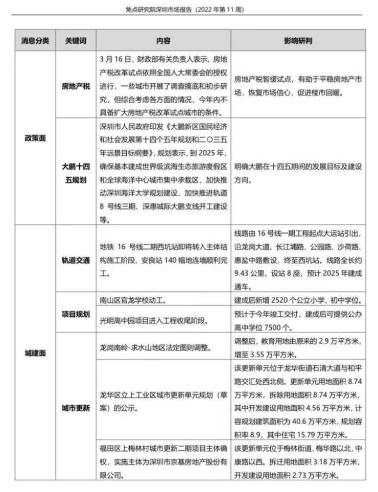
土地市场方面,当周无地块供应或成交。政策方面,财政部表明,2022年内不具备扩大房地产税改革试点城市的条件。深圳大鹏新区十四五规划出台,重点提及深圳海洋大学、轨道8号线三期、深惠城际大鹏支线等重要工程项目,确保2025年,基本建成高级滨海生态旅游度假区和全球海洋中心城市集中承载区。
焦点研究院认为,受疫情影响,深圳停摆一周,房地产市场被按下暂停键,一二手住宅成交回落明显。但楼市回暖迹象显著,春节后排名前列商品房住宅项目获证入市,同时房地产税暂缓试点等政策的出台,也有助于恢复及提振市场信心。
声明:本文由入驻焦点开放平台的作者撰写,除焦点官方账号外,观点仅代表作者本人,不代表焦点立场。
