深圳周报 | 购房者理性观望后市,一、二手房成交量环比下滑
扫描到手机,新闻随时看
扫一扫,用手机看文章
更加方便分享给朋友
焦点研究院 深圳房地产市场周报告
报告期:2022年7月18日至7月24日
出品时间:2022年7月25日
研究员:张洁
市场聚焦(第29周)
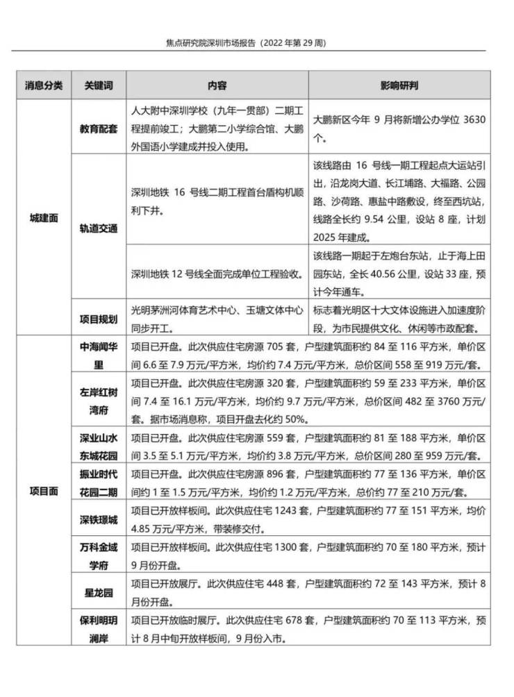
供应方面,当周深圳一手住宅供应规模趋稳。交易方面,一、二手住宅成交规模均有所下滑。根据焦点研究院统计,当周全市一手住宅成交683套,环比下跌约12.1%;成交面积约6.89万平方米,环比下跌约13.4%。当周全市成交二手住宅489套,环比下跌约8.1%;成交面积约4.83万平方米,环比下跌约6.4%。
市场运行方面,当周3个住宅项目获取商品房预售许可证。其中,位于坪山的深业山水东城花园,备案住宅房源559套,户型建筑面积约81至188平方米,价格约3.5至5.1万元/平方米;位于龙岗的合正新悦润园,备案住宅房源811套,户型建筑面积77至119平方米,价格约3.7至4.7万元/平方米;位于龙岗的信城缙悦花园,备案住宅房源490套,户型建筑面积78至116平方米,价格约3.6至4.2万元/平方米。
当周4个项目入市。其中,位于龙华的中海闻华里,供应住宅房源705套,户型建筑面积约84至116平方米,单价区间6.6至7.9万元/平方米,均价约7.4万元/平方米,总价区间558至919万元/套;位于福田的左岸红树湾府,供应住宅房源320套,户型建筑面积约59至233平方米,单价区间7.4至16.1万元/平方米,均价约9.7万元/平方米,总价区间482至3760万元/套;位于坪山的深业山水东城花园,供应住宅房源559套,户型建筑面积约81至188平方米,单价区间3.5至5.1万元/平方米,均价约3.8万元/平方米,总价区间280至959万元/套;位于深汕的振业时代花园二期,供应住宅房源896套,户型建筑面积约77至136平方米,单价区间约1至1.5万元/平方米,均价约1.2万元/平方米,总价约77至210万元/套。
土地市场方面,当周无地块供应或成交。
焦点研究院认为,市场仍处“冷静期”,购房者理性观望后市,因而新房住宅去化周期进一步拉长,二手住宅交易量则继续在低位徘徊,短期内楼市现状或难以改善。
声明:本文由入驻焦点开放平台的作者撰写,除焦点官方账号外,观点仅代表作者本人,不代表焦点立场。
