上海楼市猛涨总值300万亿,能买下整个美国?是真相吗?
扫描到手机,新闻随时看
扫一扫,用手机看文章
更加方便分享给朋友

新房开盘就售罄、3个人抢一套房、房东跳价一天涨价20万……近日来,上海房价大涨的消息引发舆论关注,也自然引起了监管部门的警觉。
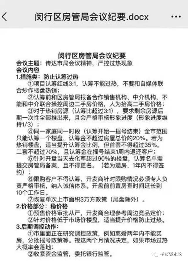
楼市资本论获悉,就在1月20日上午网易房产曝光了一份《闵行区房管局会议纪要》,纪要指出,为了严控上海楼市过热,将采取一系列措施“防止新房认筹过热”。虽然,陆续有媒体跟踪报道称,这份调控新政并没有被官方确认,但上海众多购房人,乃至一线购房人的心已经被牵动起来“买早了怕站台,买晚了怕没机会。”

因为,其实大家都知道,在房主不炒大背景下,按照上海楼市目前的情况,遏制房价猛涨,出台新的调控政策,是符合情理的。
从最近特别火的一则传闻逻辑看,“卖掉深圳的房子,能买下半个美国,因为深圳住房总市值151.5万亿人民币,而美国住房总市值则为36万亿美元(234万亿人民币)。”那么,楼市体量是深圳2倍的上海,就高达300万亿的体量,接着这波上涨潮,的确是能把整个美国都买下来了。
那事实是不是真是这样?

【一】上海房产总市值或达72万亿
贝壳研究院的数据显示,上海的楼市月度成交量已创下2019年以来新高。上海全市二手住宅成交量环比增加20.3%,同比增加95%,月度成交量是2017年以来的较大值。

那么,上海楼市的总市值到底是多少呢,能买下整个美国吗?恒大研究院任泽平团队有个测算,2018年上海的住房市值为27.3万亿元。

这是2018年的数据。过去两年,主要城市房价普遍上涨,以上海为例,2018年至今,上海房价从5万上涨到5.9万,整体涨幅约为20%左右。加上新建商品房井喷,房地产总市值至少还应上浮10%左右。以此估测,2020年上海房地产总市值约为36万亿。这还是保守估计。
如果将上海所有商业等房产都囊括在内,房地产总市值最少还要再翻1倍,也就是72万亿,全卖了肯定买不下234万亿人民币的整个美国住房市场,但买1/3个还是有可能的。
但是,就此让上海紧跟着深圳房价快速上涨,进而能够买下整个美国,显然十分不妥,必须警惕。因为当年日本最富有的城市东京,就是个很好的例子。
1980年代后期,处于房价泡沫先进的日本,仅东京的房地产市值,就能买下整个美国。当时,“东京房价永远涨”的神话可谓深入人心。然而,1990年代,日本房地产泡沫破裂,房价一泻千里,地价一度下跌60%以下。30年后的今天,日本主要城市的房价仍未回到1990年代的较高点,日本亦陷入“失去的20年”之困。

楼市资本论认为,作为一线城市的上海,房地产市场回暖既是市场信心提升的体现,也是落户政策松绑等因素影响的结果。房价在合理范围内有所上扬是正常的,平稳上涨也符合市场预期。但在“抢购”“疯涨”“起飞”等字眼之下,上海房价难逃“过热”之势,当地已经显现的炒房苗头和恐慌情绪也证实了这一点。
所以,上海确实应该出新招严防新房认筹过热。
【二】上海楼市刚需买房的机会来了
整体来看,这次的调控思路,是从新房市场入手,通过限制买卖双方交易行为,来打击乱象和降低交易频次,以达到给楼市降温的目的。
对买方市场来说,重重限制下,买房人选择空间少了,买房决策变得异常重要,对应购房成本也高了。卖方市场,全面打击捂盘行为,开发商不能投机取巧炒房价,相当于变相让利给购房者。

2020年12月上海房价地图
整体来说,就是定向打击上海开发商和土豪级购房者,让利给还没买房、刚刚能上车的刚需。所以这次政策出来的条例只是在交易端做文章,并没有涉及到“四大限法”层面的升级,相对比较温和。
接下来正如纪要内容,未来还会考虑出台,“离婚两年内不能买房”、“收紧资金监管”等政策,继续给漏洞打补丁。不出意外,2021年上海的房贷利率也会逐步上调。
话说回来,既然上海楼市“大政策”已经见底,那么像这次“限制交易空间”的政策,对市场只能起到“降温”的目的。站在市场角度讲,现在上海购房情绪高涨,既然政策限制新房市场,新房不好买,那么只有一个结果:群众掉头涌向二手房市场。然而上海二手房市场并不乐观,库存已经全线告急。
按照相关网络数据显示,截至目前,上海现存二手房库存4.3万套,按照当前一个月2.9万套左右的去化速度,库存周期下降到短短的48天。
而且近期上海业主开始大量下架房源,准备囤货居奇,年后再出手,肯签字的业主越来越少。这又会助推供需杠杆失衡。所以这次政策只是缓冲降温,年后,上海二手房房价多半还会涨起来,大家要做好准备,“势”不等人。

在楼市资本论看来,当下,上海正在大力建设“人民城市”,着力提升人民群众幸福感,稳房价是必须的,但以上海发展的美好未来看,这样的城市越早上车越实惠。
刚需买房的朋友们,有看好的房产,还请抓住机会。
综合自:国民经略,子木聊房等
声明:本文由入驻焦点开放平台的作者撰写,除焦点官方账号外,观点仅代表作者本人,不代表焦点立场。
