“蚊型”房企天泰赴港IPO 王若雄隐身妻女身后 | 深读
扫描到手机,新闻随时看
扫一扫,用手机看文章
更加方便分享给朋友
作者 | 陈盼盼
出品 | 焦点财经
继去年一波房企上市潮后,山东“蚊型”房企天泰国际控股于近日在港交所提交招股书,吹响赴港上市的号角。
招股书显示,天泰国际控股是一家物业发展商,深耕于青岛,在山东省全省拥有快速扩张的业务版图,且26年未走出山东省。截至2020年10月31日,天泰控股在山东省8个城市拥有54个处于不同发展阶段的物业项目,其中约47%的项目,位于青岛、济南及烟台。
于规模而言,截至2020年10月31日,天泰控股拥有由附属公司及联营公司开发的土地储备总量约520万平方米;2018、2019年及截至2020年9月30日,天泰控股录得合同销售额分别为64.55亿元、50.57亿元及59.26亿元。无论是土储规模还是销售规模,天泰控股都堪称“迷你”。
创始人隐形
天泰控股的历史可追溯至1994年。彼时,王若雄创办青岛天泰集团,从天泰花园开始正式踏入房地产开发行业。
王若雄热爱艺术,信仰基督教,曾担任中城联盟轮值主席,在房地产行业的知名度和行业地位比肩王石、冯仑等人。在王若雄带领下,天泰集团综合实力曾位列山东排名前列。
但与大多数创始人牢牢掌控企业股权不同,现在站在天泰控股股权架构顶端的不是王若雄,而是一位叫赵洁的人。
尤其令人不解的是,在招股书中,公司创始人、地产大佬王若雄的名字几乎完全消失了。
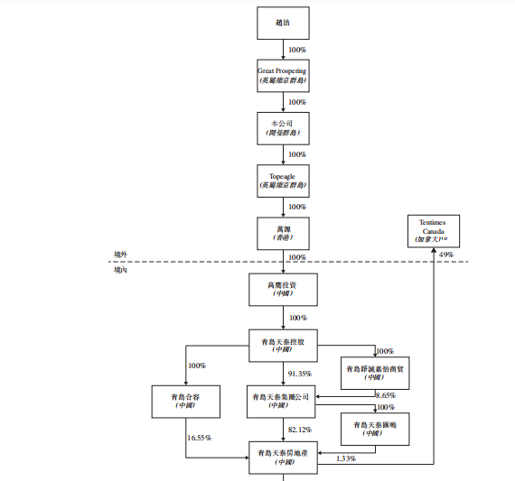
据招股书披露的持股情况显示,经过一系列股权调整与重组后,上市前,赵洁持股100%,为天泰控股的实控人。

王若雄去哪了?据焦点财经了解,早在2002年2月卸任天泰控股董事后,王若雄便逐渐退居幕后,专心从艺,仅偶尔出现在一些场合为天泰国际控股站台。
2010年,王若雄就将其在天泰的全部权益转至一支公益基金后,不再持有天泰任何股权。2014年,外界已经很少看到王若雄的身影。
在公开场合,王若雄最近的一次露面,是2020年12月底,在天泰与平安不动产的合作协议签署仪式中,他现身签约现场。
赵洁是谁
那么,这位名不见经传的赵洁又是什么人呢?焦点财经经过多方了解获悉,赵洁正是创始人王若雄的妻子。
赵洁曾在一家从事港口工程及相关房地产开发的国企工作近20年,直至2001年才进入天泰集团开始担任董事。在此之前,她更多以天泰集团法人王若雄的配偶以及投资人的身份出现。
招股书显示,从1996年开始,赵洁持续透过其控制的Australian Great、上海国雄等投资公司增持青岛天泰集团股权,并自2003 年6月起牢牢控制青岛天泰集团不少于70%的股权。
2019年2月,赵洁全资拥有的青岛天泰控股向青岛天泰集团实施增资。之后,青岛天泰集团由赵洁直接或间接持有100%股权。其中,出于家族安排及为方便行政工作,王若雄的姐姐王清建以赵洁受托人的身份持有青岛天泰集团8.19%的权益。
招股书显示,重组后上市前股权结构显示,青岛天泰集团通过直接和间接方式持股天泰境内房地产运营的主体——青岛天泰房地产83.45%股权。
赵洁曾参与天泰日常管理多年,一度坐到董事长位置。但于2016年11月,赵洁以投入更多时间在家庭及其他个人兴趣上为由,辞去行政职务,仅保留作为最终控股股东。天泰的日常管理及运营一直由执行董事戴大为及王清建以及管理团队进行管理。
其中,戴大为于1996年加入天泰,现任执行董事兼总裁,主要负责管理董事会事务、制定经营策略计划以及作出重大业务决策;王清建,66岁,于1999年加入天泰,现任执行董事兼副总裁,负责集团内部审核及合规事项。除此之外,还有李军、赵民及贾洪辉三名高管,在营运和融资方面均有不少于14年的工作经验。
青岛天泰房地产旗下控股多家房地产公司,其中有一家附属公司为 TentimesCanada,该公司由王若雄与赵洁的女儿王钰雅及女婿持有51%股权。
于上市完成后,天泰控股将由赵洁全资持有的Great Prospering、Luck Rock和公众股东持股。招股书显示,Great Prospering成立于2017年12月,由赵洁持有100%股权;而LuckRock是一家于2020年12月成立,持有上市后股份激励计划的股份,目前亦由赵洁全资拥有。
被放大的利润
天泰控股的销售虽不过百亿,但其营业收入增长迅速。招股书显示,2018、2019年及2020年前9个月,总收入分别为26.44亿元、33.62亿元以及29.31亿元。2019年同比增长27.16%,2020年1-9月同比增长126.51%。同期,天泰控股的净利润仅为3.13亿元、3.17亿元及2.31亿元,甚至不能覆盖天泰控股每年支付的融资成本。

为了“化解”高额融资成本对净利润的影响,天泰控股大范围利息资本化。招股书显示,2018、2019年及2020年前9个月,天泰控股金融负债利息总额分别为2.21亿元、3.18亿元、2.36亿元。同期,天泰控股的利息资本化为1.85亿、2.77亿、2.15亿元。

此外,由于天泰物业项目的位置、产品类型及施工进度对其售价的不稳定性,导致天泰控股的毛利率波动较大。例如,受2019年销售住宅物业平均售价降低的拖累,天泰毛利率由2018年的约36.2%大幅减少至2019年的约26.3%,低于上市房企约30.3%的平均毛利率。而在2020年前9月,因为青岛天泰•书院壹号项目的毛利率较高,天泰毛利率又大幅拉升至35.5%。
声明:本文由入驻焦点开放平台的作者撰写,除焦点官方账号外,观点仅代表作者本人,不代表焦点立场。
