广州一手住宅成交3559套环比升193%
扫描到手机,新闻随时看
扫一扫,用手机看文章
更加方便分享给朋友
焦点研究院 广州房地产市场周报告
报告时间:2021年6月21日至6月27日
出品时间:2021年6月29日
研究员:黄颖
市场聚焦(2021年第26周)
当周适逢 6 月的最后一个周末,加之本轮新冠肺炎疫情近期已有所缓解,广州市多地封闭政策有所调增,为市场交易创造条件。房企和项目加速推货,以冲刺2021 年上半年的销售任务。当周,广州一手住宅供求规模均大幅上扬,多个项目开盘销售或加推新房源,市场热度持续升温。此前市场消息称,广州市场将有新的限价政策落地,尽管市场未见文件,但房企和项目反馈,相关政策已实质性落地,并导致多个项目通过清水房或毛坯交付,以低于市场预期的价格进入市场。
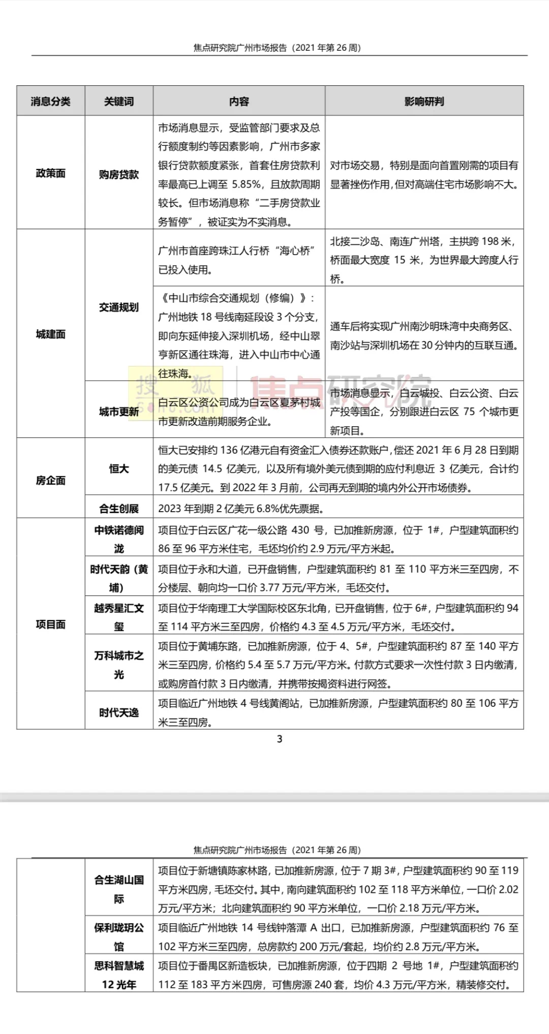
政策方面,市场消息称,受监管部门要求及总行额度制约等因素,广州市有银行首套房贷利率较高已上调至 5.85%,且放款周期长。不过,针对此前市场消息称,“部分银行暂停二手房贷款业务”,相关银行回应为不实消息。城建方面,广州市首座跨珠江人行桥海心桥已投入使用,广州地铁 18 号线有望接驳至深圳,白云区公资公司成为白云区夏茅村城市更新改造前期服务企业。
再来看二级市场:当周广州一手住宅新增供应 4975 套,环比上升 361.08%;面积 49.52 万平方米,环比上升 361.08%。此外,商业性质商品房新增供应 598套,环比上升 1200%;面积 27.77 万平方米,环比上升 2379%。时代天韵(黄埔)、合景誉山国际、合生湖山国际等项目新增供应规模较大。
成交方面,当周广州一手住宅成交 3559 套,环比上升 212.19%;面积 37.33万平方米,环比上升 193.47%。其中,增城、黄埔、南沙分别以 1295 套、705 套和 413 套的成交规模位居前三位。中铁诺德阅泷、时代天韵(黄埔)、越秀星汇文玺等项目入市或加推新房源。
焦点研究院认为,随着本轮新冠肺炎疫情有所缓解,广州市场正有序恢复,加之项目营销动作逐步恢复,市场热度有所上升,交易规模触底反弹。但受“限价”影响,正倒逼房企做出改变,清水房或毛坯交付很可能会成为接下来项目供货的常规手段。近期入市的多个项目供应新房源,已显示出这一动向。此外,广州市场的住房贷款利率有所上扬,2021 年上半年已连续四次上调,对购房需求,特别是首置刚需而言有所挫伤,这一趋势短期内很难改变。加之因额度紧张,导致放款周期延长,对购房需求进一步形成约束,至 2021 年下半年,将对广州市场交易的规模和持续性产生较大影响。

本文内容仅代表作者立场和观点。本文著作权归搜狐焦点所有。未经允许,严禁转载;经允许转载或使用本文时,请注明来源。获得转载授权请联系:focuskf@vip.sohu.com。
声明:本文由入驻焦点开放平台的作者撰写,除焦点官方账号外,观点仅代表作者本人,不代表焦点立场。
