寻找斑马 | 9家房企入围ESG优秀案例首轮名单
焦点财经Focus 2022-06-30 12:08:04
用手机看
扫描到手机,新闻随时看
扫一扫,用手机看文章
更加方便分享给朋友
发现中国房企 ESG 优秀案例,解码榜样
焦点财经讯 房地产时代转轨,ESG 恰逢其时。搜狐焦点、焦点财经、焦点研究院特别策划寻找斑马——发现中国房企 ESG 优秀案例,解码榜样,以资行业镜鉴,在可持续发展之路上行稳致远。
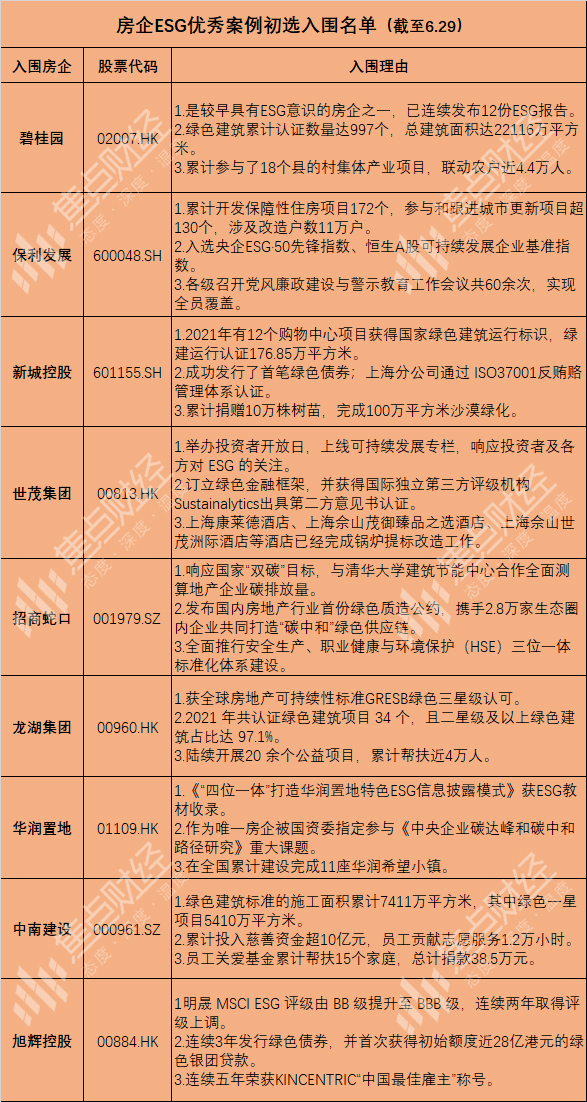
经过初步评选,截至6月29日,碧桂园、保利发展、华润置地、招商蛇口、龙湖集团、新城控股、旭辉控股、中南建设、世茂集团,共9家房企在环境、社会、公司治理方面的出色表现,成功入围房企 ESG 优秀案例大名单,具体入围理由如下:

目前,房企 ESG 优秀案例征集、评选工作仍火热进行,报名地址:https://www.wjx.top/vj/wMNJOz0.aspx,其他优秀案例将陆续进行展示。
声明:本文由入驻焦点开放平台的作者撰写,除焦点官方账号外,观点仅代表作者本人,不代表焦点立场。
