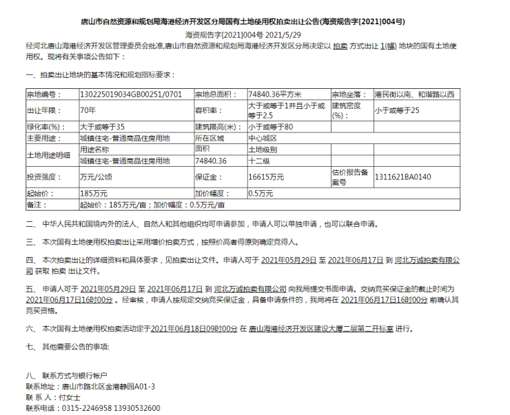
唐山市自然资源和规划局海港经济开发区分局国有土地使用权拍卖
搜狐焦点唐山资讯 2021-06-01 15:16:04
用手机看
扫描到手机,新闻随时看
扫一扫,用手机看文章
更加方便分享给朋友
唐山市自然资源和规划局海港经济开发区分局国有土地使用权拍卖出让公告(海资规告字[2021]004号)
来源:中国土地市场网

声明:本文由入驻焦点开放平台的作者撰写,除焦点官方账号外,观点仅代表作者本人,不代表焦点立场。
