“杭州六小龙”又上岸一条!云深处启动上市辅导,和宇树齐名,80后创始人系浙大副教授
扫描到手机,新闻随时看
扫一扫,用手机看文章
更加方便分享给朋友

出品|搜狐科技
作者|郑松毅
编辑|杨锦
“杭州六小龙”,又来一个IPO!
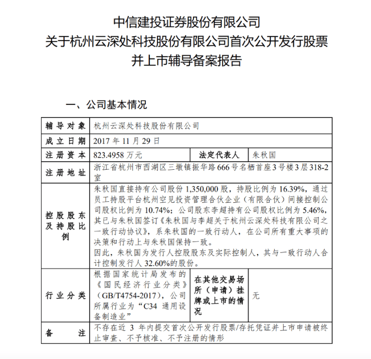
根据中国证劵监督管理委员会官网最新公示信息显示,与宇树科技齐名的另一家“杭州六小龙”公司云深处科技正式启动IPO,已于今年12月23日开启辅导备案,辅导机构为中信建投证券。
此次启动IPO辅导并非突兀之举。公开信息显示,该公司已于今年11月完成股改,由“杭州云深处科技有限公司”正式更名为“杭州云深处科技股份有限公司”,企业类型从“其他有限责任公司”变更为“其他股份有限公司”,为本次IPO辅导备案及后续上市申报奠定了基础。

备案资料显示,公司创始人兼CEO朱秋国直接持有公司股份135万股,持股比例为16.39%,通过员工持股平台——杭州空见投资管理合伙企业间接控制公司股权10.74%;联合创始人兼CTO李超持公司股权比例为5.46%。两人合计控制公司32.6%的股份。
按计划,云深处预计在2026年4月至6月期间向证监局提交辅导验收申请,并配合完成相关验收工作。
值得关注的是,就在IPO辅导启动前夕,云深处科技刚完成一轮大额融资。12月9日,公司宣布完成超5亿元人民币C轮融资,由招银国际和华夏基金联合领投,中国电信、中国联通旗下基金战略投资,云晖资本、中芯聚源等多家机构跟投,达晨财智、前海方舟等老股东继续加持,京东跟投。
本轮融资前,公司已累计完成8轮融资,总金额超10亿元,融资规模处于国内机器人赛道第一梯队。
公司创始人朱秋国向搜狐科技透露,本轮融资资金将主要用于加强四足机器人及人形机器人的研发投入,后续会与京东在应用场景侧有更多合作。
四足机器人全球份额第二,紧逼宇树
成立于2017年的云深处科技,总部位于杭州,聚焦具身智能技术创新与行业应用,核心业务涵盖四足机器人、人形机器人及核心零部件的研发、生产、销售和服务。
“远上寒山石径斜,白云深处有人家。”云深处的命名虽颇为低调,但在火热的具身智能赛道,已是无法忽略的存在。
创始人朱秋国毕业于浙江大学控制科学与工程专业,师从熊蓉和褚健教授,长期聚焦于机器人运动控制研究。据悉,云深处团队规模已接近400人,主要集中在产研、制造、市场销售等方向。
云深处早期研发的“绝影”机器狗和相关技术早在2020年曾登上国际期刊《ScienceRobotics》封面,而“绝影”之名正是借用了《三国演义》中曹操坐骑之名。
朱秋国在当时表示,“绝影寓意疾驰如影、一骑绝尘、难以超越,希望公司可以从中国通向世界。”

2025年是云深处科技的快速发展期,不仅实现业绩快速增长,在产品迭代上逐渐覆盖四足、轮足、人形等产品矩阵。
4月发布全球首款轮足复合四足机器人山猫M20,具备IP66防护等级,可在-20℃至55℃宽温环境作业,且具备高运动性能。

10月推出全球首款行业级全天候人形机器人DR02,打破人形机器人仅能在受控环境使用的局限,为复杂场景作业提供“类人”能力。

根据IDC数据显示,2024年全球四足机器人市场规模约1.8亿美元,出货量约2万台,云深处以18.9%的销量份额位列第二,仅次于宇树科技(32.4%)。

今年9月,朱秋国表示,2024年云深处营收同比增长超过100%,预计2025年其机器人出货量将达到万台级别,目前已进入亚太、中东、欧美等市场。
2025年初,云深处与宇树、深度求索(DeepSeek)等企业一同入选“杭州六小龙”,一时间获得前所未有的关注度。但朱秋国始终在内部对员工反复强调,要“保持清醒”且警惕“傲慢贪婪”。
“我们依然是小公司,始终要靠产品力说话。”朱秋国说。
“六小龙”加速资本化
随着云深处科技启动IPO,“杭州六小龙”的资本化进程已进入密集推进阶段。据了解,“杭州六小龙”包括宇树科技、游戏科学、强脑科技、深度求索、云深处科技、群核科技,目前已有三家明确进入IPO轨道。
宇树科技作为同赛道企业,资本化步伐稍快,已于2025年7月启动IPO辅导,由中信证券担任辅导机构,并在11月中旬完成全部辅导工作进入验收阶段,计划在2025年底至2026年初提交上市申请文件。
定位空间智能“卖水人”角色的群核科技则选择港股,于2025年8月向香港联交所提交申报稿,由摩根大通和建银国际担任联席保荐人,不过其此前2月递交的招股书曾因未在6个月有效期内完成聆讯而失效,此次属于更新材料后重新推进上市进程。
除上述三家已明确IPO路径的企业外,试与马斯克“掰手腕”的强脑科技,资本化筹备也在加速推进,预计Pre-B轮融资金额约1亿美元,公司估值超13亿美元。据知情人士向搜狐科技透露,强脑科技拟选内地或香港上市,或在2026年递交上市申请。
深度求索(DeepSeek)是六家中资本动作相对低调的一家,截至目前暂无公开融资历史,此前因R1等人工智能核心技术突破受到百余家投资机构追捧,但尚未有开放融资迹象,其资本化进程仍处于观望阶段。
而因《黑神话:悟空》火爆出圈的游戏科学,目前尚未有公开的资本化动作披露,仍聚焦于核心业务发展。8月,该公司下一大作《黑神话:钟馗》的预告片在科隆游戏展开幕之夜压轴亮相,具体发售时间有待确认。
从被黄仁勋、马斯克等科技大佬冠以 “神秘的东方力量” 之名,到如今商业化征程势如破竹般猛进,“杭州六小龙” 的崛起故事仍在续写。
可以来猜猜,下一条叩响IPO大门的“龙”,会是谁?
声明:本文由入驻焦点开放平台的作者撰写,除焦点官方账号外,观点仅代表作者本人,不代表焦点立场。
