外地人如何较快落户上海?
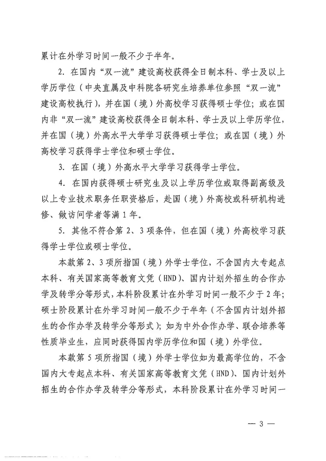
扫描到手机,新闻随时看
扫一扫,用手机看文章
更加方便分享给朋友

很多在上海打拼的外地朋友想在上海买房立足,却被各种限购政策限制了,白白错失了上车的优质机会。
说真的,买房就和谈对象一样,一旦错过可能就真的错过了...
在所有咨询的群体当中,有相当一部分外地朋友是在排队等落户的。
小宝不得不说,落户是外地朋友较快在上海拿到购房资格的方式~

上海居民户口簿(图片来源于网络)
一般来说,外地户口可以落户上海的方式有以下六种:
①上海居住证转常住户口政策
②创新创业、投资、企业人才落户政策
③《人才引进》直接落户上海政策
④《留学生落户上海》政策
⑤应届毕业生72分落户上海政策
⑥夫妻投靠落户政策
今天这篇文章,小宝就一次性讲透外地人如何光速成为“上海人”!
01
应届生毕业生落户

去年的时候应届生落户政策进行了调整,将原来“以北京大学、清华大学为试点,探索建立对本科阶段为国内高水平大学的应届毕业生,符合基本申报条件即可落户”的政策,范围扩大至在沪“世界一流大学建设高校”。在沪“世界一流大学建设高校”包括上海交通大学、复旦大学、同济大学、华东师范大学四校。也就是说,该4校应届本科毕业生符合基本申报条件即可直接落户。
同时“博士、研究生符合基本申报条件即可落户”,“世界一流大学建设高校应届硕士毕业生符合基本申报条件即可落户”。因此,交大、复旦、同济和华师大的本科、硕士、博士应届毕业生符合申报条件即可直接落户。
较新一期的“非上海生源落户积分”是72分。积分细则是根据你上什么学校,得过什么奖,排名前列份工作在哪里得来的。
比如:双一流院校给15分,211院校给12,普通院校给8分;还有就是博士生算27分,研究生24分,本科21分;再有就是各种市级、全国竞赛等等这种,按比赛级别给分的。
总结来讲,目前应届生想要落户上海还是相对容易的,但要注意在校期间不能有正式工作,不能缴纳过社保。
02
居住证转户口

这是最普遍的一种落户方式。
重点是中级职称这个标准,要在:“上海被在本市被聘任为中级及以上专业技术职务或者具有同等技师以上职业资格,且专业及工种对应”。
那有些公司是没有职称这一说的,怎么办?
没关系,可以用收入界定,记住一个周期“连续3年”;分下面这几种情况,都可以无视中级职称:
①连续3年社保基数,高于平均工资两倍,大概你的年收入要在17.12万;
②连续3年的个税缴纳,跑赢同行业中级技术、技能或管理岗位年均薪酬收入水平的;
③连续3年经营公司,纳税达到标准的,或雇佣上海员工人数达到标准的
以上总结来讲,居转户七年青春砸下去,只要上进点的,基本都是上海欢迎你。
03
留学生落户

去年上海出台过留学生落户上海的新政策👇










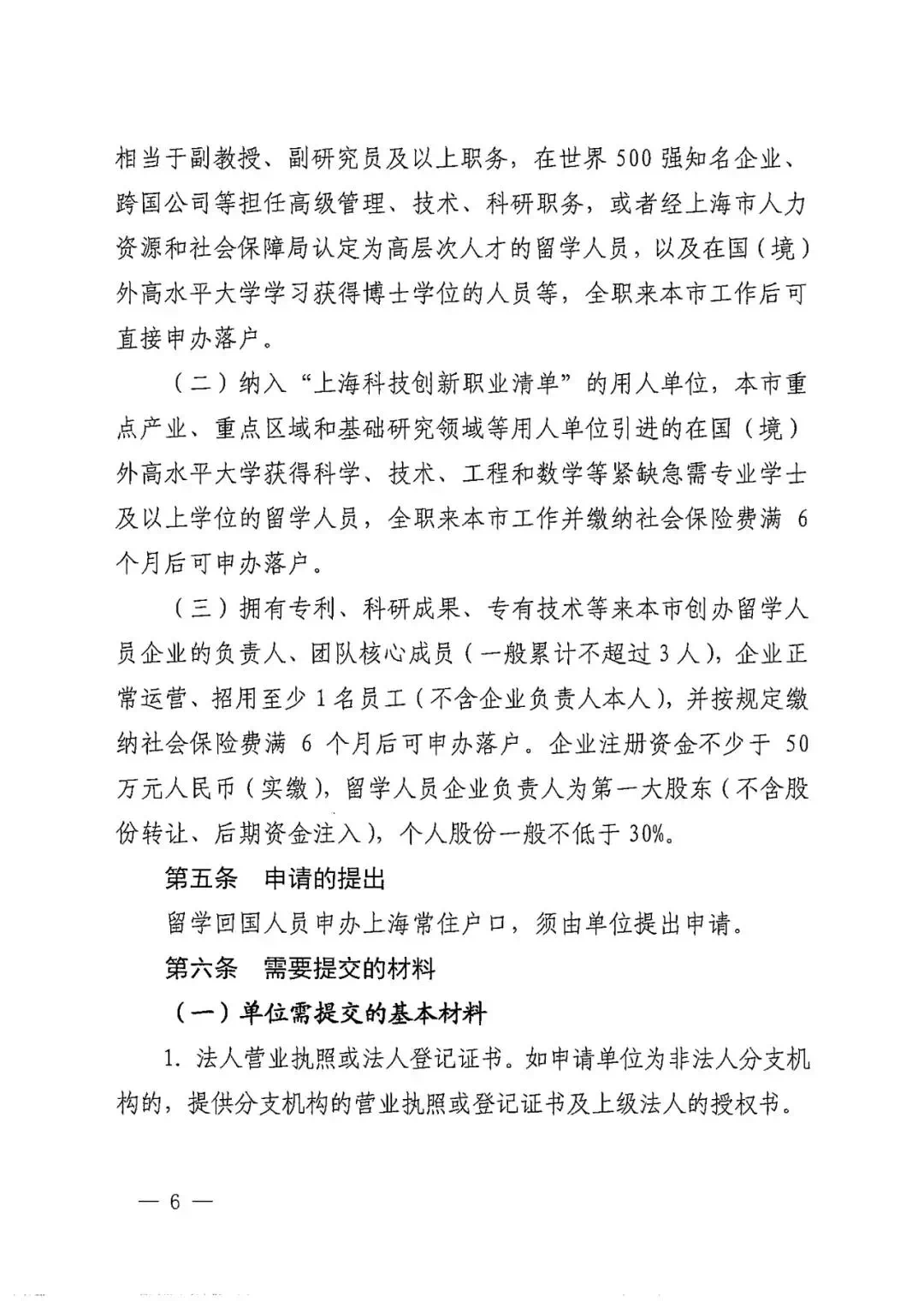
简单概括,目前留学生落户上海新政主要有以下5大重点:
1. 原先很多学校不错,但是排名不在QS500强内的同学,可能不再需要通过在上海缴纳1年1.5倍的社保基数落户,可直接缴纳半年1倍社保基数落户!
2. 符合条件的博士留学生无需累计社保,可直接落户上海!
3. 排名前列份工作地不再需要在上海!
4. 申请落户时不再需要税单及任何社保证明,全部更改为人才中心后台查验!
5. 新增激励措施!
(1)部分博士可直接落户
(2)重点的单位工作半年即可落户
毫无夸张的说,现在是留学生最容易落户上海的时机!以上政策红利会持续到2025年!
04
引进人才

上海正在不断优化人口结构,对人才的引进无疑是一条不错的造血之路。但从放松人才引进的口子来看,短期经济效应不会带来多大的变化。每月人才引进的公示不过一千多人,新政下也近期也不会有多大的变化。
抢人或者说吸引更多优秀的人来到,上海按照这几年经济增速和老龄化问题想必也是需要做的。
说实话,这些人才不是上海在挑他们,而是他们在挑上海。
类似有“国医大师”、“名中医”称号的人才,基本都是在各地方担任要职,在不在上海无所谓的。这样的职业上海落户几乎无障碍。
而且我们也看到,新一线城市的人才争夺远比上海努力的多,「租房补贴」和「购房补贴」成了一些城市的标配,极大降低了城市迁徙的安居成本,对于优秀的年轻人来说,尝试的成本变低了、机会也不见得比上海差。

数据来源于36氪
05
投靠落户

投靠落户,上海不是没有,只是卡的很死。
投靠落户,主要有夫妻投靠、子女投靠、老人投靠这三种。渠道有的,但限制条件比较特殊,特别是子女投靠、老人投靠,基本上还要牵扯到上个世纪的遗留问题,对年龄也有限制。
06
创新创业、投资、企业人才

排名前列是在上海作出重大贡献并获得奖励的。
第二是获得高级职称的,而且从事的工作是相对应的,这一条同上面的中级职称。
第三是在上海远郊、五大新城从事卫生、教育等岗位满5年的。
可以参考之前的杨超越~ 在上海开了公司成了纳税大户也算是有重大贡献的人才。

图片来源于网络
07
新落户人口对上海楼市的影响

从上海施行新盘计分制以来,之前一直有业内在讨论外地无房朋友在上海落户取得购房资格后,对楼市会不会造成影响。
要判断这个影响,就要判断这部分人从有购买资格到有购买能力要几年时间。
根据贝壳研究院《2020新一线城市居住报告》显示,上海购房平均年龄为34.6岁,和北京并列全国第二。
来源于贝壳研究院
受制于高房价及限购政策的影响,购房群体在一线城市买房置业的难度较大。
但是过去的交易数据也许无法被当作对未来数据的准确假设依据,95后这代人在买房的选择上都和目前30几岁的80后买房者不一样了。
根据贝壳找房《95后新社会人婚恋居住调查报告》 数据显示,57.6%的95后在脱单后或预计未来脱单后买房的意愿“显著增强”,不仅如此,有24.6%的95后甚至选择了买房“意愿强烈”。

数据来源于贝壳找房
95后整体来说是生活富足的一代人,大部分都衣食不愁、受到过良好的教育。贝壳研究院调查报告显示,95后的家庭普遍不缺房,无房家庭占比尚不足1成。
另外,在购房实力上95后也不可小觑,在重点城市数据中,95后购房全款比例超四成,显著高于80、90后群体。
不过,如果这样就认为95后“啃老”厉害,就显得偏颇。报告显示,纯靠父母买房的占比仅有2.6%。

数据来源于贝壳找房
随着落户政策的红利会在接下来五年不断具像化,售楼处的面孔也许会更年轻了。
回到刚才的问题,这部分落户的人对楼市有影响吗?
微观层面上,落户或许能提供每年几千张或者过万房票的新增流动性;但是中观层面上,整个购房群体的年龄结构也会随着新落户的“上海人”而变化,购房意愿被拉升,不只是本科应届生,硕士毕业生有更高的起薪和供贷能力;宏观层面上,落户买房的红利是被很多行业、企业看在眼里的,是城市整体综合能力和民生资源的较量。
这个影响要放到多重因果关系里去看,放到更大的趋势里去看。
最后说一句,希望可爱的“新上海人”们和310们都能早日买房哦~~
声明:本文由入驻焦点开放平台的作者撰写,除焦点官方账号外,观点仅代表作者本人,不代表焦点立场。
