文旅三方观察丨文化产业这十年
扫描到手机,新闻随时看
扫一扫,用手机看文章
更加方便分享给朋友
来源:中国经济网综合
2022年8月,文化和旅游部产业发展司司长缪沐阳在“中国这十年”主题新闻发布会上表示,“党的十八大以来,我国文化产业和旅游产业已经成为经济增长的新动力、新引擎,在促进国民经济转型升级、提质增效、满足人民美好生活需要方面,发挥了重要作用。这十年的文化产业发展,可谓是‘日出江花红胜火’。”
一句“日出江花红胜火”,可谓是文化产业十年发展的生动写照。
这十年,我国文化产业实现较快增长,文化产业规模不断壮大,整体竞争力明显提高;产业结构不断优化,业态越来越丰富,增长动力正在从要素驱动、投资驱动转向创新驱动;文化服务业成为推动文化产业发展的主体力量,文化产业对国民经济增长的贡献逐年增大。
这十年,文化产业成为国民经济增长的新动能和新引擎
国家统计局数据显示,十年来,我国文化产业增加值从2012年的18071亿元增长到2020年的44945亿元,年均增速12.1%,占同期GDP的比重从3.36%上升到4.43%。文化产业呈现出生机勃勃的发展势头,文化产业增加值占GDP的比重持续增加,带动了相关产业的发展,成为国民经济增长的新动能和新引擎。
同时,文化产业因资源消耗低、环境污染少、科技含量高,具有低碳经济、绿色经济的特点,为国民经济转型升级和提质增效提供了有力支撑。
文化产业的市场化发展和市场体系的构建离不开市场主体。这十年,文化骨干企业不断壮大,成为文化产业实现较快发展的主体力量。有力支撑了我国文化产业的发展。十年来,全国规模以上文化企业数量从3.6万家增长到了6.5万家,年营业收入从5.6万亿元增长到11.9万亿元。
这十年,文化产业结构体系不断优化
2018年4月份,国家统计局公布了《文化及相关产业分类(2018)》,将文化产业分为9大门类,分别是新闻信息服务、内容创作生产、创意设计服务、文化传播渠道、文化投资运营、文化娱乐休闲服务、文化辅助生产和中介服务、文化装备生产、文化消费终端生产。
国家统计局相关负责人表示,此次分类修订增加了符合文化及相关产业定义的活动小类,其中包括了互联网文化娱乐平台、观光旅游航空服务、娱乐用智能无人飞行器制造、可穿戴文化设备和其他智能文化消费设备制造等文化新业态。同时吸收了近年来文化体制改革的有关成果,突出了文化核心领域内容,体现了文化生产活动的特点,类别结构设置符合我国文化改革和发展管理的现实需要和认知习惯。
2018年5月份,国家统计局和中宣部联合发出了《关于加强和规范文化产业统计工作的通知》(以下简称《通知》)。针对近年来出现的“文化创意产业”、“数字文化产业”、“数字产业”等新概念,《通知》明确指出:“各地区要坚持以文化属性定位定向,继续统一使用文化产业概念,不宜简单以新概念代替文化产业概念、自行扩大统计口径。”
文化产业统计是促进文化大发展大繁荣的一项十分重要的基础性工作,是实施宏观调控、进行监测评价的重要组成部分。做好文化产业统计,关系文化发展改革的战略决策,对于加强宏观管理、制定规划政策、推动文化产业科学发展,都具有十分重要的意义。《通知》的出台可谓正当时,为结合实际,探索健全、科学、可行的文化产业统计制度指明方向。
2018年,还发生了一件重要事情。
根据《深化党和国家机构改革方案》,文化部、国家旅游局进行了职责整合,组建文化和旅游部,作为国务院组成部门。4月8日,新组建的文化和旅游部正式挂牌。
文化和旅游部主要职责是,贯彻落实党的文化工作方针政策,研究拟订文化和旅游工作政策措施,统筹规划文化事业、文化产业、旅游业发展,深入实施文化惠民工程,组织实施文化资源普查、挖掘和保护工作,维护各类文化市场包括旅游市场秩序,加强对外文化交流,推动中华文化走出去等。
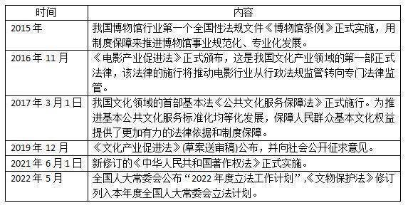
这十年,文化政策从“小文化”向“大文化”转变
这十年,中央和国务院有关部门进一步加大了文化产业政策的扶持力度,制定出台了一系列针对性强、含金量高的政策措施,明确了政策导向,优化了产业环境,有效推进了文化领域供给侧结构性改革。
这十年,文化产业政策已经由追求文化产业的数量增长转变为提高文化产业发展质量,为推动文化产业成为国民经济支柱性产业而努力。
这十年,文化产业政策的部门联动趋势愈加明显,综合型政策在文化产业政策体系中的比重越来越大。有数据显示,据不完全统计,从2012年到2017年重点的78项文化政策制定主体来看,除了文化部制定的15项政策之外,其他部门单独出台较少,而由国务院及各部委联合发布的政策则达到63项,政策内容涉及文化消费、知识产权建设、数字创意产业、市场监管、对外文化贸易、文化法律法规等各个领域,呈现出较强的综合性特点与部门合作发展特点。
多方出力、联动实施不仅提升了文化产业政策的实施效率,也拓宽了文化产业发展领域,提升了文化政策制定的科学性。文化产业政策正在从“小文化”走向“大文化”。
这十年,文化产业新兴业态发展强劲
2014年,一个重磅文件出台——《国务院关于推进文化创意和设计服务与相关产业融合发展的若干意见》(以下简称《若干意见》),被业内称为“10号文”,《若干意见》的出台,为文化产业的发展打开了一扇门。
在技术的加持下,文化与国民经济相关产业加速融合发展,跨界融合已成为文化产业发展最突出的特点。文化产品和服务的生产、传播、消费的数字化、网络化进程加快,新的文化业态应运而生。数字内容、动漫游戏、视频直播等基于互联网和移动互联网的新型文化业态成为文化产业发展的新动能和新增长点,“互联网+文化”成为文化产业发展的重要趋势。
国家统计局数据显示,2021年,在全国规模以上文化及相关产业中,数字文化新业态特征较为明显的16个行业小类实现营业收入39623亿元,比上年增长18.9%;两年平均增长20.5%,高于文化企业平均水平11.6个百分点;占文化企业营业收入的比重为33.3%,比上年提高0.8个百分点。其中,可穿戴智能文化设备制造、互联网广告服务2个细分行业营业收入两年平均增速分别为46.4%和31.8%。
2022年上半年,文化新业态支撑作用进一步增强。以数字出版、智能文化设备制造等为代表,文化新业态特征较为明显的16个行业小类实现营业收入19990亿元,比上年同期增长2.9%,增速快于文化企业平均水平2.6个百分点;占文化企业营业收入比重为35.7%,占比高于上年同期0.9个百分点。其中,数字出版、娱乐用智能无人飞行器制造、可穿戴智能文化设备制造3个行业小类营业收入增速较快,分别达26.0%、18.4%和17.3%。
随着“文化+”的不断深入,产业间边界日趋模糊,文化产业正深入融合到国民经济的大循环中,成为新常态下促进经济转型升级的新动力。(中国经济网 成琪)
声明:本文由入驻焦点开放平台的作者撰写,除焦点官方账号外,观点仅代表作者本人,不代表焦点立场。
