富力物业IPO:神秘股东驰援李思廉和张力 | 深读
扫描到手机,新闻随时看
扫一扫,用手机看文章
更加方便分享给朋友
作者 | 王泽红
出品 | 焦点财经
酝酿多年,富力物业终于启动上市之路。最早传出上市计划是在2015年,枕戈待旦六年后,于4月26日晚间递交招股书。
将其包含在内,已递表正在排队聆讯的物企,已有十余家,包括融信服务、禹佳生活服务、新希望服务、德信服务、世纪金源服务、朗诗绿色生活、中骏商管和海伦堡分拆的海悦生活。
富力物业是当中规模较大的一家物企,在管面积为6940万平方米,超过了世纪金源服务6390万平方米。其余物企都属于“蚊型”物企,在管面积规模介于1000万平方米至2000万平方米间。前几日刚递表的海悦生活,在管面积为2430万平方米。
相比之下,富力物业的股权架构也相对简单,既没有二代和家族成员,也没有高管团队。
执掌富力物业的是王珩,担任董事长职务。胡杰是她的搭档,任职副董事长兼总裁。二人是跟随两位老板李思廉、张力多年的能臣干将。
王珩是富力老人,1992年从上海交通大学毕业三年后,加入富力地产,一步步从底层做起,担任过人事行政部经理、人事行政总监、富力地产董事会秘书、副总经理,目前职位为富力地产副总裁。
对于物业板块,她并不陌生,早在2002年便进入富力物业,担任天力物业的监事,4年后成为天力物业的董事,负责富力物业的业务发展和策略。
胡杰是投行出身,也是毕业时间不久便加入富力地产,至今已将近20年。曾担任富力地产投资部经理,负责富力的重组、上市和重大投融资工作,如今是富力地产副总经理。
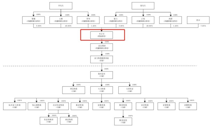
李思廉、张力持股92.96%
富力物业的前身是天力物业,正如富力地产的前身是天力房地产开发和天河天力建筑一样。
2019年12月,李思廉和张力各自出资50%注册成立广州富星,作为物业板块重组整合的平台,先后收购大同恒富、华信物业和天力物业;2020年底,富力物业注册成立后,于2021年4月收购广州富星全部股权,被整体装入上市主体。
大同恒富、华信物业和天力物业随之成为富力物业赴港上市的三大附属。当中,天力物业是主要营运的附属公司之一,也是富力物业业务的集中管理平台。
至此,富力物业完成上市前的架构调整和重组。
在向港交所递表的前半个月,富力物业引进一位战略投资者陈思乐,以10亿元人民币占股7.05%。富力物业上市前的股权架构也浮出水面:李思廉和张力分别持股46.48%,陈思乐持股7.05%。
陈思乐是谁?
陈思乐是李思廉和张力的亲友,此次通过自己名下的企业升卓战略投资富力物业。
招股书中,陈思乐的信息并未透露更多,仅提及他是一位企业家,与富力物业也相识多年;由于其业务网络和经验,引入其作为投资者,可以协助拓阔富力物业的股东基础并带来形象增值。
据焦点财经了解,陈思乐是寰图(中国)有限公司集团董事会联席董事长兼集团总裁,有着丰富的商办运营经验。他所供职的ATLAS 寰图,是一家从初始的共享办公业务,到发展成融合了共享办公、商业管理、物业管理、建设管理四大业务板块的全链条写字楼运营商。
2020年11月,ATLAS 寰图与富力海南区域公司达成合作,ATLAS 寰图将为富力首府的超 5A 甲级写字楼——富力中心打造星级标准的办公空间,并为富力首府项目内的甲级办公写字楼提供商业管理解决方案。
从双方的合作轨迹看,此陈思乐或许就是彼陈思乐。更为重要的是,此次富力物业赴港IPO,是将“住宅+商业”一起打包在内,包括零售物业、写字楼及服务式公寓。而陈思乐的主业正是商管。
扩张并购标准
虽然囊括住宅物业和商业物业,但是从体量来看,富力物业的规模并不大。截至2020年底,总在管面积为6940万平方米,其中住宅物业在管面积5810万平方米,商业物业在管面积为1120万平方米。
项目储备方面,截至2020年底,其已订约管理671个物业项目,签约总面积约1.06亿平方米。其中包括381个住宅物业项目,签约面积约8890万平方米;以及290个商业物业项目,签约面积约1740万平方米。
按照在管规模来看,富力物业大致与中奥到家的规模相差不多,处在物企在管规模第三梯队。排名前列梯队的保利物业、碧桂园服务和雅生活等5家企业在管面积超3亿平米;第二梯队的物企在管规模介于1-2.6亿平米之间,包括远洋服务、绿城服务、招商积余等十余家企业。
分地区来看,富力物业的业务分布于全国102个城市的552个项目,主要集中于大湾区、长三角地区和环渤海经济圈,分别占总在管面积的22.7%、10.4%及39.9%。
如果将2021年以来的新增面积计算在内,富力物业的总在管面积可以增加至7160万平方米。富力集团的土地储备,将会是其规模扩增的一大助力。
截至2020年底,富力集团总土储约6430万平方米;另外,富力集团旗下还拥有136家豪华酒店,其中91家豪华酒店正在运营中,45家豪华酒店正在开发中。
在过往的三年中,富力物业的服务项目,几乎全部来自富力集团及其联营公司,来自第三方的拓展项目很少。为了加强第三方拓展能力,富力物业也将会与同行一样,采用并购的方式,加速自身规模的扩张。并在标的筛选上,设定了三个标准:
排名前列,优先考虑位于大湾区、长江三角洲、渤海经济圈和中国其他东部沿海较为发达地区的物企;
第二,按物业组合论,会更注重与其自身互补型服务企业,如在管理商业物业、公建业态方面有丰富经验及比较优势的物企;
第三,按财务指标论,主要会考虑年均收入增速不低于7.0%、在管建筑面积增速不低于6.0%、毛利率不低于10.0%、净利率不低于5.0%及经营活动所产生的现金流量为正的企业。
声明:本文由入驻焦点开放平台的作者撰写,除焦点官方账号外,观点仅代表作者本人,不代表焦点立场。
