学区房暴跌60万?上海16区高中资源盘点 →
扫描到手机,新闻随时看
扫一扫,用手机看文章
更加方便分享给朋友
3月16日,上海教委发布了中考改革的新政。影响持续蔓延,“上海学区房暴跌60万”的报道逐渐满天飞。教育+房子+钱,最能撩拨当前“内卷打工人”的三要素聚齐,围观者唏嘘惊叹,局中人稀松平常。毕竟,有“人”的地方,就有“江湖”。学区房的形成固然受政策影响,形成到底还是取决于人。人动风起,焉得树静?ONE上海在“教育公平化”的道路上再进一步。2022年起,上海市优质高中将拿出其招生总计划数的65%(委属)、50%-65%(区属),来进行“名额分配综合评价录取招生计划”,剩下的名额则通过高中自主招生和统一考试招生来录取学生。即把优质高中(四大八校)的招生名额,根据科学、均衡的分配方法,分配到上海的每一所不挑生源的初中。

上海“初升高”的竞争异常激烈,而头部高中(四校八大)几乎垄断上海清北复交名额。为了维持名校升学率,头部高中往往定向头部初中定向招录“尖子生”。而“牛小-牛初-牛高”也是过去大家默认的“VIP快速通道”。
但新政中的“全覆盖”“所有不择生源的学校”意味着,这一次,初中学校都站在了同一起跑线前,名额分配情况下,普通初中考上优质、头部高中的学生数量整体上将大大增加,对家庭对学生而言,考上优质、头部高中的“成本”相对更低、机会相对更大。
TWO
跟着新政落实的加码在3月19日,上海市房地产经纪行业协会,发起自律倡议,倡议房地产中介不炒作学区房概念。
这样的倡议会落实到哪一步?我们难以预测。但也真诚的希望,为了孩子们美好明天奋斗的家长,可以“理中客”一些。
政策在不断进步,从教育资源更公平化,从房屋交易监管更严,从市场环境更去情绪化···我们,也需要进步。
盲目的一刀切或极与极都容易偏颇,能减缓内卷的只有身在其中的我们。

THREE竞争激烈的上海,各区又有哪些学校备受关注呢?据统计,2020年上海共有250所高中参与中考招生。其中,包括市实验性示范性高中、市重点分校、市特色高中、区实验性示范性高中和一般高中。房姐据公开信息为大家整理了各区高中学校资源,表格数据谨供参考 ↓
黄浦区
黄浦区共计17所高中。

黄浦区重点高中梯队排名如下:

徐汇区
徐汇区共计18所高中。

徐汇区重点高中梯队排名如下:

长宁区
长宁区共计9所高中。

长宁区重点高中梯队排名如下:

静安区
静安区共计22所高中。

静安区重点高中梯队排名如下:

普陀区
普陀区共计14所高中。

注:华二普陀校区为今年新增,仅对区内招生
普陀区重点高中梯队排名如下:

虹口区
虹口区共计13所高中。

虹口区重点高中梯队排名如下:

杨浦区
杨浦区共计17所高中。

杨浦区重点高中梯队排名如下:

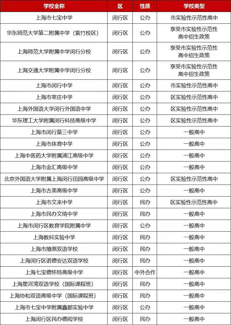
闵行区
闵行区共计25所高中。

闵行区重点高中梯队排名如下:

宝山区
宝山区共计15所高中。

注:华二宝山校区为今年新增,仅对区内招生
宝山区重点高中梯队排名如下:

嘉定区
嘉定区共计9所高中。

嘉定区重点高中梯队排名如下:

浦东新区
浦东新区共计51所高中。

浦东新区重点高中梯队排名如下:

金山区
金山区共计10所高中。

金山区重点高中梯队排名如下:

松江区
松江区共计8所高中。

松江区重点高中梯队排名如下:

青浦区
青浦区共计8所高中。

青浦区重点高中梯队排名如下:

奉贤区
奉贤区共计7所高中。

奉贤区重点高中梯队排名如下:

崇明区
崇明区共计7所高中。

崇明区重点高中梯队排名如下:


一所好的学校对于孩子的一生影响一定是重大的。为了下一代能更轻松更有一些起步优势,追求更高的教育质量和生活质量从来都没错处。但当教育这样一件纯粹的事可以“登顶”在另一个领域中“封神”时,值得我们警惕。
优质的学校资源是区域综合实力积累的资本,却不应成为房产交易市场上个体的“奇货可居”。楼市去“学区房”化的明天会不会到来,我们不清楚,但这个明天由我们决定。
向下一个山顶攀登而去的路上,希望大家都能更理性。
至于什么是更好的教育?一千万家长心中有一千万答案。
声明:本文由入驻焦点开放平台的作者撰写,除焦点官方账号外,观点仅代表作者本人,不代表焦点立场。
