第七届中国智能家居国际高峰论坛圆满召开
扫描到手机,新闻随时看
扫一扫,用手机看文章
更加方便分享给朋友
2021年12月16日,由中国家用电器研究院、中国标准化协会主办,中家院(北京)检测认证有限公司、国家智能家居质量检验检测中心承办的2021第七届中国智能家居国际高峰论坛在广东深圳顺利召开。由于疫情防控要求,本次会议以线下线上同步的方式举办,来自研究院所、行业协会以及主要智能家居生产企业的代表80余人参与了此次论坛。
中国家用电器研究院副院长曲宗峰出席会议并致辞,他指出万物互联互通一直是人们对于未来生活的美好向往,到2025年,预计具有运算功能、能够与用户进行信息交互的智能家居的市场规模将突破 8000亿元,具有足够的成长空间。然而智能家居产业在迅猛发展的同时,仍然暴露了很多问题,现阶段智能家居的智能交互体验不佳,由于互通标准的限制,不同品牌之间无法互联,无感化和安全性的协调仍有提升空间。此外,价格较高也影响了市场的接受程度,硬件单品的创新不足、信息平台的不成熟、服务水平没有落地等问题仍然较为明显。现阶段,真正智能的未来生活仍正在路上,还需要智能家居行业各方加强联动,推动创新,使行业发展进入快车道。
产品技术迭代 智能认证助力品质消费生活
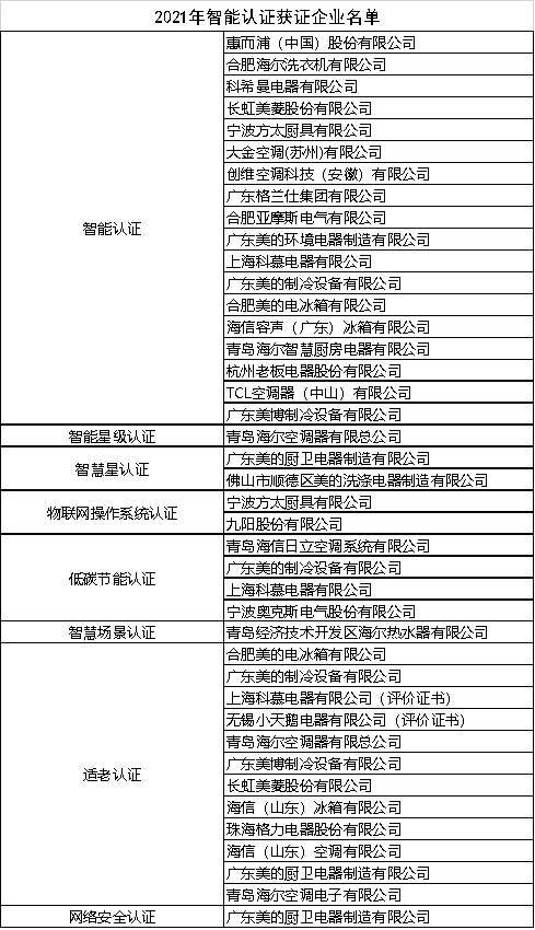
近年来,智能家居已经开始向娱乐、安防、养老、健康医疗等多个场景渗透,丰富多样的人机交互方式使智能家居的使用更加便捷,智能互联也开始向以用户为中心的主动互联方向发展。但智能产品在市场层面的认知度仍然有所欠缺。基于此痛点,中国家用电器研究院、 中家院(北京)检测认证有限公司在智能家居团体标准和实施规则的基础上,推出了多项智能产品相关认证,帮助消费者根据自己的切身需求,甄别真正智能的产品,打开对于智能产品的认知度。在本次论坛上,中家院发布了2021年度的智能认证、智能星级认证、智慧星认证、物联网操作系统认证、低碳节能认证、智慧场景认证、适老认证,共30余家智能家电、智能家居制造企业的多款产品获得了认证证书。

在双循环发展格局下,如何更好地匹配国内外市场需求是中国制造面临的重要问题,联合认证具有更高效、品牌附加值更高的特点,是衡量智能家居产品整体能力的较佳手段。在本次高峰论坛上,中家院(北京)检测认证有限公司与TÜV南德意志大中华集团共同推出了网络安全联合认证。据悉,此项认证依据T/CAS 499—2021 《智能家用电器网络安全技术要求和测评方法》,对智能家居产品信息安全水平提出了更高要求,产品需要达到中家院和TÜV所提出的所有技术要求方能获证,代表了智能家居产品信息安全方面的高质量。希望借助双方的专业能力,为优秀的智能家居产品保驾护航,为中国智能家居产品走出去奠定基础。本次论坛上,广东美的厨卫电器制造有限公司获得了此项认证。
IoT是智能家居的核心技术,IoT的稳定性、安全性和可靠性是评价智能家居的重要指标。为了进一步推动IoT测试技术在发展和应用,提升智能家居产品的整体水平,近年来,中国家用电器研究院以联合实验室的形式积极推动行业企业实验室的IoT测试能力提升。在此次发布会上,美的集团IoT正式成为了中国家用电器研究院IoT联合实验室,双方将通过共性技术研究、检测认证、技术标准、科技项目等方式合作,共同推进行业IoT测试能力的升级和发展。
领跑更进一步 领跑者产品助推制度全新升级
企业标准“领跑者”制度是国家自2016年推出的一项增加中高端产品和服务的有效供给,并辅以支撑高质量发展的鼓励性政策。在今年,基于企业标准“领跑者”制度,“领跑者”产品认证将高标准、严指标、优产品的理念进一步落地,直接指导消费者选购产品。
此次论坛上,由中国标准化研究院资源环境研究分院综合业务部 彭妍妍 主任向获得除湿机、储水式电热水器、吸油烟机、电烤箱、微波炉、家用电磁灶、蒸汽挂烫机、洗碗机、干衣机、空气净化器“领跑者”产品认证的企业颁发了认证证书。此批认证通过了中家院(北京)检测认证公司基于企业标准“领跑者”制度推出的认证评价方法,评定流程公正、严格、专业,将引导消费者选购更高技术、更优质量的产品。

此次高峰论坛还发布了较新的母婴级洗衣机性能认证产品目录,海尔、小天鹅、美的和小吉的四款产品获得了此项认证。据悉母婴洗衣机认证在家电行业内首次提出“母婴级”概念,其检测项目在传统母婴检测项目的基础上进行了升级,使其更适应新一代母婴群体的需求,帮助消费者选购到切实有效,能解决实际问题的母婴家电。

行业快速发展 AI挑战催生智能家居新机遇
随着我国进入高质量发展新阶段,双循环发展新格局也在逐步建立,外部环境的变化对智能家居行业的发展带来了新的机遇和挑战,一方面,双碳、适老等国家政策也为产业的发展注入了一针强心剂,行业发展有了进一步的发展方向;另一方面,数据安全、个人隐私保护以及上下游行业的形势变化,也给智能家居行业带来了新的挑战。本次高峰论坛聚焦双碳、信息安全、智能场景、智能产业链、“领跑者”等关键词,希望能够推进跨领域、跨行业交流,推动产学研深度融合和行业技术升级。
在论坛上,中国电力科学研究院有限公司用电技术研究室陈宋宋主任带来了“双碳目标下智能家电负荷聚合参与电网互动响应技术与应用”的相关分享,他指出清洁替代、能源配置和能源消费是我国实现双碳目标的主要抓手,其中,节能和能效非常关键。针对居民侧的用户互动响应限制问题,智能家居等产品由于具备先天优势,在用电设备负荷符合性分析中表现较好,在未来,对于智能家居聚合负荷的潜力将非常大,能够在我国双碳目标实现过程中起到关键性作用。
家电节能降碳需要对其生命周期和碳足迹进行整体评估和分析,这就需要专门的标准支撑。在论坛上,全国环境管理标委会生命周期评价分委会彭妍妍秘书长,对我国家用电器生命周期评价标准化进展进行了专题报告,为下一步家电企业推进产品碳足迹提供了方法建议,并介绍了“双碳专项公益基金”概况。
智能家居网络安全是近年来整个行业都非常关注的问题,TÜV南德意志大中华集团钟浩燃高级首席工程师深入解读了智能家居网络安全国际标准和要求,介绍了网络安全评估联合认证的具体内容,为我国智能家居制造企业适应和开拓市场、降低成本提供了有效指引。
针对智能家居交互问题,科大讯飞AIoT徐燕松副总裁从家电新场景的五个维度进行了全方位剖析,并针对AI对家居赋能的软件服务硬件化、通用型AI垂直化、AI算法芯片化等趋势进行了讲解。质量是智能家居产品的关键,与传统家电不同,智能家居产品质量关注的维度更广。此次论坛上,国家智能家居质量检验检测中心焦利敏主任就信息安全、互联互通、人机交互等智能家居质量检测的关键点进行了全面介绍。
智能家居应用离不开制造企业的创新和落地,优秀的解决方案不仅能够提升消费市场的市占率和关注度,还能够推动智能家居行业整体的升级和发展。此次论坛上,安心加云联智能家居产品总监 谢鑫、美的IoT 品质与测试总监姚昌松、TCL实业智能家居解决方案事业部产品总监刘复鑫分别从地产精装、物联生态和智能家电核心逻辑等角度对智能家居如何打造优秀解决方案进行了专题分享,受到了参会观众的关注。
智能家居行业发展路径的探索,不仅关乎到传统家电产业集群升级,也关乎我国产业转型和经济结构调整。智未来 AI生活,智能家居的发展离不开技术的创新和市场的反馈,中国智能家居国际高峰论坛将持续打造智能家居技术的高端交流平台,为智能家居行业赋能,助推智能家居行业迈向更美好的未来!
声明:本文由入驻焦点开放平台的作者撰写,除焦点官方账号外,观点仅代表作者本人,不代表焦点立场。
