城市周报 | 深圳一手住宅成交909套二手住宅466套
扫描到手机,新闻随时看
扫一扫,用手机看文章
更加方便分享给朋友
焦点研究院 深圳房地产市场周报告
报告时间:2021年9月6日至9月12日
出品时间:2021年 9月14日
研究员:王耀天 朱昉
市场聚焦(2021年第37周)
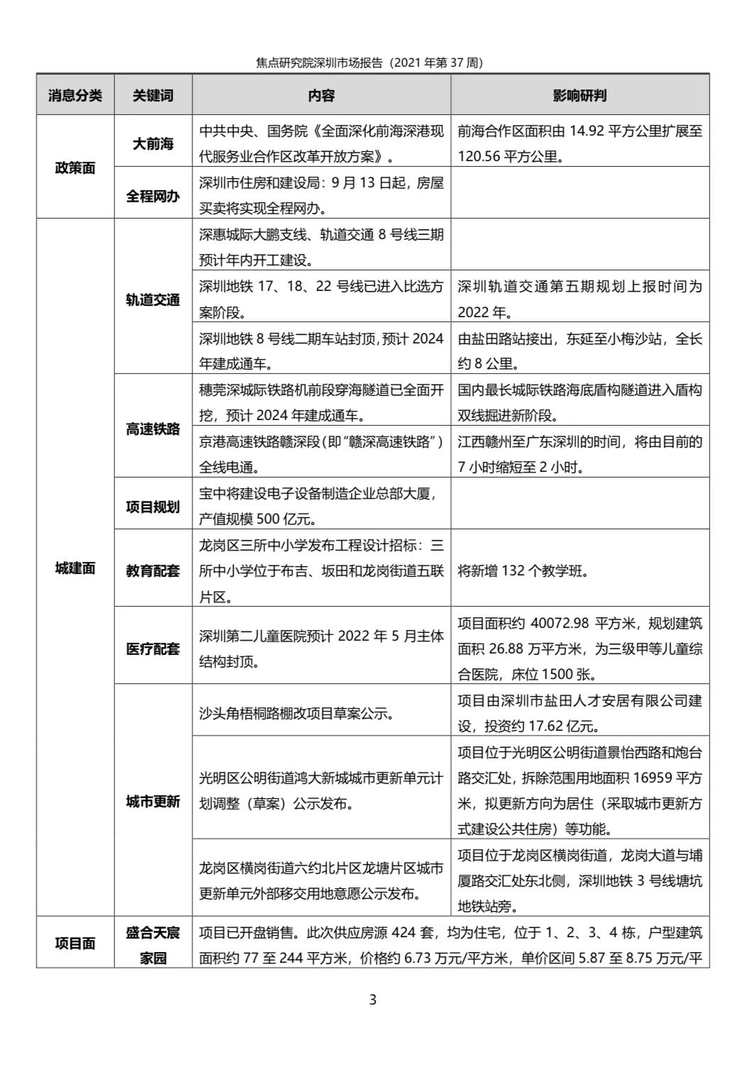
当周,深圳一手住宅成交规模有所下降。根据焦点研究院统计,当周全市一手住宅成交909套,环比下降34.2%;面积约8.132万平方米,环比下降38.7%。二手住宅方面,当周全市成交466套,环比下降1.9%;面积约3.9602万平方米,环比上升0.1%。成交规模维持低位运行状态。
市场运行方面,当周4个项目获批。其中,位于宝安的满京华云著雅庭,可售住宅416套,户型建筑面积约83至93平方米,价格约4.87万元/平方米,单价区间4.7至5万元/平方米,总价区间394至467万元/套;位于龙华的鹏瑞颐璟府一期,可售住宅1659套,户型建筑面积约79至143平方米,价格约5.49万元/平方米,单价区间5.05至6.05万元/平方米,总价区间447至866万元/套;位于光明的峰境瑞府,可售住宅629套,户型建筑面积约93至138平方米,价格约5.14万元/平方米,单价区间4.6至5.6万元/平方米,总价区间438至766万元/套;位于光明的金茂公园里,可售住宅269套,户型建筑面积约88至115平方米,价格约5.17万元/平方米,单价区间4.9至5.4万元/平方米,总价区间438至630万元/套。
当周4个项目入市,位于坪山的中海万锦熙岸华庭,可售住宅264套,户型建筑面积约80至105平方米,价格约4.2万元/平方米,单价区间3.9至4.5万元/平方米,总价区间316至478万元/套;位于西乡的盛合天宸,可售住宅424套,户型建筑面积约77至244平方米,价格约6.73万元/平方米,单价区间5.87至8.75万元/平方米,总价区间476至1714万元/套。此外,另有位于南山的华润城润府三期,以及位于观澜的合正观澜汇云轩,均为公寓项目。
土地市场方面,当周无地块供应和成交。
政策方面,当周,中共中央、国务院发布《全面深化前海深港现代服务业合作区改革开放方案》,将前海合作区打造成为粤港澳大湾区全面深化改革创新试验平台,建设高水平对外开放门户枢纽,并进一步扩展前海合作区发展空间,前海合作区面积由14.92平方公里扩展至120.56平方公里。深圳市住房和建设局发布《关于我市房屋交易管理业务调整的通告》,明确深圳市住房公积金管理中心承接房屋交易管理职能,并自2021年9月13日起首批推出房屋交易资格审查、房屋买卖合同网签备案以及出具购房资格证明等业务“全程网办”。
近期深圳市场政策层面有所变化。其中,深圳前海合作区范围扩大,对产业经济有利好。自贸区划入板块,大部分是建成区,当地旧改、棚改项目也加速。市场方面,9月是房地产市场的传统销售旺季,焦点研究院监测亦显示,近期一手住宅供应规模有所上扬,焦点项目接连入市,对市场交易将有显著的推升作用。
本文内容仅代表作者立场和观点。本文著作权归搜狐焦点所有。未经允许,严禁转载;经允许转载或使用本文时,请注明来源。获得转载授权请联系:focuskf@vip.sohu.com。
声明:本文由入驻焦点开放平台的作者撰写,除焦点官方账号外,观点仅代表作者本人,不代表焦点立场。
