深圳周报 | 一手住宅持续供应成交升温,二手住宅市场有所回落
扫描到手机,新闻随时看
扫一扫,用手机看文章
更加方便分享给朋友
焦点研究院 深圳房地产市场周报告
报告期:2022年6月27日至2022年7月3日
出品时间:2022年7月6日
研究员:张洁
市场聚焦(第26周)
供应方面,当周深圳一手住宅供应规模有所收窄。交易方面,一手住宅成交量随着前期供应加速而回温明显,二手住宅成交量有所下滑。根据焦点研究院统计,当周全市一手新房成交919套,环比上涨约23.0%;成交面积约11.1万平方米,环比上涨约40.4%。当周全市成交二手房473套,环比下跌约19.7%;成交面积约4.54万平方米,环比下跌约 18.7%。
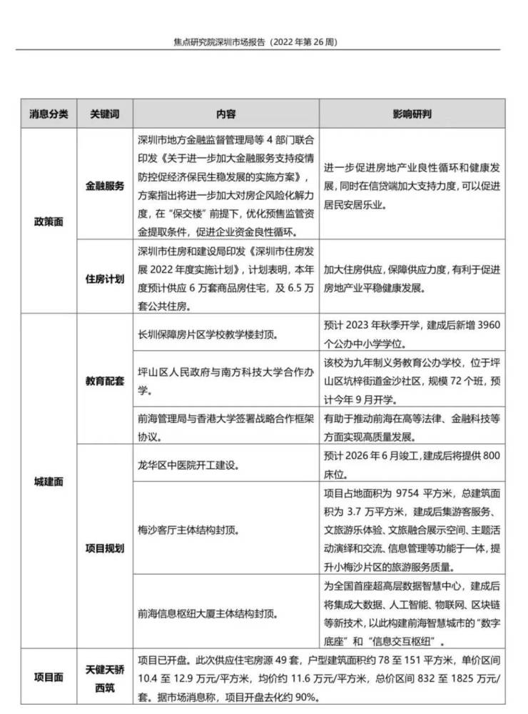
市场运行方面,当周3个住宅项目获取商品房预售许可证。其中,位于龙岗的吉祥花园,备案住宅房源61套,户型建筑面积57至193平方米,价格约5.5至6.4万元/平方米;位于龙岗的合正方洲,备案住宅房源481套,户型建筑面积约98至138平方米,价格约4.1至5.5万元/平方米;位于宝安的宝珺园,备案住宅房源267套,户型建筑面积约74至78平方米,价格约4.2至5.0万元/平方米。
当周3个项目入市。其中,位于福田的天健天骄西筑,供应住宅房源49套,户型建筑面积约78至151平方米,单价区间10.4至12.9万元/平方米,均价约11.6万元/平方米,总价区间832至1825万元/套;位于南山的伴山伴海广场,供应住宅房源246套,户型建筑面积约109至143平方米,单价区间8.6至12万元/平方米,均价约10.4万元/平方米,总价区间954至1547万元/套;位于龙岗的合正方洲,供应住宅房源481套,户型建筑面积约98至138平方米,单价区间4.1至5.5万元/平方米,均价约4.9万元/平方米,总价区间404至760万元/套。
土地市场方面,当周无地块供应或成交。
焦点研究院认为,尽管上半年深圳住房成交量仍处于低位,但随着宏观政策持续释放积极信号,市场信心有一定恢复,6月份,一手住宅重回3008套高位,二手住宅也继续稳定在2000多套,后续随着市场住房供应加大,预计楼市也将逐步修复。
声明:本文由入驻焦点开放平台的作者撰写,除焦点官方账号外,观点仅代表作者本人,不代表焦点立场。
