文旅周报|当熔断走入文旅行业,跨省游实行熔断机制意味着什么?
扫描到手机,新闻随时看
扫一扫,用手机看文章
更加方便分享给朋友
焦点研究院 文旅周报告
报告期:2021年10月25日至10月29日
出品时间:2021年11月2日
研究员:孔令怡
通过微信公众号“焦点研究院”,回复关键词“文旅周报”,即可获取完整版(PDF)
行业聚焦(2021年第44周)
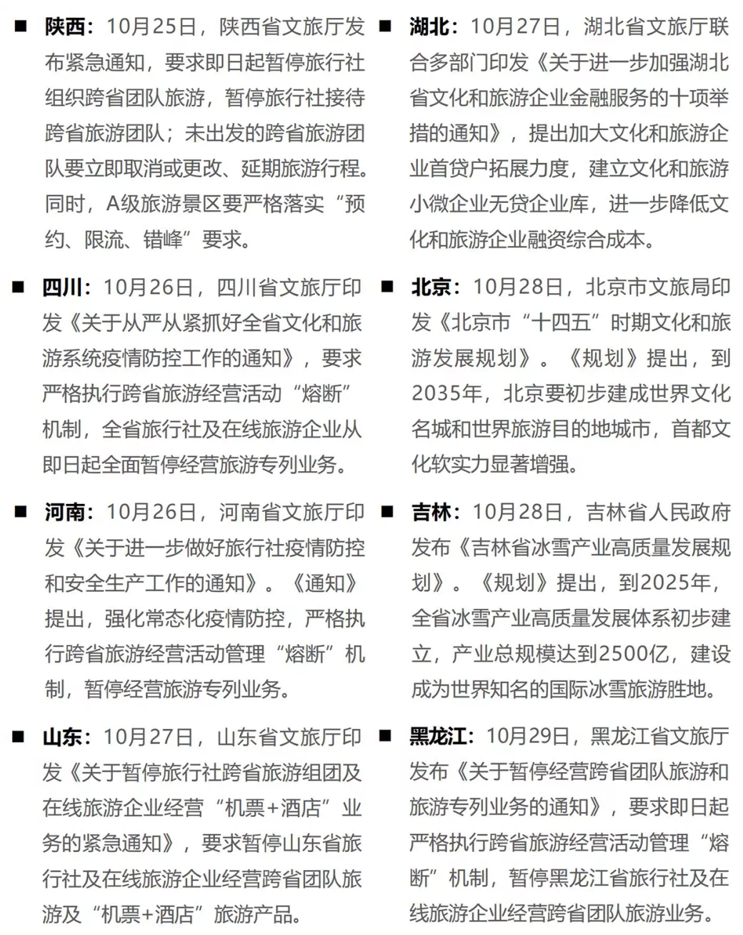
本周,本轮新冠疫情的影响再度升级,包括北京、四川、陕西在内的多个省份针对跨省游启动“熔断”机制,要求暂停全省旅行社及在线旅游企业经营跨省团队旅游及“机票+酒店”旅游产品。熔断机制的密集实行,意味着文旅行业将很难在疫情防控“从严”“从紧”的大环境下泰然处之,未来想必将面临更加困难的生存境地。但另一方面,这也将倒逼旅游目的地、旅游企业的深度转型。
本周,多家上市旅游企业发布了第三季度业绩报告。疫情冲击下,不少旅企出现业绩滑坡,如华侨城净利润同比下降34.85%,丽江股份净利润同比下降77.40%。此外还有部分旅企出现不同程度的亏损,其中凯撒旅业前三季度净亏2.59亿元,众信旅游前三季度净亏2.05亿元,可见旅行社板块依旧是亏损重地。而受到新一轮疫情影响,文旅行业、企业的颓势恐将进一步持续。






地方动态





声明:本文由入驻焦点开放平台的作者撰写,除焦点官方账号外,观点仅代表作者本人,不代表焦点立场。
